灵活就业社保需要缴纳个人和单位两部分的金额。
2025年灵活就业社保最低要交多少钱?灵活就业人员社保每个月交多少?根据新社通app-社保缴费查询工具提供的2025社保缴费标准详情数据:

一般情况下,参加基本养老保险的个人,达到法定退休年龄时累计缴费满15年的,就可以按月领取基本养老金。例如,一位普通职工从25岁开始参保,一直正常缴费,到40岁时累计缴费满15年,在达到法定退休年龄(男性60岁、女性干部55岁、女性工人50岁)后就可以领取养老金。
但如果在达到法定退休年龄时,累计缴费不足15年,有几种处理方式。可以缴费至满15年,然后按月领取基本养老金;也可以转入新型农村社会养老保险或者城镇居民社会养老保险,享受相应的养老保险待遇。
》一键算清您的社保缴费明细!新社通app社保计算器,让您清清楚楚了解缴费明细!
新社通社保计算器计算所得,数据仅供参考。
灵活就业社保几个月不交就作废了吗?
灵活就业人员社保一般可以连续3个月不交的,然后视为断缴。断缴影响如下:
社保断缴
根据法规,如果灵活就业人员未在时间内办理参保手续,或连续中断缴费三个月,这将被视为中断参保。在中断后办理参保手续并连续缴费满6个月后,方可再次享受医保待遇。然而,如果在中断后的3个月内及时补缴,那么从补缴的次月起就可以恢复医保待遇。
社保断缴的影响
医疗保险:社保一旦断缴,从断缴的第二个月开始,灵活就业人员就无法享受医保待遇。断缴超过3个月后,即使在续保时,也会有3个月的等待期,期间同样无法享受医保。此外,医疗保险的累计缴费年限也会受到影响,进而影响到退休后的医保待遇。
养老保险是累计计算的,断缴不会对之前已经缴纳的养老保险产生影响,也不会清0。但断缴会影响退休后的养老金待遇,因为缴费年限越长,领取的养老金就越多。其他险种:如生育保险、工伤保险等,都需要连续缴纳一定的时间才能享受待遇。断缴会影响到这些险种的待遇享受。 避免社保断缴的建议对于灵活就业人员来说,应尽量避免社保断缴。如果因某些原因无法继续缴纳社保,可以选择以个人的身份继续参保或者以城乡居民的身份参保。这样虽然待遇会低于职工社保,但至少可以保持社保的连续性,避免断缴带来的各种影响。
养老金和退休工资是一回事吗?
缴费方式不同:
社会养老保险费用一般由参保人员的单位代扣代缴,部分存入个人账户。社会养老保险的缴费标准往往遵循统一的缴费准则;
退休金是不用缴纳任何费用的。
领取方式不同:
社会养老保险金由相关部门机构统一发放,养老金的领取问题方面,对每个社会成员有统一的养老金领取规则。
法律依据:《中华人民共和国社会保险法》第十六条,参加基本养老保险的个人,达到法定退休年龄时累计缴费不足十五年的,可以缴费至满十五年,按月领取基本养老金;也可以转入新型农村社会养老保险或者城镇居民社会养老保险,按照相关法规享受相应的养老保险待遇。
按退休金的支付方式可分为一次支付退休金和分期支付退休金。前者指在职工退休后一次支付退休金,企业支付退休金后对职工退休退职无任何给付义务,后者指在职工退休后分期支付退休金,直至死亡为止,如按月或按年支付退休金;
概念不同:
养老金则是指参加基本养老保险的个人,在达到法定退休年龄时,且累计缴费满十五年后,按月领取的基本养老金。这是一种社会保险体系,旨在保证退休人员的基本生活。
我们常说的退休金,是按照社保体系要求,在参保人到了退休年龄了,或者丧失了劳动能力后,根据他们所享受的养老保险资格,按月份、或一次性支付货币形式的一种待遇。
资金渠道不同:
养老金是由社会保险资金列支的,参加养老保险社会统筹的退休人员的退休待遇统称为养老金;
退休金一般都是相关部门列支,未参加养老保险社会统筹的退休人员(如公务员、事业单位人员,不含事业单位企业化管理的单位)的退休待遇简称退休金或退休生活费;
如何获得更多的养老金待遇?
提高养老金待遇是许多人关心的话题,以下是一些方法可以参考:
避免提前退休
不要提前退休:个人账户养老金的计算公式中,计发月数是根据退休年龄而定的。退休年龄越大,计发月数就越少,每月能领到的个人账户养老金就越多。
关注个人健康状况:
养老保险制是终身制,养老金会一直发放到离世为止。因此,关注自己的健康状况,延长寿命,也是提高养老金待遇的一个重要途径。
选择经济发达城市参保
城市选择:在经济发达的城市缴纳社保,会获得更好的养老金待遇。这是因为社会平均工资水平对养老金待遇有很大影响。
增加缴费年限
避免断缴:确保在职业生涯中持续缴纳养老保险,避免中断。
推迟退休:如果条件允许,可以考虑推迟退休,从而增加缴费年限。
影响:缴费年限越长,最终领取的养老金就越多。
提高个人缴费基数:
升职加薪:提高个人工资水平,可以直接增加养老保险的缴费基数。好好工作,抓住每一个可以升职加薪的机会。
增加额外收入:如果有条件,可以考虑兼职、创业等方式增加额外收入,进而提高缴费基数。
养老金主要由基础养老金、个人账户养老金两个部分构成。
基本养老金是我们退休后最主要的收入来源,由基本养老保险基金支付。它的计算公式为:每月基本养老金=(基本养老金计发基数+指数化月平均缴费工资)÷2×缴费年限×1%。
基础养老金
= (P + P × i ) ÷ 2 × n × 1%
= P × (1 + i)÷ 2 × n × 1%
P:退休上年度当地在岗职工月平均工资
i:本人历年缴费指数的平均值(缴费指数=本人缴费工资基数÷社会平均工资)
n:本人累计缴费年限(含视同缴费)
个人账户养老金部分,等于退休时养老保险个人账户的余额÷退休年龄确定的计发月数。
个人账户金额是指个人在缴纳养老保险期间积累的资金总额。个人账户金额越多,领取的退休工资就越高。
退休人员退休金计算方法2025:
基本养老金=基础养老金+个人账户养老金+过渡性养老金+增发养老金
基本养老金是我们退休后最主要的收入来源,由基本养老保险基金支付。它的计算公式为:每月基本养老金=(基本养老金计发基数+指数化月平均缴费工资)÷2×缴费年限×1%。
基础养老金
= (P + P × i ) ÷ 2 × n × 1%
= P × (1 + i)÷ 2 × n × 1%
P:退休上年度当地在岗职工月平均工资
i:本人历年缴费指数的平均值(缴费指数=本人缴费工资基数÷社会平均工资)
n:本人累计缴费年限(含视同缴费)
个人账户养老金部分,等于退休时养老保险个人账户的余额÷退休年龄确定的计发月数。
个人账户金额是指个人在缴纳养老保险期间积累的资金总额。个人账户金额越多,领取的退休工资就越高。
过渡性养老金月标准以本人指数化月平均缴费工资为基数,“统账结合”前的缴费年限每满1年发给1.2%。计算公式为:过渡性养老金=本人指数化月平均缴费工资×统账结合前的缴费年限×1.2%
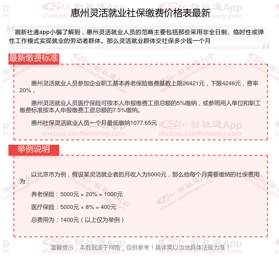
增发养老金=上一年惠州在岗职工月平均工资×个人平均缴费工资指数×累计缴费年限(含视为缴费年限)×增发比例。
养老保险交15年和20年区别是什么?
养老保险交15年和20年的主要区别体现在养老金领取额度、医疗保险待遇以及其他相关待遇上。以下是对这些区别的详细介绍:
养老金待遇不同
基础养老金:
计算公式:基础养老金=退休上年度社会平均工资×(1+本人平均缴费指数)÷2×缴费年限×1%。
区别:缴费年限是影响基础养老金的关键因素之一。缴纳20年社保的人员,相比缴纳15年的人员,在同等条件下(如社会平均工资、平均缴费指数相同),基础养老金会更高。因为每多缴一年,基础养老金就会相应增加。
个人账户养老金:
计算公式:个人账户养老金=个人账户储存额÷计发月数。
区别:缴纳20年社保的人员,在同等缴费基数和缴费指数下,个人账户中的资金和利息会比缴纳15年的人员更多。因此,退休后领取的个人账户养老金也会更高。
抚恤金待遇差异
根据抚恤待遇的法规,缴费年限也会影响抚恤金的发放。例如,在职时去世,缴费15年可以领取9个月的城镇居民月人均可支配收入作为抚恤金,而缴费20年则可以领取14个月的城镇居民月人均可支配收入。因此,缴费20年的个人在去世后的抚恤待遇也会更高一些。
回本时间差异
虽然缴费20年的个人在退休后的养老金领取额度更高,但回本时间(即缴纳的社保费用与领取的养老金达到平衡的时间)也会相对更长一些。不过,考虑到养老金的增长以及其他因素(如医保待遇、抚恤待遇等),实际回本时间会缩短,且长期来看,缴费20年能为退休生活提供更丰厚的经济保险。
医疗保险待遇不同
除了养老保险,社保中的医疗保险也有缴费年限的要求。一般来说,女性在退休前交满20年,男性在退休前交满25年的社保,就可以享受到终身医保待遇。这意味着,交20年社保的个人在达到退休年龄后,无需继续缴纳医疗保险费用,即可享受到医保待遇。而交15年社保的个人则可能需要继续缴纳医疗保险费用才能享受同等待遇。不过,具体年限可能因地区而异,咨询当地社保局。
综上所述,社保交15年和20年的区别主要体现在养老金领取额度、医疗保险待遇、抚恤金待遇以及回本时间等方面。因此,在规划自己的社保缴纳年限时,个人应充分考虑自身的实际情况和需求,做出合理的选择。如果经济条件允许,尽量选择较长的缴费年限,以在退休后获得更高的养老金和更好的医疗、抚恤待遇。}
温馨提示:本数据仅供参考!具体需以当地有关法规为准!