灵活就业社保4050补贴标准是什么样的?天津4050补贴申请条件和流程,4050补贴适用人群的年龄要求是:女性年满40周岁,男性年满50周岁。
就业困难人员实现灵活就业,经人社部门认定,以个人身份缴纳社会保险费,满足这些情况后,可享受社会保险补贴。新社通app小编马上为你揭晓4050具体补贴条件。
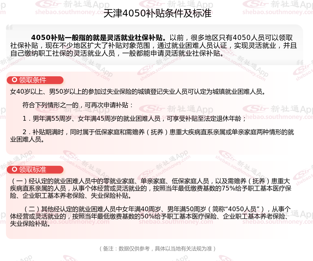
第一、灵活就业社保4050补贴标准是什么样的?2025年天津4050社保补贴最新多少钱一个月?天津4050社保补贴如何办理,天津若想申领4050补贴,主要条件包括以下内容
年龄条件
要申请4050补贴,需满足女性年满40周岁、男性年满50周岁这一基本年龄条件,这一补贴专门用来帮助这类就业困难的灵活就业者。
就业与社保条件
依法进行失业登记:申请人需要在各级公共就业服务机构进行失业登记,表明其目前的就业状态。
自费缴纳社会保险费:申请人需要灵活就业后自费缴纳社会保险费,包括养老保险费和医疗保险费。这是领取补贴的重要前提,确保申请人在就业困难时仍能保持社保的连续性。
其他条件
就业困难认定:申请人需要被认定为就业困难人员。这一认定通常基于申请人的就业、技能水平、家庭状况等因素,由相关部门进行综合评估。
在申请4050补贴时,申请人需要按照一定流程进行申请和审核。首先,到户籍所在社区劳动工作站申报,并提供相应资料;然后,经劳动工作站、所初审、展示后,报市就业办审核;最后,合格后交市财部门复核,并通过指定的银行直接支付给申请者本人。
不得为城乡居民养老保险参保人:如果申请人参加的是城乡居民养老保险,则无法领取4050补贴。因为该补贴主要针对的是城镇职工养老保险的参保人,城乡居民养老保险的缴费负担较低,因此不享受此补贴。

天津灵活人员申请4050需要什么材料?
1、本人居民身份证原件及复印件一份;
2、《就业困难人员灵活就业享受社保补贴申报表》(附件2)
3、《就业失业登记证》(或《就业创业证》)原件;
4、本人社保卡原件及复印件一份(社保卡非中国银行卡的需要另行提供本人中国银行银行卡复印件一份);
5、灵活就业社保缴交发票(完税证明)、医保对账单原件(有交职工医保的才需要提供,请前往中国银行打印对账单);
6、就业困难人员的对应证明材料:计生户需提供乡镇计生办开具的证明;残疾人需提供第三代残疾人证、低保户需开具低保证明、精准扶贫户由村里开具证明;被征地农民需要提供被征地农民养老审核表(选择其中一种,城镇居民不用,被征地农民第二次办理无需再提供证明材料);首次办理还应提供《就业困难人员认定申请表》两份;
7、户口簿原件及复印件一份(首页和本人页复印在同一张A4纸上);
天津补贴多少钱一个月?天津灵活就业4050补贴标准:

天津申请4050社保补贴的办理地点
线下办理方法:街道(乡镇)劳动事务所:申请人可携带相关材料到户籍所在地的街道(乡镇)劳动事务所进行申请复核。
线上办理方法:部分地区的申请人可通过当地网站进行线上申请,如广东地区可通过广东服务网申请。线上申请需按照网站提示填写相关信息并上传所需材料。
线下办理方法:劳动有关部门:市档案托管中心审核无误后,会将材料上报劳动有关部门,经进一步审核后,由相关部门拨付资金。
线下办理方法:市档案托管中心:在街道劳动事务所审核通过后,申请人需持相关材料到市档案托管中心办理社保补贴手续。
第二、天津社保缴纳完成,每月能领的养老金额度是多少?退休时能拿多少?
社保交满后可以领取的养老金数额并非固定,而是根据个人累计缴费年限、缴费工资、当地职工平均工资、个人账户金额、城镇人口平均预期寿命等多个因素综合确定。总的来说,社保交满后每月可领取的养老金为基础养老金与个人账户养老金之和。
具体计算方式如下:
每月基础养老金=(当地上年度在岗职工月平均工资+本人指数化月平均交费工资)÷2×缴费年限×1%。其中,本人指数化月平均交费工资=全省上年度在岗职工月平均工资×个人平均交费指数。这一部分体现了个人缴费年限和缴费基数对养老金的影响,缴费年限越长、缴费基数越高,领取的基础养老金就越多。
每月个人账户养老金=个人账户储存额÷计发月数。计发月数根据退休年龄和当时的人口平均寿命来确定,例如50岁为195个月,55岁为170个月,60岁为139个月。这一部分体现了个人账户积累对养老金的影响,个人账户储存额越多,领取的个人账户养老金就越高。
综上所述,社保交满后能领取的养老金数额因个人情况而异,具体计算方法需结合相关法律法规。
第三、天津交社保怎么网上缴费
网上缴纳社保可以通过以下几种方式进行:
一、微信缴费
打开微信,进入“我的”-“支付”-“城市服务”;
自动定位或手动定位到社保缴纳城市;
点击“社保”-“电子社保卡”,完成电子社保卡绑定;
进入城市所在地社保查询,完成实名认证;
选择对应的缴费项目,如灵活就业人员养老、医保缴费和城乡居民医保缴费等,按实际情况选择缴费。
二、支付宝缴费
登录支付宝,进入“城市服务”;
选择“社保服务”;
如果该城市已在支付宝上开通缴费功能,即可直接缴费;
注意,如果之前参保的是职工社保,需要先去社保部门转为居民医保,才可在手机上缴费。
三、官网缴费
登录电子税务局官网;
办理缴费,注意选择正确的缴费项目和金额。
请注意,以上方式均需确保个人信息准确无误,并按规的流程操作。另外,不同地区的网上缴费方式可能有所不同,具体操作可咨询当地社保部门或相关机构。
此篇文章的数据与内容仅用于参考,一切以当地有关法规要求为准。愿这些信息对您有用,期待您关注新社通app,解锁更多社保专业内容。