广西贵港灵活就业人员社保缴费最低标准是多少?灵活就业人员的社保缴费金额受到多种因素的影响,包括个人收入、缴费基数、缴费比例以及所在地区的具体方案。下面随新社通app小编一起了解详情吧。
2024-2025年广西贵港灵活就业人员社保缴费标准是多少?社保交完退休能领多少钱?下表是2024-2025年广西贵港社保费用明细参考,根据新社通app-社保缴费查询工具提供的最新数据如下:

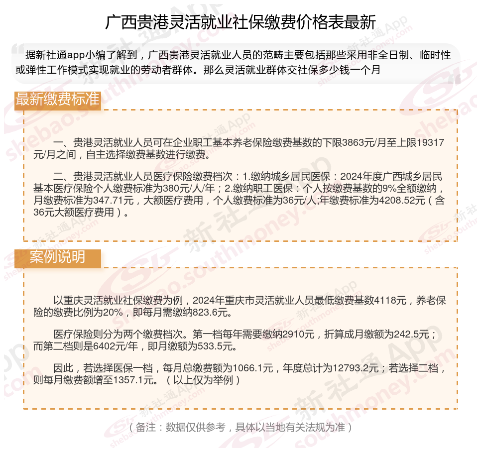
一、贵港灵活就业人员可在企业职工基本养老保险缴费基数的下限3863元/月至上限19317元/月之间,自主选择缴费基数进行缴费。
二、贵港灵活就业人员医疗保险缴费档次:1.缴纳城乡居民医保:2024年度广西城乡居民基本医疗保险个人缴费标准为380元/人/年;2.缴纳职工医保:个人按缴费基数的9%全额缴纳,月缴费标准为347.71元,大额医疗费用,个人缴费标准为36元/人;年缴费标准为4208.52元(含36元大额医疗费用)。
》想知道自己社保缴纳多少钱吗?快来新社通app社保在线计算器,一键测算!
新社通社保计算器计算所得,数据仅供参考。
社保缴纳时间因地区和缴费方式的不同而有所差异。??
缴费时间
单位缴费时间:用人单位应当于每月10日至25日自行向税务部门申报缴纳社会保险费。
个人缴费时间:个人可以通过医保个人账户、银行批量扣款、京通小程序、电子税务局等多种方式进行缴费。医保个人账户的划扣时间为每月月底最后一天,税务缴费时间为每月5日至20日,银行批量扣款日为每月15日,遇法定节假日、双休日顺延至下一个工作日。
缴费方式
?京通小程序?:可通过微信、支付宝、百度客户端搜索“京通”小程序进行缴费。
?银行批量扣款?:参加批量扣款的缴费人在批量扣款期间不能使用其他渠道缴费,需及时关注缴费情况。
?医保个人账户?:由北京市医保局主动对足额的医保个人账户发起划扣。
?电子税务局?:通过国税务总局北京市税务局官网进入北京市电子税务局(Web端)办理缴费。
?银行APP?:可通过邮储、北京、农商、浦发银行APP办理缴费。
注意事项
?减员手续?:无意愿或不具备条件继续参加城乡居民基本医疗保险的参保人,请及时办理减员手续,避免征收。
?查询平台?:初次使用医保个人账户为家庭成员缴纳保费时,需先通过“北京医保公共服务平台”或经办柜台办理共济备案。
社保交够多少年就能够退休拿到退休金?
社保的缴费年限直接影响到个人退休金的领取。累计缴费满15年是领取退休金的基本条件。本质上,社保的缴费年限与个人账户都对养老保险待遇有影响,缴费年限越长,领取的退休金一般也会相应增加,体现“多缴多得”的原则。
如果个人在达到法定退休年龄时,社保缴费年限未满15年,有几种选择:一是可以继续缴费至满15年,然后按月领取基本养老金;二是可以转入新型农村社会养老保险或者城镇居民社会养老保险,按照相关要求享受养老保险待遇。
综上所述,为了确保能够在达到法定退休年龄时按月领取退休金,个人应当至少累计缴纳社会保险满15年。
灵活就业人员的社保缴费比例是根据当地全口径城镇单位就业人员平均工资来确定的,灵活就业人员参加企业职工基本养老保险的缴费比例为20% , 其中12%计入统筹账户, 8%计入养老保险个人账户。从2024年1月开始,灵活就业人员还可以自愿选择参加工伤保险,具体缴费比例参照当地法规要求。
温馨提示:本数据仅供参考!具体需以当地有关法规为准!