灵活就业社保同样包含养老保险和职工保险两类险种,按月缴纳,缴费金额根据缴费基数不同而不同。灵活就业社保的月缴费金额由缴费基数和当地法规而定,通常在几百元到几千元之间。如一些地区2025年灵活就业人员的医保月缴费金额一档为567.75元,二档月缴费为431.49元。随新社通-app小编了解一下具体详情。
什么是社保呢?
社保缴纳的含义,即个人和单位依照法规,按时向社会保险系统支付足额费用的行动。社保的全称是社会保险,是通过立法强制要求用人单位为其员工缴纳的一种保护制。它主要包括五大险种:基本养老保险、基本医疗保险、工伤保险、失业保险和生育保险。多个因素共同作用,确定了社保的缴费金额,包括缴费基数、缴费比例,以及当地的具体法规要求。
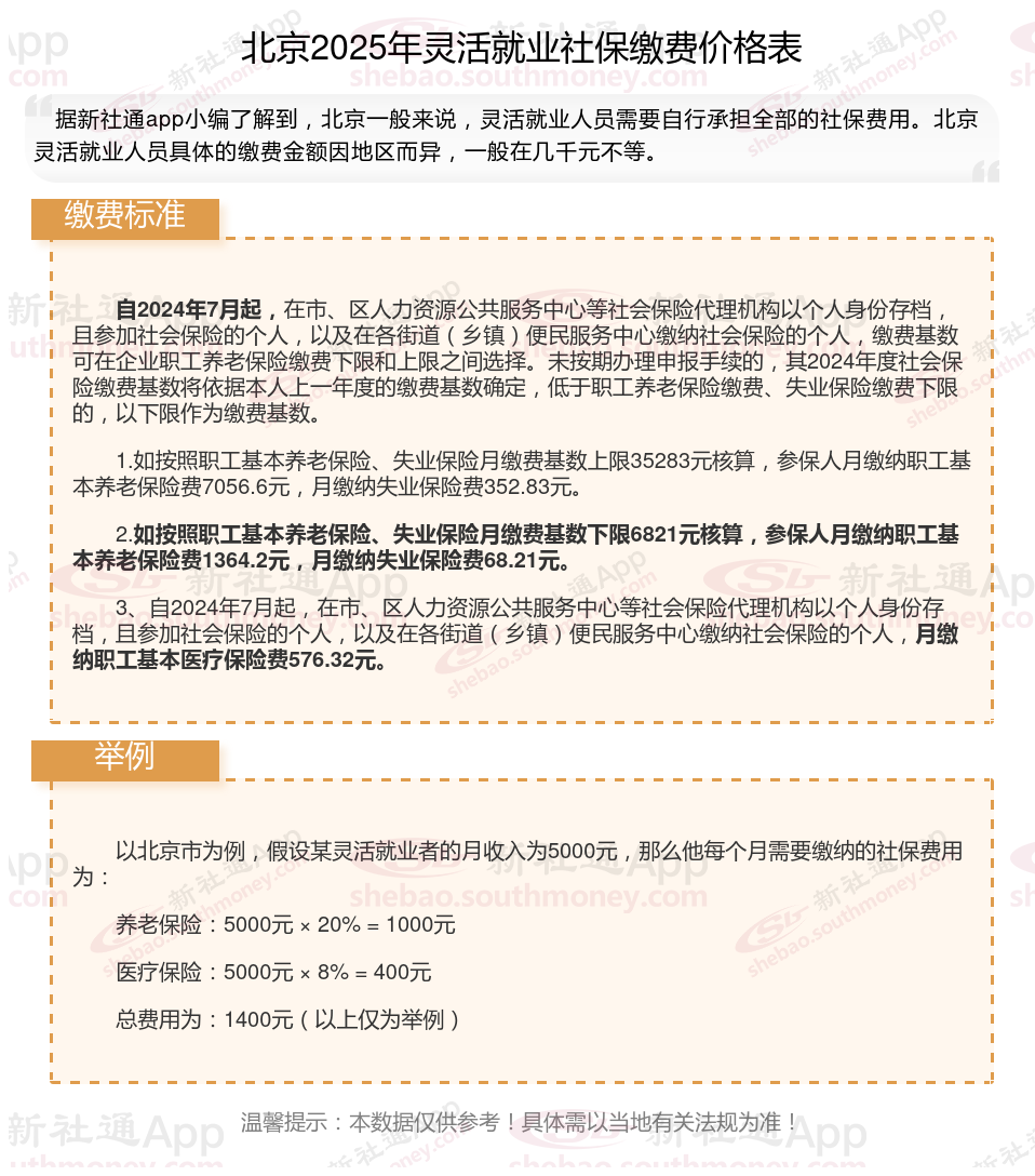
北京灵活就业社保每月交多少钱?2024-2025灵活就业社保缴费最新标准,北京灵活就业人员社保2025缴费标准一览表

》》社保缴费不迷茫,用新社通社保计算器,查询您的社保缴费金额!
提示:北京灵活就业人员每个月的缴费压力还是比较大的,每个月的社保费用都是千元,缴费档次越高,灵活就业人员要缴纳的费用也越多。
当缴费档次越高,可以享受到的社保待遇也越多,退休后可以领到的养老金也越多,100%的缴费档次缴纳灵活就业社保比60%的缴费档次缴纳灵活就业社保可以领到的钱要多。
北京2025年灵活就业人员社保缴费标准公布
据新社通app显示,北京灵活就业养老缴费基数明细如下:
养老缴费缴费基数为:6326元;
个人缴费比例。20%;
(注:本文数据仅供参考,具体以当地缴费标准为准)
假设北京某灵活就业养老保险核定缴费基数为6326元,个人缴费比例为:20%。据新社通app养老保险计算器显示,灵活就业基本养老保险费应缴费额=灵活就业基本养老保险费缴费基数×费率。灵活就业个人需缴纳1265.2元。
请注意,这些只是示例性的计算,实际的缴费金额会根据具体的缴费基数、缴费比例以及地区的法规而有所不同。此外,随着时间的推移,缴费比例和基数也可能会进行调整,因此建议参考当地社保部门或相关机构公布的最新方案和法规进行计算。
对于养老保险缴费金额的具体计算,还需要考虑其他因素,如缴费年限、缴费基数的上下限等。为了确保计算的准确性,建议咨询当地社保部门或专业机构进行详细的计算和咨询。
五险一金公司怎么交?个人怎么交?
五险一金的缴纳方式主要取决于缴纳主体的身份,即是单位缴纳还是个人缴纳。以下是详细的缴纳方式说明:
(1)单位缴纳
当劳动者入职用人单位时,用人单位必须在法定时间内为其办理五险一金的缴纳手续。五险一金包括养老保险、医疗保险、失业保险、工伤保险、生育保险以及住房公积金。其中,养老保险、医疗保险和失业保险由单位和员工共同缴纳,工伤保险和生育保险由单位全额缴纳,住房公积金的缴纳则视单位福利而定。
1、生育保险:单位按在职职工缴纳基本养老保险费的基数作为缴纳生育保险费的基数,按照0.5%到1%的比例缴纳,个人不缴纳。
2、工伤保险:单位根据行业范围确定工伤费率,在0.5%~2%之间,个人不缴纳。
3、养老保险:单位按职工缴费工资总额的20%缴费,职工按个人缴费基数的8%缴费。
4、住房公积金:单位和个人各缴纳工资基数的8%。
5、医疗保险:单位缴纳工资基数的9.8%(其中0.8%部分进个人账户),个人缴纳工资基数的2%。
6、失业保险:单位缴纳工资基数的1.5%,个人缴纳工资基数的0.5%。
(2)个人缴纳
如果是个人缴纳五险一金,通常只能缴纳养老保险和医疗保险。缴纳比例和方式如下:
医疗保险:按当地上年社会平均工资水平的6%~10%缴纳。
养老保险:以灵活就业人员身份缴纳,比例一般在18%~28%之间,具体取决于当地。
需要注意的是,个人缴纳五险一金需要前往社保局办理相关手续,并提供身份证、户口本、近期免冠一寸照片以及保费等相关材料。
综上所述,五险一金的缴纳方式因缴纳主体不同而有所差异。单位缴纳时,五险一金均可缴纳;而个人缴纳时,通常只能缴纳养老保险和医疗保险。
概述五险一金的缴费情况如下:
首先,关于五险的缴费比例与缴费基准。五险涵盖了养老保险、医疗保险、失业保险、工伤保险及生育保险等多个方面,其中养老保险部分,公司缴款比率约为20%,个人缴费比率在8%左右;医疗保险部分,公司投资比率约占10%,个人支出比率则约为2%;失业保险部分,公司投资比率约为1.5%,个人支付部分约为0.5%;至于工伤保险和生育保险,更多地是由企业承担出资义务,员工则无需交纳。
其次,阐述住房公积金的缴费比例和缴费基准。住房公积金的缴费比率和缴费基准是由企业和个人协同而定,通常情况下,其范围在5%至12%之间,具体比率和金额则由雇佣机构进行最后裁定。我们假定在某个地区,某员工的每月平均收入为5000元人民币,那么按照上述标准估算,他所需要缴纳的五险一金大概在1500元上下浮动,其中他本人需支付约550元,剩下的950元则由公司负担。需特别强调的是,实际的缴费额度会随员工工资水平、所在地区以及企业和个人缴款比率的微妙变动而产生差异。
农村一次性补缴十五年社保要多少钱,你知道吗
农村一次性补缴15年社保的费用因地区、缴费档次和补缴时间等因素而异。以下将详细解补缴金额的计算方法、缴费档次与补缴金额的关系。
补缴金额的计算
计算公式
补缴金额 = 补缴年限 × 年缴费基数 × 缴费比例。年缴费基数一般为补缴年度的社会平均工资,缴费比例则根据具体的社保项目和地区而定。例如,如果选择每年5000元的缴费档次,补缴15年,总费用为7.5万元。
缴费档次与补缴金额的关系
不同地区的缴费档次不同,补缴金额也会有所差异。例如,北京市的缴费档次从200元到9000元不等,补缴15年的金额也会从3万元到27万元不等。
农村社保每年交500元,15年一共交多少钱?
农村社保每年交500元,15年一共交的金额可以通过简单的乘法计算得出:
500元/年×15年=7500元500元/年×15年=7500元
因此,农村社保每年交500元,15年一共交7500元。
灵活就业社保断交了还能续交吗
一般而言,灵活就业社保中断不支持补缴,不过达到特定要求后便可以办理补缴手续。??
1、补缴条件及方式
灵活就业人员的社保中断后,补缴并非无条件。通常,因忘记缴费导致的社保断缴是无法补缴的。但有些地方在特殊时期允许当年年底前进行补缴。补缴方式一般需灵活就业人员携带本人的社保卡和身份证,直接前往就近的社保局办理。
2、补缴的注意事项
补缴时间限制:灵活就业人员应注意补缴的时间限制,尽量在时间内完成补缴,以避免产生更多的滞纳金或不良记录。
滞纳金问题:补缴社保时,除应缴纳的社保费用外,还需支付滞纳金。滞纳金按天计算,断缴时间越长,滞纳金越多。因此,尽早补缴可减少经济损失。
3、补缴的意义
对于灵活就业人员来说,补缴社保具有重要意义。首先,补缴可以确保达到法定退休年龄时累计缴费满十五年,从而按月领取基本养老金。其次,对于有购房或落户需求的人员来说,连续缴纳社保是满足相关条件的基础。通过补缴,可以保持社保的连续性,进而享受相应的权益。
本文所涉及的数据和内容仅作参考用途,实际情况请以当地相关法规为准。期望这些信息能给您带来帮助,欢迎关注新社通app,挖掘更多社保专业知识。