太原申请4050补贴需要什么条件,申请4050补贴所需材料有哪些?2025社保补贴来了,每月可多领钱!对于4050补贴的享受对象而言,年龄要求呈现为女性年满40周岁,男性年满50周岁。
就业困难人员在实现灵活就业,经人社部门认定身份,以个人名义缴纳社会保险费后,就有资格领取社会保险补贴。新社通app小编来为你介绍4050具体补贴条件。
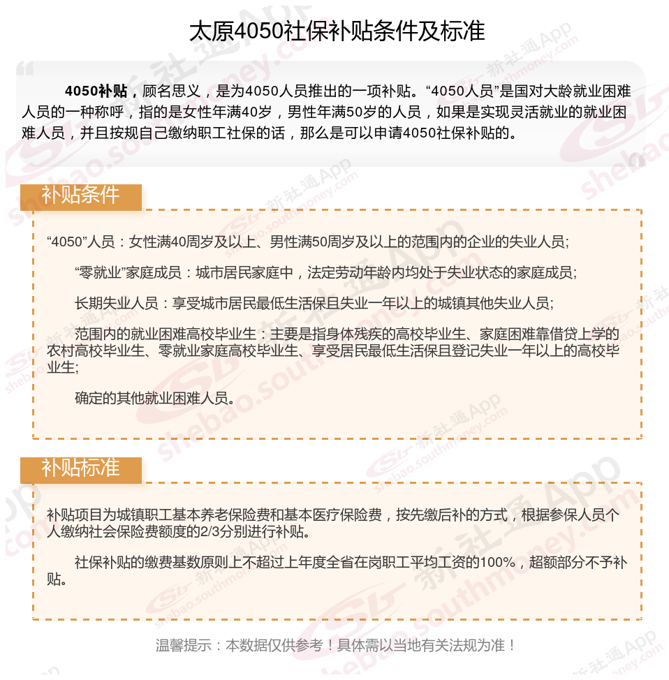
第一、灵活就业4050社保补贴错过怎么办太原,灵活就业4050社保补贴申请条件是什么??4050补贴的领取,主要依据以下这些条件
4050错过了领补贴怎么办?
领取4050补贴一般是年了较大的人群,由于他们对互联网信息了解不及时,导致错过了申领4050补贴的时间。而错过的人群,可以通过以下几个方法进行补救:
1.下一年再申请
若错过今年的4050补贴申请,可以明年再申请,但前提是你的年龄没过法定退休年龄,过了法定退休年龄还去申请,也是通过不了的。若老王今年有59周岁了,明年就到60周岁了,到了男性法定退休年龄,明年再去申请4050补贴,是无法通过的。
2.是否可以补救
若你符合申请4050补贴条件,在时间内未进行申报,可以到当地街道办咨询一下工作人员看是否可以进行补救。因为有的地区,晚一两天还能进行补救,但距离截止申请日期长达一两个月,肯定是无法补救的。
一、基础年龄要求
4050补贴享受对象的年龄限制为:女性年满40周岁,男性年满50周岁。二、就业困难人员认定
持有非农业户口,且名下无营业执照或未担任企业法人/股东。
下岗失业人员、被征地农民、零就业家庭成员等。
需通过当地就业困难人员认证,包括但不限于:
三、社保缴纳与灵活就业状态
灵活就业登记需满1年以上,并提供相关证明(如社区盖章的灵活就业证明)。
以灵活就业身份自行缴纳社保(养老和/或医疗保险),且需先缴费后申领补贴。
四、其他限制条件
未处于养老状态(即未领取养老金)且实际失业。
部分城市要求社保断缴6个月以上或连续失业登记满一定期限。
补充说明
地区差异:各地对年龄、补贴标准等细则可能不同,建议咨询当地社保局或社区劳动工作站。
补贴期限:通常为3年,若距离法定退休年龄不足5年(如女性45岁、男性55岁),可延长至退休。

太原灵活人员申请4050需要什么材料?
1、本人居民身份证原件及复印件一份;
2、《就业失业登记证》(或《就业创业证》)原件;
3、本人社保卡原件及复印件一份(社保卡非中国银行卡的需要另行提供本人中国银行银行卡复印件一份);
4、《就业困难人员灵活就业享受社保补贴申报表》(附件2)
5、灵活就业社保缴交发票(完税证明)、医保对账单原件(有交职工医保的才需要提供,请前往中国银行打印对账单);
6、户口簿原件及复印件一份(首页和本人页复印在同一张A4纸上);
7、就业困难人员的对应证明材料:计生户需提供乡镇计生办开具的证明;残疾人需提供第三代残疾人证、低保户需开具低保证明、精准扶贫户由村里开具证明;被征地农民需要提供被征地农民养老审核表(选择其中一种,城镇居民不用,被征地农民第二次办理无需再提供证明材料);首次办理还应提供《就业困难人员认定申请表》两份;
太原补贴多少钱一个月?太原灵活就业4050补贴标准:

太原申请4050社保补贴的办理地点
线上办理方法:部分地区的申请人可通过当地网站进行线上申请,如广东地区可通过广东服务网申请。线上申请需按照网站提示填写相关信息并上传所需材料。
线下办理方法:街道(乡镇)劳动事务所:申请人可携带相关材料到户籍所在地的街道(乡镇)劳动事务所进行申请复核。
线下办理方法:劳动有关部门:市档案托管中心审核无误后,会将材料上报劳动有关部门,经进一步审核后,由相关部门拨付资金。
线下办理方法:市档案托管中心:在街道劳动事务所审核通过后,申请人需持相关材料到市档案托管中心办理社保补贴手续。
第二、社保和五险一金什么区别
社保和五险一金什么区别
社保和五险一金主要在概念和报销范围上有所区别:
概念:社保是社会保险的简称,社会保险包括五个险种;而五险一金指的是养老保险、生育保险、医疗保险、失业保险、工伤保险和住房公积金。
报销范围:社保往往只报销养老保险、医疗保险、生育保险、失业保险、工伤保险五险;而五险一金除了以上五险外,还多了一个住房公积金,五险一金包含社保,但社保中没有住房公积金。
第三、今年4050补贴申报什么时候开始到什么时候结束?
每个地区的4050补贴申报开始截止时间都不一样,有的8月份开始办理,而有的在年初的时候就开通办理了。为大家整理如下:
1.2021浙江金华4050补贴申请时间从2021年8月25日开始,截止日期为9月10日。
2.2021吉林省图们市4050补贴申请时间从1月4日开始,截止日期为12月20日。
3.2021河南省4050补贴申请时间从7月1日开始,截止日期为9月15日。所以,河南有想申请4050补贴的要抓紧时间,再过几天就要结束了,虽然补贴金额不多,但买个米油钱还是够的。
4.2021湖北省4050补贴申请时间已经开始了,截止办理日期为9月底。
出现千万不要办4050补贴的原因可能是领取时间限制、只能申请一次等造成的。另外,4050错过了领补贴可能需要等到下一年度再去申请,所以记得留意申请截止时间。
第四、城乡居民社保是否支持补缴办理?
一、如医疗保险、工伤保险、生育保险和失业保险等,具体的补缴可能会因地区和法规的不同而有所差异。一般来说,社保断交后,通常只能补交最近三个月的社保费用。如果需要补交更长时间的费用,可能需要满足一些特定条件,如因个人原因错过缴费时间,或因缴费年限不足需要补交等。
二、对于养老保险,如果参加养老保险的人员在缴费期间有未缴费的年度,可以进行补缴。同时,达到退休年龄但缴费未满15年的人员,也可以一次性补缴所不足的养老保险费用。但请注意,补缴是以年为单位进行的,且补缴费用按照补缴时当地当年的缴费标准最低档次来计算,补缴部分不能享受补贴。
总的来说,补缴社保的具体条件和流程可能会因地区和法规的不同而有所差异。因此,如果您有补缴社保的需求,建议先咨询当地的社保机构或专业律师,以了解具体的补缴法规和流程。
另外,虽然法律条文中并未要求社保补缴的详细情况,但根据《中华人民共和国社会保险法》,建立基本养老保险、基本医疗保险、工伤保险、失业保险、生育保险等社会保险制,保护公民在相关情况下依法获得物质帮助的权利。因此,公民有权依法补缴社保并享受相应的社保待遇。
本文所涉及的数据和内容仅作参考用途,实际情况请以当地相关法规为准。期望这些信息能给您带来帮助,欢迎关注新社通app,挖掘更多社保专业知识。