4050一个月能补贴多少钱?今年4050补贴申报什么时候开始到什么时候结束?能够享受4050补贴的人员,其年龄标准是女性年满40周岁,男性年满50周岁。
对于就业困难人员而言,在成功实现灵活就业,经人社部门认定身份,并以个人名义缴纳社会保险费之后,即可获取社会保险补贴。新社通app小编带你深入了解4050补贴的具体条件。
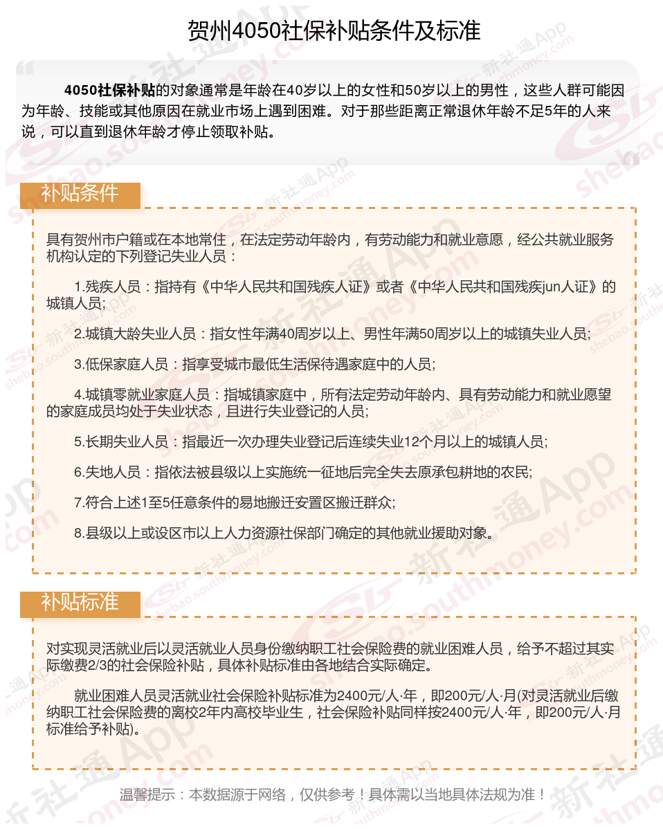
第一、贺州灵活就业4050补贴怎么补贴的,不知道灵活就业4050补贴错过了怎么办?贺州办理4050社保补贴需要哪些手续材料?贺州4050补贴的领取条件主要包括以下几点
一、基础年龄要求
针对4050补贴的享受对象,年龄的女性年满40周岁,男性年满50周岁。二、就业困难人员认定
下岗失业人员、被征地农民、零就业家庭成员等。
需通过当地就业困难人员认证,包括但不限于:
持有非农业户口,且名下无营业执照或未担任企业法人/股东。
三、社保缴纳与灵活就业状态
以灵活就业身份自行缴纳社保(养老和/或医疗保险),且需先缴费后申领补贴。
灵活就业登记需满1年以上,并提供相关证明(如社区盖章的灵活就业证明)。
四、其他限制条件
未处于养老状态(即未领取养老金)且实际失业。
部分城市要求社保断缴6个月以上或连续失业登记满一定期限。
补充说明
地区差异:各地对年龄、补贴标准等细则可能不同,建议咨询当地社保局或社区劳动工作站。
补贴期限:通常为3年,若距离法定退休年龄不足5年(如女性45岁、男性55岁),可延长至退休。
?4050错过了领补贴怎么办?
领取4050补贴一般是年了较大的人群,由于他们对互联网信息了解不及时,导致错过了申领4050补贴的时间。而错过的人群,可以通过以下几个方法进行补救:
1.是否可以补救
若你符合申请4050补贴条件,在时间内未进行申报,可以到当地街道办咨询一下工作人员看是否可以进行补救。因为有的地区,晚一两天还能进行补救,但距离截止申请日期长达一两个月,肯定是无法补救的。
2.下一年再申请
若错过今年的4050补贴申请,可以明年再申请,但前提是你的年龄没过法定退休年龄,过了法定退休年龄还去申请,也是通过不了的。若老王今年有59周岁了,明年就到60周岁了,到了男性法定退休年龄,明年再去申请4050补贴,是无法通过的。

贺州申请4050社保补贴所需材料有哪些?
社保卡:申办人的社保卡原件及复印件一份(社保卡非中国银行卡的需要另行提供本人中国银行银行卡复印件一份)。部分地区可能要求提供《灵活就业人员社保补贴申请表》原件。
就业失业登记证:《就业失业登记证》(或《就业创业证》)原件。部分地区可能还需要《档案托管合同书》的复印件,以及从其他公共托管机构转移到市档案托管中心的申请人需提供往年度社保补贴享受情况证明。
身份证明:申办人的身份证原件及复印件,户口本原件及复印件(首页和本人页复印在同一张A4纸上)。如户口是本社区居民但身份证地址不是本社区的,需提供户口本复印件;户口本和身份证一致的,可提供身份证复印件;户口本和身份证都不是本社区的,可提供房产证复印件或居住证。
灵活就业证明:由申办人在其户口所在地社区劳动工作站登记盖章的《灵活就业证明》原件和复印件。
社保缴费凭证:上季度或上年度个人缴纳的基本养老保险和基本医疗保险缴费凭证原件(税局缴费凭证或银行加盖公章的社会保险费明细账单),部分地区还需提供灵活就业社保缴交发票(完税证明)、医保对账单原件等。
此外,针对特殊困难群体如计生户、残疾人、低保户、精准扶贫户、被征地农民等,可能还需要提供对应的证明材料,如乡镇计生办开具的证明、第三代残疾人证、低保证明、被征地农民养老审核表等。
贺州补贴多少钱一个月?贺州灵活就业4050补贴标准:

贺州申请4050社保补贴的办理地点
线上办理方法:部分地区的申请人可通过当地网站进行线上申请,如广东地区可通过广东服务网申请。线上申请需按照网站提示填写相关信息并上传所需材料。
线下办理方法:市档案托管中心:在街道劳动事务所审核通过后,申请人需持相关材料到市档案托管中心办理社保补贴手续。
线下办理方法:劳动有关部门:市档案托管中心审核无误后,会将材料上报劳动有关部门,经进一步审核后,由相关部门拨付资金。
线下办理方法:街道(乡镇)劳动事务所:申请人可携带相关材料到户籍所在地的街道(乡镇)劳动事务所进行申请复核。
第二、城镇职工社保与城乡居民社保有什么不同
缴纳原则不同:城镇职工是强制参保,单位必须为在职职工参保职工社保;居民社保是自愿原则参保。
报销内容不同:城镇职工社保能提供五个险种的报销;而居民社保仅提供养老保险和医疗保险报销。
缴费金额不同:城镇职工社保是根据社保缴费基数按缴费比例进行缴纳,一年大概需要上万元;居民社保是自由选择缴费档次,一年费用在500~5000元不等。
缴费方式不同:城镇职工社保是按月缴费,单位和个人共同缴费;居民社保是按年缴费,当年交下一年度的社保费用,个人承担费用,给予补贴。
报销人群不同:城镇职工报销的人群是有工作单位的职工以及退休人员;居民社保为没有工作单位的城乡居民提供报销。
第三、今年4050补贴申报什么时候开始到什么时候结束?
每个地区的4050补贴申报开始截止时间都不一样,有的8月份开始办理,而有的在年初的时候就开通办理了。为大家整理如下:
1.2021浙江金华4050补贴申请时间从2021年8月25日开始,截止日期为9月10日。
2.2021吉林省图们市4050补贴申请时间从1月4日开始,截止日期为12月20日。
3.2021河南省4050补贴申请时间从7月1日开始,截止日期为9月15日。所以,河南有想申请4050补贴的要抓紧时间,再过几天就要结束了,虽然补贴金额不多,但买个米油钱还是够的。
4.2021湖北省4050补贴申请时间已经开始了,截止办理日期为9月底。
出现千万不要办4050补贴的原因可能是领取时间限制、只能申请一次等造成的。另外,4050错过了领补贴可能需要等到下一年度再去申请,所以记得留意申请截止时间。
文章中的数据与内容仅为参考范畴,具体要按照当地的法规来确定。希望对您有益,欢迎留意新社通app,解锁海量社保专业资讯。