随着经济社会的不断发展,灵活就业群体日益壮大,其社保缴费问题也愈发受到关注。接下来随社保君了解一下2025年石家庄灵活就业人员社保交多少钱的详细内容。
一、石家庄2025年灵活就业社保缴费基数及比例
(1)石家庄社保缴纳比例费用是以缴费基数为基数以一定的比例进行缴费,职工社保分为单位缴纳部分和个人缴纳部分,两者缴纳比例不同,但是灵活就业人员参保职工社保没有单位负责,将全部由个人缴费。
社保缴费比例各个地区标准有些细微的差别,并且会不断产生新的变化。例如,自2024年3月1日起,上海市灵活就业人员缴纳职工基本养老保险费的比例由24%调整为20%,其中有8%进入个人账户;缴纳职工基本医疗保险费的比例由11%调整为10%。浙江在2022年9月职工养老保险缴费比例从15%降到14%,今年4月又公布将其恢复至15%。
提示:灵活就业养老保险的缴费比例一致,都是社保缴费基数的20%。
灵活就业医保的缴费比例就有些差异了,有些地方是6%,有些地方是8%,有些地方是13%。
(2)石家庄灵活就业社保参照职工社保的缴费基数进行缴纳。而社保缴费基数由当地上一年度职工的月平均工资确定,一般是以当地社会平均工资的60%-300%为社保缴费基数,基本上分为60%、80%、90%、100%、150%、200%、250%、300%等八个缴费档次。由于各地区经济发展水平不一,职工月平均工资存在差异,所以各地区的社保缴费基数上下限也不同。比如北京2024年的缴费基数上下限为6326元-33891元,浙江2024年的缴费基数上下限为4462元-24060元。
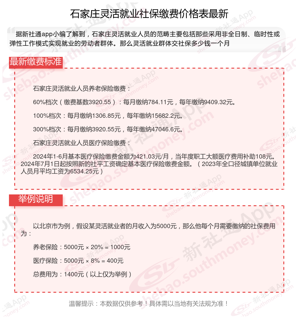
二、2025年石家庄灵活就业社保缴费标准如下

三、2025年起社保新规来了!2025年起社保新规实施,对于我们参保人员,包括即将办理退休的人员来讲,都会产生直接的影响,而且这些问题关乎到我们每一个参保人群的切身利益,那么我们就具体来看一下,社保出现以下这几类问题究竟该如何处理?
01,社保断缴的处理
我们很多人在正常参加工作的过程中,可能会出现变更工作,离职、失业等各种原因,出现这样的问题,可能有的时候是自己的原因,有的时候是工作单位的原因,但总而言之,都会产生社保缴费的中断,尤其是不重视社保缴费的个人,那么很有可能会造成中断。
因为在离职期间,如果说你没能够及时的按照灵活就业的形式来参保缴费,那么这种情况下,就很有可能会造成我们社保的中断,包括养老保险,医疗保险,甚至还包括失业保险,生育保险和工伤保险,但影响比较大的是属于我们的医疗保险和生育保险,因为一旦出现中断,可能就无法享受到报销的待遇。
我们的处理方式其实也非常简单,一方面,如果你找到了新的工作单位,那么及时的把自己的社保关系转移到新的工作单位,这样的话就能够有效的衔接,有效地保持一个连续不断的缴费过程,还有一方面,如果你没能够找到新的工作单位,那么也没有关系,我们就能够及时的按照灵活就业的形式来继续交费,因为这样的话也能够有效地保证自己的累积年限,从而保证一个连续不断的缴费过程。
02、社保未满15年或20年的处理
我们都知道,养老保险的最低缴费年限是15年,可能今后会变成20年,但是在到达法定退休年龄之前,如果不能够满足最低缴费年限,该怎么办呢?
通常情况下,参加城乡居民养老保险的个人是能够进行一次性补缴,但是参加职工养老保险的个人,能不能够一次性补交取决于自己的中断年限,是否因为工作单位的原因所导致的,如果是工作单位原因导致的,那么由工作单位申请是可以进行补交的。
但如果说并不是工作单位原因所导致的,而是个人原因所导致的,一般情况下你只能够按年来进行缴纳,也就是说你可能会面临延后退休的问题,直到你满足15年或者20年的缴费年限才能够去办理退休,享受养老金的待遇。
03、社保转移的处理方式
为什么我们要进行社保转移呢?这是因为如果说你发生了工作单位的变更,或者是工作所在地的变化,就一定要进行社保关系的转移,这一点是毫无疑问的,所以说你只有找到新的工作单位以后,及时的把自己的社保关系由原工作单位转移到新的工作单位,这样的话才能够有效的去累积自身的缴费年限。
04、社保合并的处理
我们的社保累计年限,是能够合并的,但需要注意的是,它仅仅只针对于参加城镇职工养老保险的个人才能够合并,并且在合并的时候,不能够出现重复的缴费过程。只有满足这样的两个条件,才能够正常的有效合并累计缴费年限,当然我们在今后办理退休的过程中,累计年限都是能够正常合并计算,将来按照你的最终累计年限,来确定自身退休养老金的待遇。
四、石家庄2025年灵活就业社保缴费方式
石家庄灵活就业社保的缴纳方式有以下几种:
1.个人前往社保局办理:灵活就业者可以携带相关证件前往当地社保局办理社保缴纳手续。需要注意的是,不同地区的社保局要求提供的材料可能会有所不同,具体要求请咨询当地社保局。
2.银行代缴:灵活就业者可以选择在银行开设一个专门的社保账户,然后通过银行代缴的方式进行社保缴纳。目前,很多银行都提供社保代缴服务,具体的操作方式和费用可以咨询当地银行。
3.第三方平台代缴:目前,很多第三方平台也提供社保代缴服务。这种方式的优点在于方便快捷,而且可以通过手机或电脑完成操作。但是需要注意的是,选择第三方平台代缴时一定要选择正规的平台,以免出现安全问题。
以上就是带来石家庄灵活就业社保缴费标准相关知识,内容及数据仅供参考,希望对你有帮助,欢迎关注/下载新社通app解锁更多社保专业资讯。