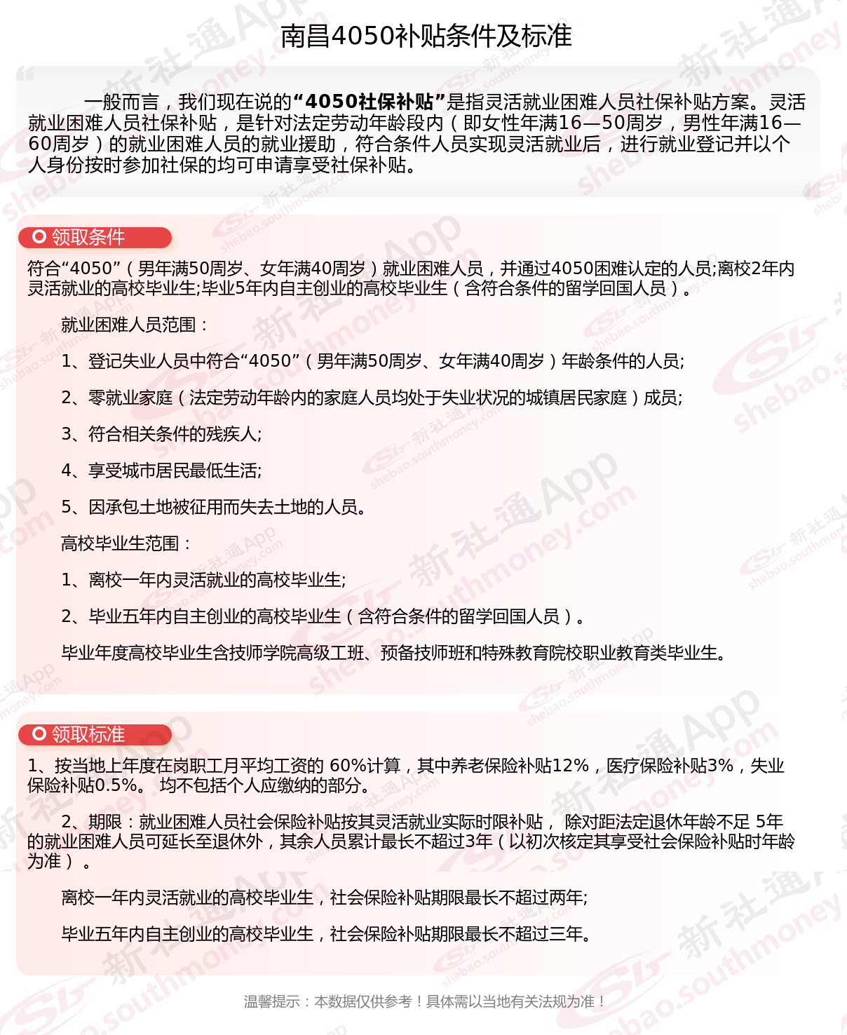
南昌“4050补贴”开始发放,申请4050的条件和要求材料?南昌灵活就业4050社保补贴多少钱?能够享受4050补贴的人员,其年龄标准是女性年满40周岁,男性年满50周岁。
就业困难人员实现灵活就业,经人社部门认定,以个人身份缴纳社会保险费,满足这些情况后,可享受社会保险补贴。新社通app小编马上为你揭晓4050具体补贴条件。
第一、南昌灵活就业4050错过了领补贴怎么办,南昌灵活就业4050补贴标准一览??南昌灵活就业4050社保补贴多少钱,?南昌4050补贴领取,主要需符合以下几点条件
4050错过了领补贴怎么办?
领取4050补贴一般是年了较大的人群,由于他们对互联网信息了解不及时,导致错过了申领4050补贴的时间。而错过的人群,可以通过以下几个方法进行补救:
1.是否可以补救
若你符合申请4050补贴条件,在时间内未进行申报,可以到当地街道办咨询一下工作人员看是否可以进行补救。因为有的地区,晚一两天还能进行补救,但距离截止申请日期长达一两个月,肯定是无法补救的。
2.下一年再申请
若错过今年的4050补贴申请,可以明年再申请,但前提是你的年龄没过法定退休年龄,过了法定退休年龄还去申请,也是通过不了的。若老王今年有59周岁了,明年就到60周岁了,到了男性法定退休年龄,明年再去申请4050补贴,是无法通过的。
年龄条件
4050补贴面向女性年满40周岁、男性年满50周岁的就业困难灵活就业人员,旨在为他们提供帮助,这是该补贴的基本年龄门槛。
就业与社保条件
依法进行失业登记:申请人需要在各级公共就业服务机构进行失业登记,表明其目前的就业状态。
自费缴纳社会保险费:申请人需要灵活就业后自费缴纳社会保险费,包括养老保险费和医疗保险费。这是领取补贴的重要前提,确保申请人在就业困难时仍能保持社保的连续性。
其他条件
就业困难认定:申请人需要被认定为就业困难人员。这一认定通常基于申请人的就业、技能水平、家庭状况等因素,由相关部门进行综合评估。
在申请4050补贴时,申请人需要按照一定流程进行申请和审核。首先,到户籍所在社区劳动工作站申报,并提供相应资料;然后,经劳动工作站、所初审、展示后,报市就业办审核;最后,合格后交市财部门复核,并通过指定的银行直接支付给申请者本人。
不得为城乡居民养老保险参保人:如果申请人参加的是城乡居民养老保险,则无法领取4050补贴。因为该补贴主要针对的是城镇职工养老保险的参保人,城乡居民养老保险的缴费负担较低,因此不享受此补贴。

南昌灵活人员申请4050需要什么材料?
1、《就业失业登记证》(或《就业创业证》)原件;
2、就业困难人员的对应证明材料:计生户需提供乡镇计生办开具的证明;残疾人需提供第三代残疾人证、低保户需开具低保证明、精准扶贫户由村里开具证明;被征地农民需要提供被征地农民养老审核表(选择其中一种,城镇居民不用,被征地农民第二次办理无需再提供证明材料);首次办理还应提供《就业困难人员认定申请表》两份;
3、《就业困难人员灵活就业享受社保补贴申报表》(附件2)
4、户口簿原件及复印件一份(首页和本人页复印在同一张A4纸上);
5、灵活就业社保缴交发票(完税证明)、医保对账单原件(有交职工医保的才需要提供,请前往中国银行打印对账单);
6、本人社保卡原件及复印件一份(社保卡非中国银行卡的需要另行提供本人中国银行银行卡复印件一份);
7、本人居民身份证原件及复印件一份;
南昌补贴多少钱一个月?南昌灵活就业4050补贴标准:

南昌申请4050社保补贴的办理地点
线下办理方法:街道(乡镇)劳动事务所:申请人可携带相关材料到户籍所在地的街道(乡镇)劳动事务所进行申请复核。
线下办理方法:劳动有关部门:市档案托管中心审核无误后,会将材料上报劳动有关部门,经进一步审核后,由相关部门拨付资金。
线下办理方法:市档案托管中心:在街道劳动事务所审核通过后,申请人需持相关材料到市档案托管中心办理社保补贴手续。
线上办理方法:部分地区的申请人可通过当地网站进行线上申请,如广东地区可通过广东服务网申请。线上申请需按照网站提示填写相关信息并上传所需材料。
第二、南昌五险一金怎么交的,每个月在哪交?
五险一金的缴纳方式主要取决于缴纳主体的身份,即是单位缴纳还是个人缴纳。以下是详细的缴纳方式说明:
(1)单位缴纳
当劳动者入职用人单位时,用人单位必须在法定时间内为其办理五险一金的缴纳手续。五险一金包括养老保险、医疗保险、失业保险、工伤保险、生育保险以及住房公积金。其中,养老保险、医疗保险和失业保险由单位和员工共同缴纳,工伤保险和生育保险由单位全额缴纳,住房公积金的缴纳则视单位福利而定。
1、住房公积金:单位和个人各缴纳工资基数的8%。
2、医疗保险:单位缴纳工资基数的9.8%(其中0.8%部分进个人账户),个人缴纳工资基数的2%。
3、生育保险:单位按在职职工缴纳基本养老保险费的基数作为缴纳生育保险费的基数,按照0.5%到1%的比例缴纳,个人不缴纳。
4、失业保险:单位缴纳工资基数的1.5%,个人缴纳工资基数的0.5%。
5、工伤保险:单位根据行业范围确定工伤费率,在0.5%~2%之间,个人不缴纳。
6、养老保险:单位按职工缴费工资总额的20%缴费,职工按个人缴费基数的8%缴费。
(2)个人缴纳
如果是个人缴纳五险一金,通常只能缴纳养老保险和医疗保险。缴纳比例和方式如下:
医疗保险:按当地上年社会平均工资水平的6%~10%缴纳。
养老保险:以灵活就业人员身份缴纳,比例一般在18%~28%之间,具体取决于当地。
需要注意的是,个人缴纳五险一金需要前往社保局办理相关手续,并提供身份证、户口本、近期免冠一寸照片以及保费等相关材料。
综上所述,五险一金的缴纳方式因缴纳主体不同而有所差异。单位缴纳时,五险一金均可缴纳;而个人缴纳时,通常只能缴纳养老保险和医疗保险。
概述五险一金的缴费情况如下:
首先,关于五险的缴费比例与缴费基准。五险涵盖了养老保险、医疗保险、失业保险、工伤保险及生育保险等多个方面,其中养老保险部分,公司缴款比率约为20%,个人缴费比率在8%左右;医疗保险部分,公司投资比率约占10%,个人支出比率则约为2%;失业保险部分,公司投资比率约为1.5%,个人支付部分约为0.5%;至于工伤保险和生育保险,更多地是由企业承担出资义务,员工则无需交纳。
其次,阐述住房公积金的缴费比例和缴费基准。住房公积金的缴费比率和缴费基准是由企业和个人协同而定,通常情况下,其范围在5%至12%之间,具体比率和金额则由雇佣机构进行最后裁定。我们假定在某个地区,某员工的每月平均收入为5000元人民币,那么按照上述标准估算,他所需要缴纳的五险一金大概在1500元上下浮动,其中他本人需支付约550元,剩下的950元则由公司负担。需特别强调的是,实际的缴费额度会随员工工资水平、所在地区以及企业和个人缴款比率的微妙变动而产生差异。
第三、南昌社保断交可以补交吗
正常情况下,社保断交最好不要超过三个月。断交的社保是可以补交的。但具体补交条件因地区、险种和断交时间长短而有所不同。
社保断交期间是可以进行补缴的。补缴社保的方式主要有以下几种:
(一)单位补缴
如果是职工,社保断交后,可以要求单位进行补缴。单位未按时足额缴纳社会保险费的,由社会保险费征收机构责令其限期缴纳或者补足。如果单位逾期仍未缴纳或者补足社会保险费的,社会保险费征收机构可以向银行和其他金融机构查询其存款账户,并可以申请县级以上有关部门作出划拨社会保险费。
(二)中介代交
此外,个人也可以选择通过中介机构代为办理社保补缴手续。这种方式需要支付一定的服务费用,但可以省去个人办理的繁琐流程。
(三)个人补缴
个人可以选择到社保局直接办理补缴手续。如果是灵活就业人员,可以直接向社保局申请缴纳补缴社保。补缴的时间一般根据个人的实际情况而定,可以补缴最近一段时间内的社保费用。
在补缴社保时,个人还需要注意以下几点:
1、补缴的费用计算:补缴社保的费用是根据个人的缴费基数和缴费比例来计算的。个人在办理补缴手续时需要向社保局提供相关的证明材料,以便社保局核实个人的缴费基数和缴费比例并进行费用计算。
2、补缴的时间限制:正常情况下,社保只能补缴过去一段时间内的费用,具体时间限制因地区而异。因此,个人在办理补缴手续前需要了解清楚当地。
3、滞纳金和罚钱:如果单位未按时足额缴纳社会保险费,社保局会责令其限期缴纳或者补足,并自欠缴之日起按日加收万分之五的滞纳金。逾期仍不缴纳的,相关部门会处欠缴数额一倍以上三倍以下的钱。因此,个人在办理补缴手续时需要及时缴纳相关费用,以避免产生额外的滞纳金和钱。
另外,《中华人民共和国社会保险法》第八十六条和第六十三条用人单位未按时足额缴纳社会保险费的,由社会保险费征收机构责令限期缴纳或者补足,并自欠缴之日起按日加收滞纳金;逾期仍不缴纳的,将被处以罚钱。因此,对于单位来说,及时足额缴纳社会保险费是法律的义务,必须严格遵守。
这里呈现的数据及内容仅供参考,实际操作应以当地法规为依据。希望能帮到您,欢迎您关注新社通app,探寻更多社保专业资讯。