灵活就业人员养老保险的缴费基数通常为本省上年度在岗职工月平均工资的100%来确定,但也可能存在不同的缴费档次,有些地区会提供60%至100%的不同缴费档次供灵活就业人员选择。缴费比例一般为20%,其中,8%部分进入个人账户,12%部分进入社会统筹基金。
那么,兰州灵活就业人员社保缴费标准2024-2025最新来了,交社保有什么好处?根据新社通app-社保缴费查询工具提供的2025社保缴费标准详情数据:

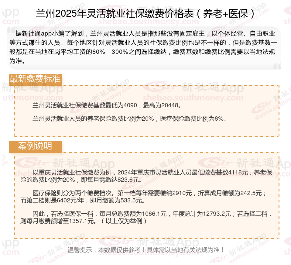
兰州灵活就业社保缴费基数最低为4090,最高为20448。
兰州灵活就业人员的养老保险缴费比例为20%,医疗保险缴费比例为8%。
》点击新社通app社保计算器,了解你的社保缴费明细!
新社通app数据所得,数据仅供参考。
养老保险不续费以前的会不会作废?
养老保险中断不会作废。养老保险缴纳可以接续计算。根据相关的信息,“对于因某种原因单位或个人不按时足额缴纳基本养老保险费的,视为欠缴。欠缴月份无论全额欠缴还是部分欠缴均暂不记入个人账户,待单位或个人按要求补齐欠缴金额后方可补记入个人账户。
社保如同一道坚实的后盾,为公民在生活的风雨中提供遮蔽,确保每个人都能在面对挑战时得到应有的支持与关怀,维护个人的基本生活需求,同时也为社会的和谐稳定贡献力量。关于社保的作用为:
养老保险:为退休后的生活提供基本的经济保险,确保在年老失去劳动能力时能够获得稳定的养老金,维持一定的生活水平。
医疗保险:医疗保险可用于医疗费用的报销,减轻因疾病带来的经济负担。同时,还可以享受老年的医保待遇服务。
工伤保险:因工伤导致无法工作时,工伤保险会提供相应的赔偿,减轻医疗费用和收入损失。
失业保险:如果因公司辞退而失业,可以去相关部门登记,通过审批后可以获得失业证,并领取失业金。
生育保险:为生育期间的女性职工提供一定的经济补偿和医疗服务。支持生育和育儿过程中的各项开支。
温馨提示:本数据源于网络,仅供参考!具体需以当地具体法规为准!