吉林灵活就业人员社保缴费最低标准是多少?灵活就业人员的社保缴费金额受到多种因素的影响,包括个人收入、缴费基数、缴费比例以及所在地区的具体方案。下面随新社通app小编一起了解详情吧。
2024-2025年吉林灵活就业人员社保缴费标准是多少?社保交完退休能领多少钱?下表是2024-2025年吉林社保费用明细参考,根据新社通app-社保缴费查询工具提供的最新数据如下:

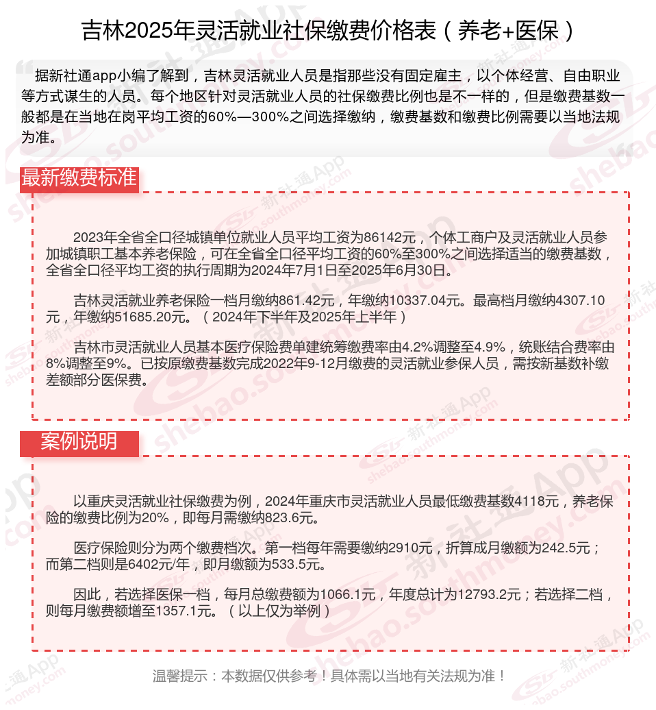
2023年全省全口径城镇单位就业人员平均工资为86142元,个体工商户及灵活就业人员参加城镇职工基本养老保险,可在全省全口径平均工资的60%至300%之间选择适当的缴费基数,全省全口径平均工资的执行周期为2024年7月1日至2025年6月30日。
吉林灵活就业养老保险一档月缴纳861.42元,年缴纳10337.04元。最高档月缴纳4307.10元,年缴纳51685.20元。(2024年下半年及2025年上半年)
吉林市灵活就业人员基本医疗保险费单建统筹缴费率由4.2%调整至4.9%,统账结合费率由8%调整至9%。已按原缴费基数完成2022年9-12月缴费的灵活就业参保人员,需按新基数补缴差额部分医保费。
若您想了解自己的社保缴费明细,可点击下方查询
新社通社保计算器计算所得,数据仅供参考。
为什么要参加个人养老金,参加个人养老金有什么好处?
个人养老金作为一种补充养老保险,能够为个人在退休后提供稳定的收入来源。通过个人养老金的积累,可以确保在达到法定退休年龄后,按月领取一定金额的养老金,从而满足生活需求,实现老有所养、老有所依。
灵活就业人员养老保险的缴费基数通常为本省上年度在岗职工月平均工资的100%来确定,但也可能存在不同的缴费档次,有些地区会提供60%至100%的不同缴费档次供灵活就业人员选择。缴费比例一般为20%,其中,8%部分进入个人账户,12%部分进入社会统筹基金。
温馨提示:本数据源于网络,仅供参考!具体需以当地具体法规为准!