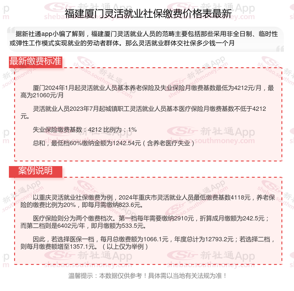
据新社通app数据显示,福建厦门灵活就业养老保险缴费基数2024-2025年最新标准如下:
2025年度,全省职工基本养老保险缴费基数上限为全口径工资的300%,即22164元/月;下限为全口径工资的60%,即4212元/月。
个人缴费比例:20%;
(注:本文数据仅供参考,具体以当地缴费标准为准)
个人社保一个月多少钱?社保不想交了,能退钱吗?根据新社通app-社保缴费查询工具提供的2025社保缴费标准详情数据如下:

》如何了解自己的社保缴纳明细吗?点击新社通app社保计算器,帮您计算!
新社通app数据所得,数据仅供参考。
灵活就业个人社保不想交了,能退钱吗
灵活就业社保退费的基本情况
灵活就业人员缴纳社保时,费用全部由个人承担,通常按照缴费基数的20%缴纳,其中只有8%进入个人账户,这部分费用在退保时是可以退还的。而另外的12%则划入统筹账户,这部分费用是无法退还的。因此,灵活就业人员如果选择退保,将会损失12%的社保费用。
灵活就业社保退费的条件
灵活就业人员社保缴费可以退,但需要满足一定条件。一般来说,只有在参保人员死亡、出国定居或者缴费不满15年等特定情况下,才能申请退还个人账户部分的费用。此外,如果是参保人自己全额承担社保费用的,那么只能退还个人账户部分的三分之一,其余三分之二是属于单位缴费部分,无法退还。
灵活就业社保退费的流程
具体的退费流程可能因地区而异,但通常包括以下步骤:首先,参保人员需要提供相关证明材料,如出国定居证明、户口核销证明等;其次,需要向最后参保单位劳资负责处提交退保申请;然后,单位劳资负责人会持相关证明材料到社保大厅办理退保手续;最后,参保人员可以到单位领取返还的社保费用。
需要注意的是,社保退保是一项严肃的事情,应该谨慎考虑。在退保前,建议咨询专业律师或社保机构工作人员,以确保自己的权益得到保护。
社会保险交多少年才可以领钱?
根据现行法规,职工的退休年龄如下:男性职工:一般情况下,退休年龄为60周岁。对于从事井下、高空、高温、特别繁重体力劳动或其他有害身体健康工作的男性职工,退休年龄为55周岁。此外,如果男性职工因病或非因工致残,经医院证明并经有关部门确认完全丧失劳动能力的,退休年龄也为55周岁。
女性职工:女性退休年龄因工作性质而异。女干部的退休年龄为55周岁,而女工人的退休年龄为50周岁。对于从事井下、高空、高温、特别繁重体力劳动或其他有害身体健康工作的女性职工,退休年龄为45周岁。因病或非因工致残的女性职工,如果经医院证明并经有关部门确认完全丧失劳动能力的,退休年龄也为45周岁。
请注意,部分女干部和具有高级职称的女性专业技术人员如本人申请,可以在年满55周岁时自愿退休。
请注意,退休年龄可能随着方案的调整而有所变化,因此,具体的退休年龄可能会根据最新的法律法规和方案而有所变动。建议您关注有关部门公布的最新方案,以获取最准确的信息。
温馨提示:本数据仅供参考!具体需以当地有关法规为准!