几百元到几千元的灵活就业社保月缴费金额,由缴费基数和当地法规而定,2025年部分地区灵活就业人员医保月缴费一档567.75元、二档431.49元就是典型例子。随新社通-app小编了解一下具体详情。
什么是社保呢?
社保缴纳,通俗来讲,是个人或单位依据法律,向社会保险体系定期足额支付保险费用的行为。社会保险(SocialInsurance)是指为丧失劳动能力、暂时失去劳动岗位或因健康原因造成损失的人口提供收入或补偿的社会和经济制。
长沙灵活就业社保每月交多少钱?2025灵活就业养老社保缴费最新标准,灵活就业人员社保2025缴费标准一览表如下

》》了解您的社保缴纳明细——新社通app计算器!点击下方使用!
提示:长沙灵活就业人员每个月的缴费压力还是比较大的,每个月的社保费用都是千元,缴费档次越高,灵活就业人员要缴纳的费用也越多。
当缴费档次越高,可以享受到的社保待遇也越多,退休后可以领到的养老金也越多,100%的缴费档次缴纳灵活就业社保比60%的缴费档次缴纳灵活就业社保可以领到的钱要多。
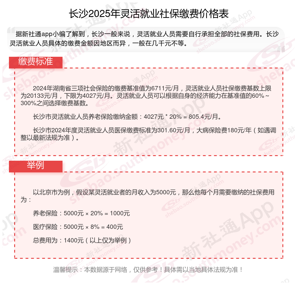
长沙2025年灵活就业人员社保缴费标准公布
据新社通app显示,长沙养老保险缴费基数2024-2025年最新标准如下:
长沙灵活就业人员基本养老保险缴费基数暂按不低于4053元;
缴费比例:个人承担20%;
养老保险缴费个人810.6元。
(注:本文数据仅供参考,具体以当地缴费标准为准)
假设长沙有个朋友吕某的养老保险缴费基数为4053元,缴费比例为20%。
据新社通app养老保险计算器显示,个人缴费部分:4053元(缴费基数)×20%(个人缴费比例)= 810.6元。
吕某每月需要缴纳的养老保险费总额为810.6元
需要注意的是,这只是一个计算示例,实际的养老保险缴费金额会受到多种因素的影响,包括所在地区的社保方案、个人的工资水平等。此外,随着时间和方案的变化,缴费比例和基数也可能会有所调整。因此,在计算具体的养老保险缴费金额时,应参考当地社保部门公布的最新方案和法规。
“五险一金”指的是什么
五险一金。指的是五种保险,包括养老保险、医疗保险、失业保险、工伤保险和生育保险。一金,指的是住房公积金。以下是五险一金的具体内容及其作用:
1. ?五险?
1、失业保险:为失业的员工提供一定期限内的生活保证,帮助其渡过失业期。
2、工伤保险:用于支付员工在工作中发生事或职业病时的医疗费用和工伤待遇,保证工作安全。
3、养老保险:为员工退休后的生活提供资金支持,确保退休后的基本生活保证。
4、生育保险:为员工提供生育津贴,以及产前、产后的医疗保险,支持生育权益。
5、医疗保险:用于支付员工的医疗费用,包括住院、门诊、购药等,减轻医疗负担。
2. ?一金?
住房公积金:为员工购房、租房提供资金支持,帮助其改善住房条件。
总之,随着发展社会保险事业,建立社会保险制,设立社会保险基金,使劳动者在年老、患病、工伤、失业、生育等情况下获得帮助和补偿。
社会保险基金按照保险类型确定资金来源,逐步实行社会统筹。用人单位和劳动者必须依法参加社会保险,缴纳社会保险费。
一次性补缴社保,钱该交到哪里?
一次性补缴社保在税务局。
关于一次性补缴社保,线下税务局以及线上平台(如支付宝、微信)是主要缴费途径,具体的办理流程如下:
缴费渠道与流程
线下缴费(主要方式)
在社保部门确认补缴资格并获取补缴单后,需前往税务局窗口完成缴费。该方式适用于所有符合条件的一次性补缴申请。
示例:黑龙江绥化市的案例中,用户需携带补缴单到税务局缴纳费用,8年3个月的补缴费用为16000元。
线上缴费(部分地区适用)
通过支付宝或微信的社保缴费功能操作:
支付宝:进入“市民中心”→“办事大厅”→“社保缴费”,输入信息后完成支付。
微信:点击“城市服务”→“社保功能”→“社保缴费”,选择补缴并支付。
注意:线上补缴需提前咨询当地法规,部分区域可能不支持或涉及滞纳金。
注意事项
法规差异:灵活就业人员通常无法一次性补缴,但职工养老保险或城乡居民养老保险符合条件的可申请。
材料准备:需携带身份证、社保卡、《补缴申请表》等材料,具体要求以当地社保中心消息为准。
时效性:线上补缴功能可能因地区调整而变化,建议优先通过社保局官网或12333热线确认最新流程。
总结?:线下税务局是主要缴费渠道,线上平台需结合当地使用,建议优先咨询社保部门。灵活就业社保断交后,能不能办理续交手续?
多数情形下,灵活就业社保中断后不允许补缴,只有在符合相应条件时才具备补缴资格。?
1、补缴条件及方式
灵活就业人员的社保中断后,补缴并非无条件。通常,因忘记缴费导致的社保断缴是无法补缴的。但有些地方在特殊时期允许当年年底前进行补缴。补缴方式一般需灵活就业人员携带本人的社保卡和身份证,直接前往就近的社保局办理。
2、补缴的注意事项
滞纳金问题:补缴社保时,除应缴纳的社保费用外,还需支付滞纳金。滞纳金按天计算,断缴时间越长,滞纳金越多。因此,尽早补缴可减少经济损失。
补缴时间限制:灵活就业人员应注意补缴的时间限制,尽量在时间内完成补缴,以避免产生更多的滞纳金或不良记录。
3、补缴的意义
对于灵活就业人员来说,补缴社保具有重要意义。首先,补缴可以确保达到法定退休年龄时累计缴费满十五年,从而按月领取基本养老金。其次,对于有购房或落户需求的人员来说,连续缴纳社保是满足相关条件的基础。通过补缴,可以保持社保的连续性,进而享受相应的权益。
以上社保相关内容,希望可以帮助到您!数据仅供参考,具体以当地有关法规为准,欢迎关注、下载新社通app!