养老保险和职工保险是灵活就业社保涵盖的两大险种,以月为周期缴纳,缴费金额依据缴费基数变化而浮动。随新社通-app小编了解一下具体详情。
什么是社保呢?
社保缴费,简单来说,是个人与单位依法依规加入社会保险,按时完成保险费用缴纳的过程。社保全称为“社会保险”,是依法建立的社保制,旨在保护公民在年老、疾病、工伤、失业、生育等情况下依法从社会获得物质帮助的权利。多个因素共同作用,确定了社保的缴费金额,包括缴费基数、缴费比例,以及当地的具体法规要求。
灵活就业缴费社保价格表最新来了,辽宁沈阳灵活就业人员社保养老缴费标准要交多少钱,辽宁沈阳灵活就业社保每月交多少钱?

》》一键算清您的社保缴费明细!新社通app社保计算器,让您清清楚楚了解缴费明细!
当社保缴费档次越高,可以享受到的社保待遇也越多,退休后可以领到的养老金也越多,100%的缴费档次缴纳灵活就业社保比60%的缴费档次缴纳灵活就业社保可以领到的钱要多。
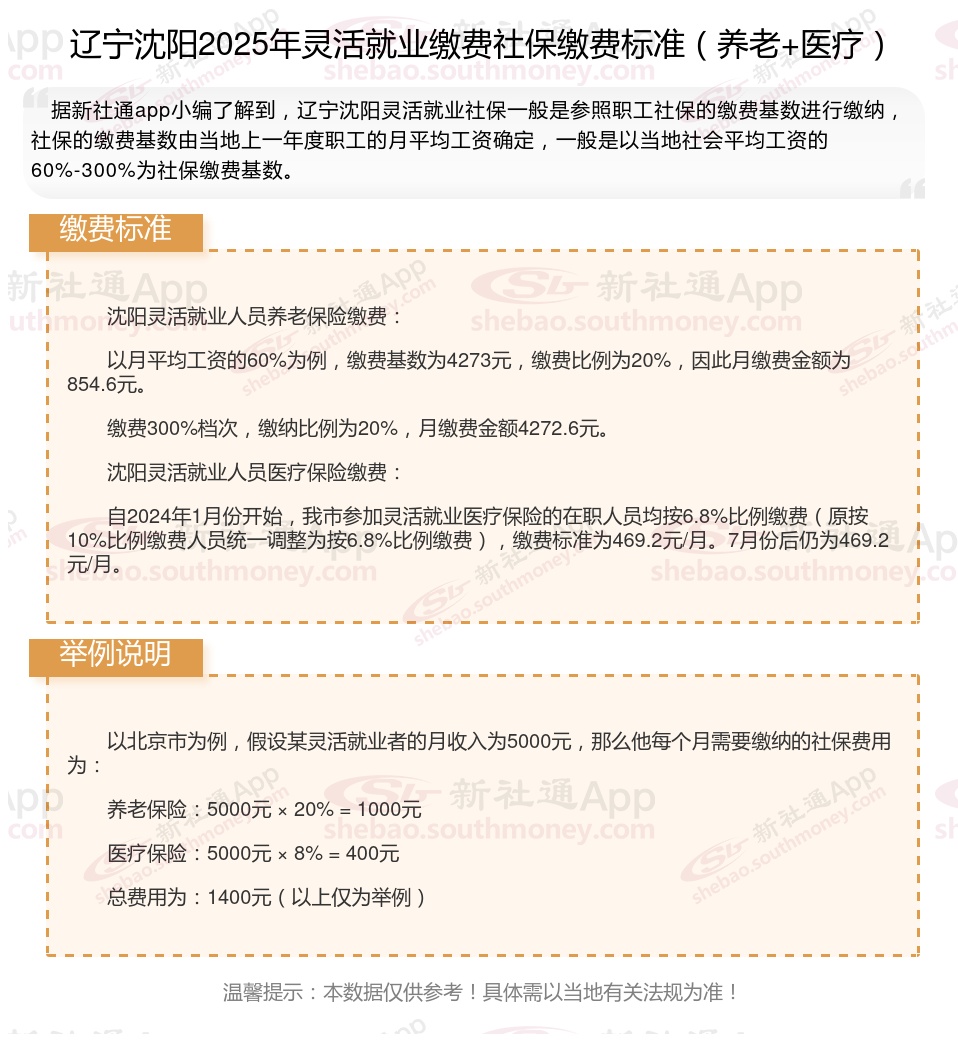
辽宁沈阳2025年灵活就业人员社保缴费标准公布
据新社通app显示,辽宁沈阳灵活就业人员养老保险缴费基数2024-2025年最新标准如下:
缴费基数下限暂按不低于4106元/月执行。按照个人20%的缴费费率,个人养老保险缴费金额低于821.2元/月。
(注:本文数据仅供参考,具体以当地缴费标准为准)
假设辽宁沈阳邻居吕某的月工资为4106元,当地的灵活就业养老保险缴费基数为4106元。
据新社通app养老保险计算器显示,吕某个人缴费额:灵活就业个人按照其缴费基数的20%缴纳养老保险费。因此,吕某每月需要缴纳的养老保险费为4106元 *20% = 821.2元。
另外,需要注意的是,养老保险的缴费比例和基数可能会随着方案的调整而发生变化。因此,在计算养老保险缴费金额时,需要参考当地的最新方案和法规。
城镇职工社保与城乡居民社保有什么不同
缴费方式不同:城镇职工社保是按月缴费,单位和个人共同缴费;居民社保是按年缴费,当年交下一年度的社保费用,个人承担费用,给予补贴。
报销人群不同:城镇职工报销的人群是有工作单位的职工以及退休人员;居民社保为没有工作单位的城乡居民提供报销。
缴费金额不同:城镇职工社保是根据社保缴费基数按缴费比例进行缴纳,一年大概需要上万元;居民社保是自由选择缴费档次,一年费用在500~5000元不等。
报销内容不同:城镇职工社保能提供五个险种的报销;而居民社保仅提供养老保险和医疗保险报销。
缴纳原则不同:城镇职工是强制参保,单位必须为在职职工参保职工社保;居民社保是自愿原则参保。
快到退休年龄了,但社保没有缴满15年怎么办?
社保不足 15 年并不意味着无法享受退休待遇。通过延长缴费、一次性补缴或转入城乡居民养老保险等方式,可以在一定程度上弥补缴费年限不足的问题。
(一)职工社保补缴方式
1. 延长缴费:如果参保人员达到法定退休年龄时缴费不足 15 年,可以选择继续缴费至满 15 年。这种方式适用于那些距离 15 年缴费年限差距较小的人群。
2. 一次性补缴:对于 2011 年 7 月 1 日之前参保的人员,如果延长缴费 5 年后仍不足 15 年,可以一次性补缴至满 15 年。但需要注意的是,2011 年 7 月 1 日之后参保的人员,无法一次性补缴,只能继续按月缴费。
3. 转入城乡居民养老保险:如果参保人员不想继续缴费,也可以选择将职工养老保险关系转为城乡居民养老保险。城乡居民养老保险的缴费年限要求相对较低,且在达到 60 周岁时可领取养老金。
(二)城乡居民社保补缴方式
城乡居民养老保险的最低缴费年限也是 15 年。如果参保人员年满 60 周岁但缴费不足 15 年,部分地区允许一次性补缴差额。不过,自 2025 年 3 月 1 日起,部分地区已调整,要求此类人员需办理延后缴费,至年满 65 周岁后才能一次性趸缴。
(三)社保不足 15 年的退休待遇影响
社保缴费不足 15 年,将直接影响退休金的领取。如果无法满足最低缴费年限要求,将无法按月领取基本养老金。不过,通过上述补缴,可以在一定程度上弥补这一不足。
灵活就业社保断交了还能续交吗
灵活就业社保一旦出现中断,多数时候不能办理补缴,但符合某些条件便能完成补缴。?
1、补缴条件及方式
灵活就业人员的社保中断后,补缴并非无条件。通常,因忘记缴费导致的社保断缴是无法补缴的。但有些地方在特殊时期允许当年年底前进行补缴。补缴方式一般需灵活就业人员携带本人的社保卡和身份证,直接前往就近的社保局办理。
2、补缴的注意事项
滞纳金问题:补缴社保时,除应缴纳的社保费用外,还需支付滞纳金。滞纳金按天计算,断缴时间越长,滞纳金越多。因此,尽早补缴可减少经济损失。
补缴时间限制:灵活就业人员应注意补缴的时间限制,尽量在时间内完成补缴,以避免产生更多的滞纳金或不良记录。
3、补缴的意义
对于灵活就业人员来说,补缴社保具有重要意义。首先,补缴可以确保达到法定退休年龄时累计缴费满十五年,从而按月领取基本养老金。其次,对于有购房或落户需求的人员来说,连续缴纳社保是满足相关条件的基础。通过补缴,可以保持社保的连续性,进而享受相应的权益。
温馨提示:本数据仅供参考!仅供参考及交流之用,不对您构成任何决策建议。具体需以当地有关法规为准!