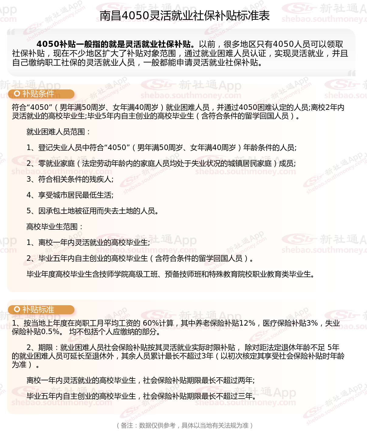
南昌什么条件可以申办4050补贴?4050补贴享受对象的年龄门槛设定为女性年满40周岁,男性年满50周岁。
就业困难人员在实现灵活就业,经人社部门认定身份,以个人名义缴纳社会保险费后,就有资格领取社会保险补贴。新社通app小编来为你介绍4050具体补贴条件。
第一、@4050灵活就业人员:南昌2025年社保缴费补贴又涨了吗!瞧瞧你能领吗?南昌想领取4050补贴,主要有以下这些领取条件
年龄条件
对于4050补贴而言,女性年满40周岁、男性年满50周岁是其界定帮扶对象的基本年龄标准,旨在帮助就业困难的灵活就业者。
就业与社保条件
依法进行失业登记:申请人需要在各级公共就业服务机构进行失业登记,表明其目前的就业状态。
自费缴纳社会保险费:申请人需要灵活就业后自费缴纳社会保险费,包括养老保险费和医疗保险费。这是领取补贴的重要前提,确保申请人在就业困难时仍能保持社保的连续性。
其他条件
不得为城乡居民养老保险参保人:如果申请人参加的是城乡居民养老保险,则无法领取4050补贴。因为该补贴主要针对的是城镇职工养老保险的参保人,城乡居民养老保险的缴费负担较低,因此不享受此补贴。
在申请4050补贴时,申请人需要按照一定流程进行申请和审核。首先,到户籍所在社区劳动工作站申报,并提供相应资料;然后,经劳动工作站、所初审、展示后,报市就业办审核;最后,合格后交市财部门复核,并通过指定的银行直接支付给申请者本人。
就业困难认定:申请人需要被认定为就业困难人员。这一认定通常基于申请人的就业、技能水平、家庭状况等因素,由相关部门进行综合评估。

南昌灵活人员申请4050需要什么材料?
1、灵活就业社保缴交发票(完税证明)、医保对账单原件(有交职工医保的才需要提供,请前往中国银行打印对账单);
2、本人社保卡原件及复印件一份(社保卡非中国银行卡的需要另行提供本人中国银行银行卡复印件一份);
3、就业困难人员的对应证明材料:计生户需提供乡镇计生办开具的证明;残疾人需提供第三代残疾人证、低保户需开具低保证明、精准扶贫户由村里开具证明;被征地农民需要提供被征地农民养老审核表(选择其中一种,城镇居民不用,被征地农民第二次办理无需再提供证明材料);首次办理还应提供《就业困难人员认定申请表》两份;
4、户口簿原件及复印件一份(首页和本人页复印在同一张A4纸上);
5、《就业困难人员灵活就业享受社保补贴申报表》(附件2)
6、《就业失业登记证》(或《就业创业证》)原件;
7、本人居民身份证原件及复印件一份;
南昌补贴多少钱一个月?南昌灵活就业4050补贴标准:

南昌申请4050社保补贴的办理地点
线上办理方法:部分地区的申请人可通过当地网站进行线上申请,如广东地区可通过广东服务网申请。线上申请需按照网站提示填写相关信息并上传所需材料。
线下办理方法:劳动有关部门:市档案托管中心审核无误后,会将材料上报劳动有关部门,经进一步审核后,由相关部门拨付资金。
线下办理方法:市档案托管中心:在街道劳动事务所审核通过后,申请人需持相关材料到市档案托管中心办理社保补贴手续。
线下办理方法:街道(乡镇)劳动事务所:申请人可携带相关材料到户籍所在地的街道(乡镇)劳动事务所进行申请复核。
第二、“五险一金”指的是什么
五险一金是指由用人单位为职工缴纳的五种社会保险以及住房公积金,具体包括:
1、住房公积金;2、养老保险;3、医疗保险;4、生育保险;5、工伤保险;6、失业保险;养老保险
养老保险是根据《中华人民共和国社会保险法》建立的一项社会保险,旨在保护劳动者退休后的生活。劳动者到达法定退休年龄后,可以领取退休金,确保老有所养。养老保险金的支付是养老保险制的基本待遇,体现了对劳动者晚年生活的关怀。
生育保险
生育保险是针对生育妇女设立的社会保险制,旨在解决生育妇女孕产哺乳期间的收入和生活保证问题。生育保险基金通过筹集资金,为生育妇女提供生育医疗保险、产假及产假工资等,确保她们在生育期间得到必要的经济支持。
住房公积金
住房公积金是住房改的一项重要方案,由企业和劳动者各缴纳一定的住房基金。符合提取条件的职工可以提取住房公积金,用于购买、建造、翻建、大修自住住房,或者在购买商品房时享受更低的住房贷款利息,从而减轻购房负担。
医疗保险
医疗保险是依法强制实施的社会保险制,用于解决劳动者及其家属的医疗保险问题。通过向企业及个人征收医疗保险费形成医疗保险基金,为参保人员提供医疗保险及医疗补助,减轻因疾病带来的经济负担。
失业保险
失业保险是为了解决符合条件的失业者的生活保证问题而设立的社会保险制。失业保险基金通过筹集资金,为失业者提供失业保险金及失业医疗救助等,帮助他们度过失业期,维持基本生活。
工伤保险
工伤保险是面向企业或用人单位筹集工伤保险基金,用于补偿职工因工伤事而导致的收入丧失和医疗保险待遇的一种社会保险制。其基本待遇包括工伤期间的收入保险、工伤抚恤、工伤医疗保险等,旨在保护职工因工作遭受伤害或者患职业病时获得医疗救治和经济补偿。
第三、南昌如何才能顺利领取到社保福利补贴?看这里。
南昌社保福利补贴主要可按以下几种方式来完成领取。
以下将详细说明领取社保福利补贴的具体步骤和所需材料:
灵活就业社保补贴:
申请条件:适用于就业困难人员(如女性满40周岁、男性满50周岁等特殊群体)、离校2年内未就业的高校毕业生、以及个体工商户等。
所需材料:身份证、户口簿、就业失业登记证、灵活就业承诺书、社保缴费凭证等。
申请流程:线上可通过当地人社局官网或相关APP申请,填写信息并上传相关材料;线下需前往户籍所在地或常住地街道(乡镇)社保服务中心提交纸质材料。
毕业生就业补贴:
适用对象:毕业两年内的高校毕业生,需在中小微企业就业并签订一年以上劳动合同。
补贴标准:各地金额不同,如深圳为一次性3000元,广州为3000元。
申请流程:符合条件的参保人可在满足社保缴纳要求后一次性申领。
失业保险相关补贴:
失业保险金:适用于非自愿失业且累计缴纳失业保险满1年者,补贴标准每月约2000元,最长领取24个月。
失业补助金:适用于主动辞职或不符合失业保险金条件者,补贴标准每月300-1000元,最长领取6个月。
生育津贴:
适用对象:单位缴纳生育保险满1年的女性职工与配偶参保的失业女性,皆属于适用对象范畴。
补贴标准:根据地区平均工资计算,通常为几万元,可一次性或按月领取。
公积金和养老金:
公积金:可用于申请公积金贷款或直接提取,申领条件为正常缴存公积金且无房。
养老金:只要社保累计缴纳满足15年,并且达到法定退休年龄,即可领取养老金,而领取的金额与缴纳金额、年限有关系。
?申请这些补贴时需要注意的事项包括?:
如不慎遭遇网络诈骗,保存好相关证据材料并立即报警。
不同地区的补贴金额和领取期限有所不同,具体需向当地社会保险经办部门咨询或拨打12333热线确认。
线上预审时,务必在官网进行操作,避免在私人链接提交信息,以防信息泄露。
温馨提示:本数据仅供参考!仅供参考及交流之用,不对您构成任何决策建议。具体需以当地有关法规为准!