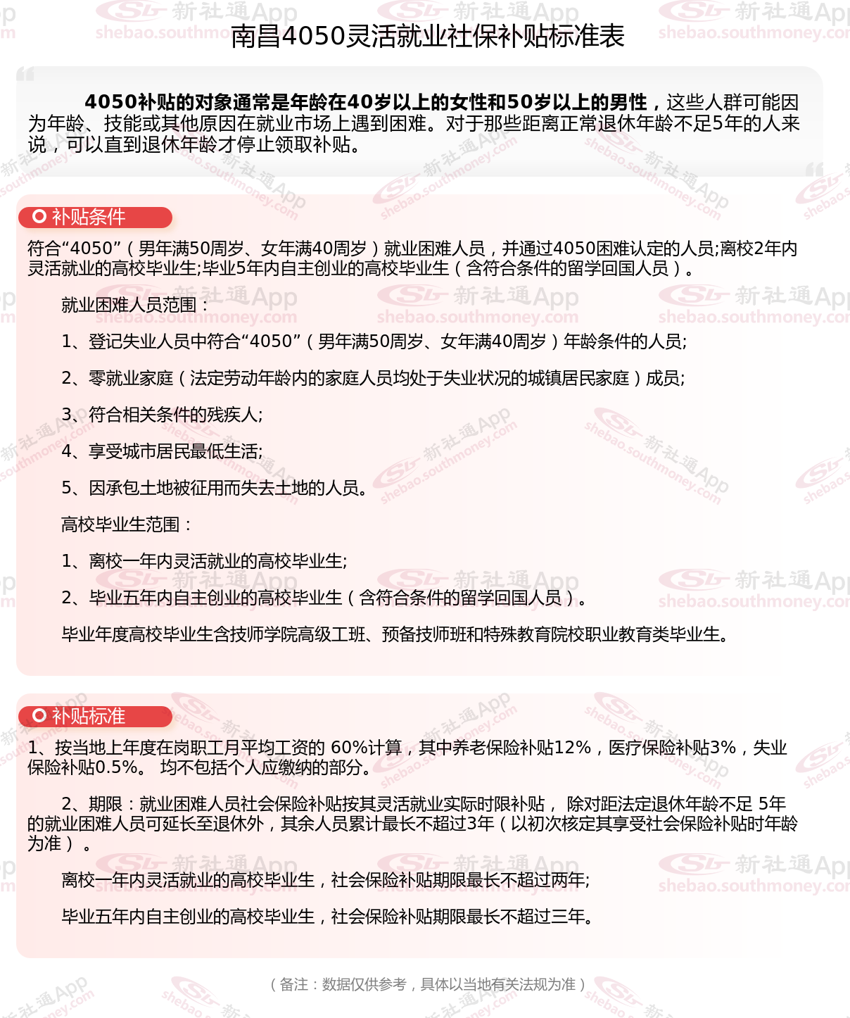
南昌“4050补贴”开始发放,申请4050的条件和要求材料?南昌4050社保补贴标准是多少钱一个月?4050补贴享受对象的年龄门槛设定为女性年满40周岁,男性年满50周岁。
当就业困难人员完成灵活就业,经人社部门认定,自行以个人身份缴纳社会保险费之时,便是其可以领取社会保险补贴之际。想知道4050具体补贴条件,就关注新社通app小编的介绍。
第一、南昌4050社保补贴多少钱一个月??南昌申请4050条件/4050灵活就业补贴申请所需材料?,南昌4050补贴的领取条件主要包括以下几点
年龄条件
4050补贴旨在助力就业困难的灵活就业人员,而其基本年龄准则便是女性年满40周岁,男性年满50周岁。
就业与社保条件
依法进行失业登记:申请人需要在各级公共就业服务机构进行失业登记,表明其目前的就业状态。
自费缴纳社会保险费:申请人需要灵活就业后自费缴纳社会保险费,包括养老保险费和医疗保险费。这是领取补贴的重要前提,确保申请人在就业困难时仍能保持社保的连续性。
其他条件
不得为城乡居民养老保险参保人:如果申请人参加的是城乡居民养老保险,则无法领取4050补贴。因为该补贴主要针对的是城镇职工养老保险的参保人,城乡居民养老保险的缴费负担较低,因此不享受此补贴。
在申请4050补贴时,申请人需要按照一定流程进行申请和审核。首先,到户籍所在社区劳动工作站申报,并提供相应资料;然后,经劳动工作站、所初审、展示后,报市就业办审核;最后,合格后交市财部门复核,并通过指定的银行直接支付给申请者本人。
就业困难认定:申请人需要被认定为就业困难人员。这一认定通常基于申请人的就业、技能水平、家庭状况等因素,由相关部门进行综合评估。

南昌申请4050社保补贴所需证件有哪些?
照片:申请人需提供近期免冠照片若干张,具体数量根据当地要求确定。
身份证:申请人需提供本人身份证原件及复印件,用于核实个人身份信息。
其他材料:根据当地要求,可能还需提供《申请表》、《灵活就业证明》、《工商营业执照》等相关材料。
户口本:户口本原件及复印件,用于证明申请人的户籍所在地及家庭成员情况。
失业证明材料:需提供《就业失业登记证》原件和复印件,以及灵活就业个人缴纳的养老保险、医疗保险凭证的原件。若原件丢失,可凭社保经办机构开具的个人缴费证明替代。
南昌补贴多少钱一个月?南昌灵活就业4050补贴标准:

南昌申请4050社保补贴的办理地点
线下办理方法:街道(乡镇)劳动事务所:申请人可携带相关材料到户籍所在地的街道(乡镇)劳动事务所进行申请复核。
线上办理方法:部分地区的申请人可通过当地网站进行线上申请,如广东地区可通过广东服务网申请。线上申请需按照网站提示填写相关信息并上传所需材料。
线下办理方法:劳动有关部门:市档案托管中心审核无误后,会将材料上报劳动有关部门,经进一步审核后,由相关部门拨付资金。
线下办理方法:市档案托管中心:在街道劳动事务所审核通过后,申请人需持相关材料到市档案托管中心办理社保补贴手续。
第二、五险一金是怎么交的?
?五险一金?怎么交?五险一金缴纳需区分单位和个人身份,单位职工由用人单位统一办理,灵活就业人员可自行缴纳部分险种。?具体流程和比例如下~~
?(一)、单位缴纳流程(以北京为例)?
住房公积金缴存:首次为员工缴存时,通过同一平台添加职工信息并选择缴存方式(委托银行收款、转账支票等)。委托收款可实现自动扣缴,无需现场办理。
社会保险登记:单位需在用工30日内办理社保登记,通过北京市企业服务e窗通平台在线填报员工信息,同步完成“五险一金”开户。需提交营业执照、法人身份证等材料。
?缴费比例(全国通用)?
1、工伤保险:单位0.2%-1.9%(行业差异),个人不缴
2、医疗保险:单位8%-9.5%,个人2%
3、住房公积金:单位与个人各5%-12%(比例一致)。
4、失业保险:单位0.5%-2%,个人0.3%-1%
5、养老保险:单位16%,个人8%
6、生育保险:单位0.5%-0.7%,个人不缴
(二)、个人缴纳方式(灵活就业适用)
仅能缴纳养老保险和医疗保险?,部分地区支持公积金自愿缴存:
1、线上办理:通过当地社保局或公积金官网完成,需绑定银行卡或第三方支付。
2、现场办理:携带身份证至社保/公积金窗口,由工作人员教完成。
3、银行代扣:签订代扣协议后自动划款,适合不熟悉线上操作的人群。
(三)、注意事项
缴费基数:通常为职工月平均工资,但设有上下限(例如2025年天津养老保险基数范围为5013-25065元)。
停缴处理:员工离职后,单位需及时办理社保和公积金停缴手续。
跨地区差异:具体比例和流程可能因城市调整,需以当地社保局或住房公积金管理中心为准。
要点:单位主导五险一金缴纳,个人可通过多渠道补缴养老和医疗;缴费比例和基数需结合当地与工资水平确定。
第三、南昌如何查询社保卡余额是多少钱
想要清楚自己社保卡里有多少钱,查询余额就很关键,下面这几种方法都能快速查到:
(1)前往社保窗口查询
如果觉得线上查询不太放心,也可以带上社保卡,直接去当地社保中心的柜台,让工作人员帮忙查询余额信息。
(2)银行自助查询
部分银行的ATM机或者自助终端设备也支持社保卡查询功能。把社保卡插入机器,按照提示操作,就能查到余额了,非常便捷。
(3)通过社保局APP或小程序查询
现在很多地方都推出了专门的社保查询App,或者在微信上也有相关小程序。下载App或者找到小程序后,用身份证注册登录,就能轻松查询账户余额、消费明细等信息,随时掌握账户动态。
以上就是社保相关知识,内容及数据仅供参考,欢迎关注、下载新社通app!