公司社保就是我们日常说的五险,包括包括养老保险、医疗保险、失业保险、工伤保险和生育保险。其中养老保险、医疗保险和失业保险,这三种险是由企业和个人共同缴纳的保费,工伤保险和生育保险完全是由企业承担的。
接下来了解一下,东莞灵活就业人员社保缴费标准是多少?东莞灵活就业人员社保退休能领多少钱呢?根据新社通app-社保缴费查询工具提供的2025社保缴费标准详情数据:

》想知道自己社保缴纳多少钱吗?快来新社通app社保在线计算器,一键测算!
新社通社保计算器计算所得,数据仅供参考。
据新社通app数据显示,东莞企业灵活就业养老保险的缴费基数为:4546元。
缴费比例:在企业参保缴费的情况下,单位缴纳比例为14%,个人缴纳比例为8%。而灵活就业人员参保缴费的比例为个人20%。
另外,需要注意的是,这些缴费标准可能会随着时间和方案的变化而调整。为了获取最新的东莞灵活就业养老保险缴费标准信息,建议查阅相关消息或咨询当地社保部门。总的来说,了解并遵守当地的养老保险缴费标准是每个人的责任,也是保证个人权益的重要方案。
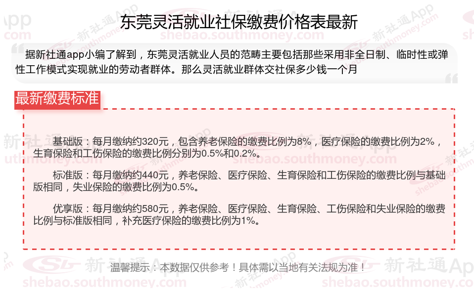
(注:本文数据仅供参考,具体以当地缴费标准为准)
什么是社保缴纳基数?
社保缴费基数是社会平均工资的60%--300%为缴纳基数,每年社保都会在固定的时间,3月或者7月,各地不同,核定社保基数,并最新的最低基数和最高基数。一般而言,企业帮员工缴纳的都是最低基数的社保,当然也有些公司会根据上一年度岗位的平均工资作为基数为员工缴纳社保。
退休后退休金计算方法:
退休金分为三个部分,分别是基础养老金、个人账户养老金和过渡性养老金,这三种养老金的计算方法为:
基本养老金计算公式为:(退休时上年度全市城镇单位就业人员月平均工资+本人指数化月平均缴费工资)÷2×缴费年限×1%。
基础养老金计算公式为当地当年的养老金计发基数×(1+本人平均缴费指数)÷2×缴费年限×1%。
个人账户养老金=退休时个人账户储存额/本人退休年龄相对应的计发月数。有独生子女证的,增加养老金总额的5%。
?养老保险个人账户余额?:是个人缴纳的养老保险费及其产生的利息等累计金额。
?计发月数?:根据退休年龄确定,例如60岁退休对应的计发月数是139个月,55岁退休是170个月,50岁退休是195个月。
过渡性养老金:给“中人”的特别补偿,过渡性养老金是针对那些在新法规实施前参加工作的人员的特别补偿。它的计算相对复杂,需要参考当地的相关法规。但总的来说,它是为了补偿你以前的工龄而设立的。
参保人员在达到法定退休年龄时累计缴费满十五年的,能够按月领取基本养老金。累计缴费不足十五年的,可以缴费至满十五年,也可以转入新型农村社会养老保险或者城镇居民社会养老保险。建立基本养老金正常调整机制,并根据职工的平均工资增长、物价上涨情况,可适时地提高基本养老保险待遇水平。
退休养老金=基础养老金+个人养老金。
基本养老金=基础养老金+个人账户养老金+过渡性养老金+增发养老金
基本养老金计算公式为:(退休时上年度全市城镇单位就业人员月平均工资+本人指数化月平均缴费工资)÷2×缴费年限×1%。
基础养老金计算公式为当地当年的养老金计发基数×(1+本人平均缴费指数)÷2×缴费年限×1%。
个人账户养老金=退休时个人账户储存额/本人退休年龄相对应的计发月数。有独生子女证的,增加养老金总额的5%。
?养老保险个人账户余额?:是个人缴纳的养老保险费及其产生的利息等累计金额。
?计发月数?:根据退休年龄确定,例如60岁退休对应的计发月数是139个月,55岁退休是170个月,50岁退休是195个月。
过渡性养老金:给“中人”的特别补偿,过渡性养老金是针对那些在新法规实施前参加工作的人员的特别补偿。它的计算相对复杂,需要参考当地的相关法规。但总的来说,它是为了补偿你以前的工龄而设立的。
增发养老金=上一年东莞在岗职工月平均工资×个人平均缴费工资指数×累计缴费年限(含视为缴费年限)×增发比例。
退休后退休金计算方法:
退休金分为三个部分,分别是基础养老金、个人账户养老金和过渡性养老金,这三种养老金的计算方法为:
基本养老金计算公式为:(退休时上年度全市城镇单位就业人员月平均工资+本人指数化月平均缴费工资)÷2×缴费年限×1%。
基础养老金计算公式为当地当年的养老金计发基数×(1+本人平均缴费指数)÷2×缴费年限×1%。
个人账户养老金=退休时个人账户储存额/本人退休年龄相对应的计发月数。有独生子女证的,增加养老金总额的5%。
?养老保险个人账户余额?:是个人缴纳的养老保险费及其产生的利息等累计金额。
?计发月数?:根据退休年龄确定,例如60岁退休对应的计发月数是139个月,55岁退休是170个月,50岁退休是195个月。
过渡性养老金:给“中人”的特别补偿,过渡性养老金是针对那些在新法规实施前参加工作的人员的特别补偿。它的计算相对复杂,需要参考当地的相关法规。但总的来说,它是为了补偿你以前的工龄而设立的。
养老金和退休工资是一回事吗?
资金渠道不同:
养老金的资金来源则是社会保险资金。领取养老金的人员需要在退休前缴纳养老保险费用,且缴费年限不少于15年。
退休金一般都是相关部门列支,未参加养老保险社会统筹的退休人员(如公务员、事业单位人员,不含事业单位企业化管理的单位)的退休待遇简称退休金或退休生活费;
缴费方式不同:
社会养老保险费用一般由参保人员的单位代扣代缴,部分存入个人账户。社会养老保险的缴费标准往往遵循统一的缴费准则;
退休金是不用缴纳任何费用的。
领取方式不同:
社会养老保险金由相关部门机构统一发放,养老金的领取问题方面,对每个社会成员有统一的养老金领取规则。
法律依据:《中华人民共和国社会保险法》第十六条,参加基本养老保险的个人,达到法定退休年龄时累计缴费不足十五年的,可以缴费至满十五年,按月领取基本养老金;也可以转入新型农村社会养老保险或者城镇居民社会养老保险,按照相关法规享受相应的养老保险待遇。
按退休金的支付方式可分为一次支付退休金和分期支付退休金。前者指在职工退休后一次支付退休金,企业支付退休金后对职工退休退职无任何给付义务,后者指在职工退休后分期支付退休金,直至死亡为止,如按月或按年支付退休金;
概念不同:
养老保险,全称社会基本养老保险,是根据一定的法律和法规,为解决劳动者在达到解除劳动义务的劳动年龄界限,或因年老丧失劳动能力退出劳动岗位后的基本生活而建立的一种社会保险体系。养老保险是社会保险体系的重要组成部分,是社会保险五大险种中最重要的险种之一。养老保险的目的是为保证老年人的基本生活需求,为其提供稳定可靠的生活来源。
我们常说的退休金,是按照社保体系要求,在参保人到了退休年龄了,或者丧失了劳动能力后,根据他们所享受的养老保险资格,按月份、或一次性支付货币形式的一种待遇。
温馨提示:本数据仅供参考!具体需以当地有关法规为准!