灵活就业社保是指那些未与用人单位签订正式劳动合同,采取弹性工时、弹性收入、非固定工作场所等灵活就业形式的劳动者所参加的社会保险。
据新社通app数据显示,黑龙江伊春灵活就业养老保险缴费基数2024-2025年最新标准如下:
最低缴费基数:4206元;
个人缴费比例:20%;
(注:本文数据仅供参考,具体以当地缴费标准为准)
黑龙江伊春灵活就业社保缴费标准,黑龙江伊春灵活就业社保缴费标准是多少钱一个月?下表是2024-2025年黑龙江伊春社保费用明细参考,根据新社通app-社保缴费查询工具提供的最新数据如下:

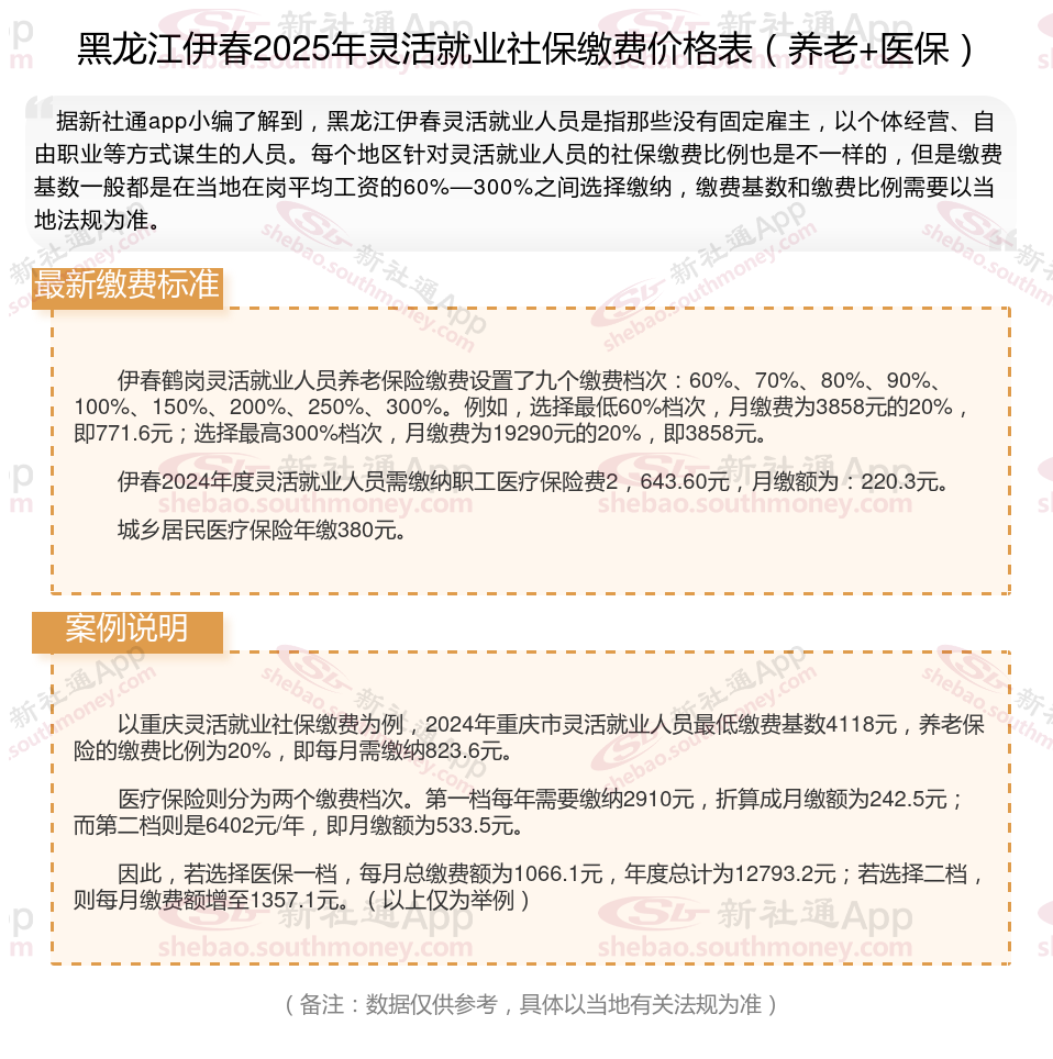
伊春鹤岗灵活就业人员养老保险缴费设置了九个缴费档次:60%、70%、80%、90%、100%、150%、200%、250%、300%。例如,选择最低60%档次,月缴费为3858元的20%,即771.6元;选择最高300%档次,月缴费为19290元的20%,即3858元。
伊春2024年度灵活就业人员需缴纳职工医疗保险费2,643.60元,月缴额为:220.3元。
城乡居民医疗保险年缴380元。
相关案例计算:
假设黑龙江伊春有个亲戚孔某养老保险缴费基数为0元,灵活就业个人按照0%的比例缴纳养老保险费用。则孔某的养老保险缴费计算如下:
养老保险费金额=养老保险缴费基数*个人缴费比例
个人缴费部分:
据新社通app养老保险计算器显示,缴费金额:0元 * 0% = 0元。所以,孔某每月需要个人缴纳0元的养老保险费用。
请注意,这只是一个基本的计算示例。实际上,养老保险的缴费金额还可能受到其他因素的影响,如个人工资水平超过或低于当地社会平均工资的一定倍数时,缴费基数的确定会有所不同。此外,各地的具体方案也可能会有所差异,因此在实际计算时,需要参考当地的相关方案。
如果您需要具体的计算或了解更详细的信息,建议您咨询当地的社保部门或相关机构,以获取最准确的信息。
灵活就业人员参加职工基本医疗保险的缴费基数,通常为当地上年度城镇在岗职工月平均工资的一定比例,具体比例按照各地法规要求,常见为80%。例如,若当地上年度城镇在岗职工月平均工资为5000元,那么以80%为比例计算,缴费基数即为4000元。缴费比例同样按照各地法规要求,一般在4%至8%之间。以4%为例,若缴费基数为4000元,则每月需缴纳的医疗保险费用为4000元×4%=160元,具体以当地法规要求为准。
如何了解自己的社保缴纳明细吗?点击新社通app社保计算器,帮您计算!
新社通app数据所得,数据仅供参考。
解密:灵活就业者如何确定是否断交养老保险?
灵活就业养老保险可以断交。灵活就业人员为自愿参保,未就业期间的养老保险也是自愿缴纳,因此可以中断。但需要注意的是,个人享受基本养老金与个人缴费年限直接相关,缴费年限越长,缴费基数越大,退休后领取的养老金就越多。断交灵活就业养老保险可能会带来以下影响:
失去社保补贴机会:
部分地区对灵活就业者提供社保补贴,但享受补贴的前提是必须处于正常参保状态。一旦中断缴费,这些补贴机会可能会溜走。
丧失医疗报销资格:
停缴社保不仅意味着养老金账户“停滞”,还会丧失医疗报销资格。在生病住院时,如果中断缴费,将无法享受医疗保险待遇,所有医疗费用都需自行承担。
影响养老金待遇:
个人享受基本养老金与个人缴费年限直接相关,缴费年限越长,退休后领取的养老金就越多。如果中断缴费,将减少个人的缴费年限,从而降低未来的养老金待遇。
因此,虽然灵活就业养老保险可以断交,但灵活就业人员尽可能保持连续缴纳,以确保退休后能够享受到更高的养老金待遇和更全面的社保。如果确实无法继续缴纳,也应及时了解相关方案和法规,以便在后续需要时能够顺利恢复缴费并享受相应的社保待遇。
个人自行缴纳社保和单位交的有什么不一样?
个人缴纳社保与单位缴纳社保有什么区别
缴纳的险种数量不同:灵活就业人员社保只能缴纳“两险”,即:养老保险和医疗保险;企业员工社保需要缴纳“五险”,即:养老保险、失业保险、工伤保险、医疗保险、生育保险。
缴费比例不同:养老保险,在职职工缴费比例8%,灵活就业缴费比例20%,同样缴费基数4000元,一个只需要交320元,全部进入个人账户,另一个交800元,其中320元进入个人账户,剩下480元进入统筹账户。
退休年龄:
退休条件: 目前男满60周岁,女干部满55周岁,女工人满50周岁,并且累计缴费满15年的,可办理退休;从事有害特殊工种、因病丧失劳动能力等情形,可以提前退休。
法定退休年龄是男职工60周岁、女干部55周岁、女职工50周岁。但这对于灵活就业人员并非完全适用。以女性为例,女性灵活就业人员需要达到55周岁才能办理退休手续
社会保险基数简称社保基数,是指职工在一个社保年度的社会保险缴费基数。它是按照职工上一年度1月至12月申报个人所得税的工资、薪金税项的月平均额来进行确定。
(备注:数据仅供参考,具体以当地有关法规为准)