灵活就业社保按月缴纳,其缴费金额根据缴费基数而定,且该社保包含养老保险和职工保险两种险种。随新社通-app小编了解一下具体详情。
什么是社保呢?
简单概括,社保缴纳就是个人或单位依据法律,参与社会保险并完成费用缴纳的过程。社保指社会保险,也常被称为“五险”主要包括基本养老保险、基本医疗保险、工伤保险、失业保险、生育保险。社保一般是企业为在职员工代扣购买,个人缴纳一小部分,企业缴纳一大部分。社保缴费金额受缴费基数、缴费比例,以及当地具体法规等多种因素的综合影响而确定。
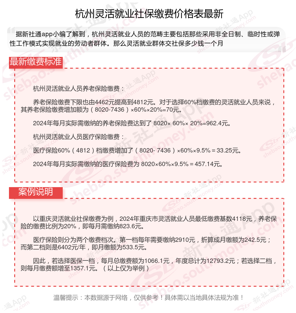
杭州灵活就业社保每月交多少钱?2024-2025年灵活就业人员缴费标准最新(养老保险、医疗保险)如下:

》》想知道自己社保缴纳多少钱吗?快来新社通app社保在线计算器,一键测算!
提示:杭州灵活就业人员每个月的缴费压力还是比较大的,每个月的社保费用都是千元,缴费档次越高,灵活就业人员要缴纳的费用也越多。
当缴费档次越高,可以享受到的社保待遇也越多,退休后可以领到的养老金也越多,100%的缴费档次缴纳灵活就业社保比60%的缴费档次缴纳灵活就业社保可以领到的钱要多。
杭州2025年灵活就业人员社保缴费标准公布
据新社通app显示,2024-2025年杭州灵活就业人员养老保险的缴费标准:
养老保险缴费基数的下限为4462元;
养老保险缴费比例为20%。
(注:本文数据仅供参考,具体以当地缴费标准为准)
假设杭州地区的邻居秦某的灵活就业养老保险缴费基数是4462元。
据新社通app养老保险计算器测算显示,秦某个人需要缴纳的养老保险费为4462元 * 20% =892.4元/月。
需要注意的是,这个计算方式仅作为示例,实际的缴费金额可能会因地区、方案和个人情况的不同而有所差异。如果您需要了解自己具体的缴费金额,建议咨询当地的社保部门或相关机构。
企业公司如何交五险一金
?五险一金?怎么交?五险一金缴纳需区分单位和个人身份,单位职工由用人单位统一办理,灵活就业人员可自行缴纳部分险种。?具体流程和比例如下~~
(一)、个人缴纳方式(灵活就业适用)
仅能缴纳养老保险和医疗保险?,部分地区支持公积金自愿缴存:
1、现场办理:携带身份证至社保/公积金窗口,由工作人员教完成。
2、线上办理:通过当地社保局或公积金官网完成,需绑定银行卡或第三方支付。
3、银行代扣:签订代扣协议后自动划款,适合不熟悉线上操作的人群。
?(二)、单位缴纳流程(以北京为例)?
住房公积金缴存:首次为员工缴存时,通过同一平台添加职工信息并选择缴存方式(委托银行收款、转账支票等)。委托收款可实现自动扣缴,无需现场办理。
社会保险登记:单位需在用工30日内办理社保登记,通过北京市企业服务e窗通平台在线填报员工信息,同步完成“五险一金”开户。需提交营业执照、法人身份证等材料。
?缴费比例(全国通用)?
1、失业保险:单位0.5%-2%,个人0.3%-1%
2、医疗保险:单位8%-9.5%,个人2%
3、工伤保险:单位0.2%-1.9%(行业差异),个人不缴
4、养老保险:单位16%,个人8%
5、住房公积金:单位与个人各5%-12%(比例一致)。
6、生育保险:单位0.5%-0.7%,个人不缴
(三)、注意事项
缴费基数:通常为职工月平均工资,但设有上下限(例如2025年天津养老保险基数范围为5013-25065元)。
停缴处理:员工离职后,单位需及时办理社保和公积金停缴手续。
要点:单位主导五险一金缴纳,个人可通过多渠道补缴养老和医疗;缴费比例和基数需结合当地与工资水平确定。
跨地区差异:具体比例和流程可能因城市调整,需以当地社保局或住房公积金管理中心为准。
要是灵活就业社保中断缴费,还能够接着续缴吗?
一般而言,灵活就业社保中断不支持补缴,不过达到特定要求后便可以办理补缴手续。??
1、补缴条件及方式
灵活就业人员的社保中断后,补缴并非无条件。通常,因忘记缴费导致的社保断缴是无法补缴的。但有些地方在特殊时期允许当年年底前进行补缴。补缴方式一般需灵活就业人员携带本人的社保卡和身份证,直接前往就近的社保局办理。
2、补缴的注意事项
补缴时间限制:灵活就业人员应注意补缴的时间限制,尽量在时间内完成补缴,以避免产生更多的滞纳金或不良记录。
滞纳金问题:补缴社保时,除应缴纳的社保费用外,还需支付滞纳金。滞纳金按天计算,断缴时间越长,滞纳金越多。因此,尽早补缴可减少经济损失。
3、补缴的意义
对于灵活就业人员来说,补缴社保具有重要意义。首先,补缴可以确保达到法定退休年龄时累计缴费满十五年,从而按月领取基本养老金。其次,对于有购房或落户需求的人员来说,连续缴纳社保是满足相关条件的基础。通过补缴,可以保持社保的连续性,进而享受相应的权益。
本文所涉及的数据和内容仅作参考用途,实际情况请以当地相关法规为准。期望这些信息能给您带来帮助,欢迎关注新社通app,挖掘更多社保专业知识。