银川申请4050补贴需要什么条件,申请4050补贴所需材料有哪些?2025社保补贴来了,每月可多领钱!若想成为4050补贴的享受对象,年龄需符合女性年满40周岁,男性年满50周岁的要求。
当就业困难人员完成灵活就业,经人社部门认定,自行以个人身份缴纳社会保险费之时,便是其可以领取社会保险补贴之际。想知道4050具体补贴条件,就关注新社通app小编的介绍。
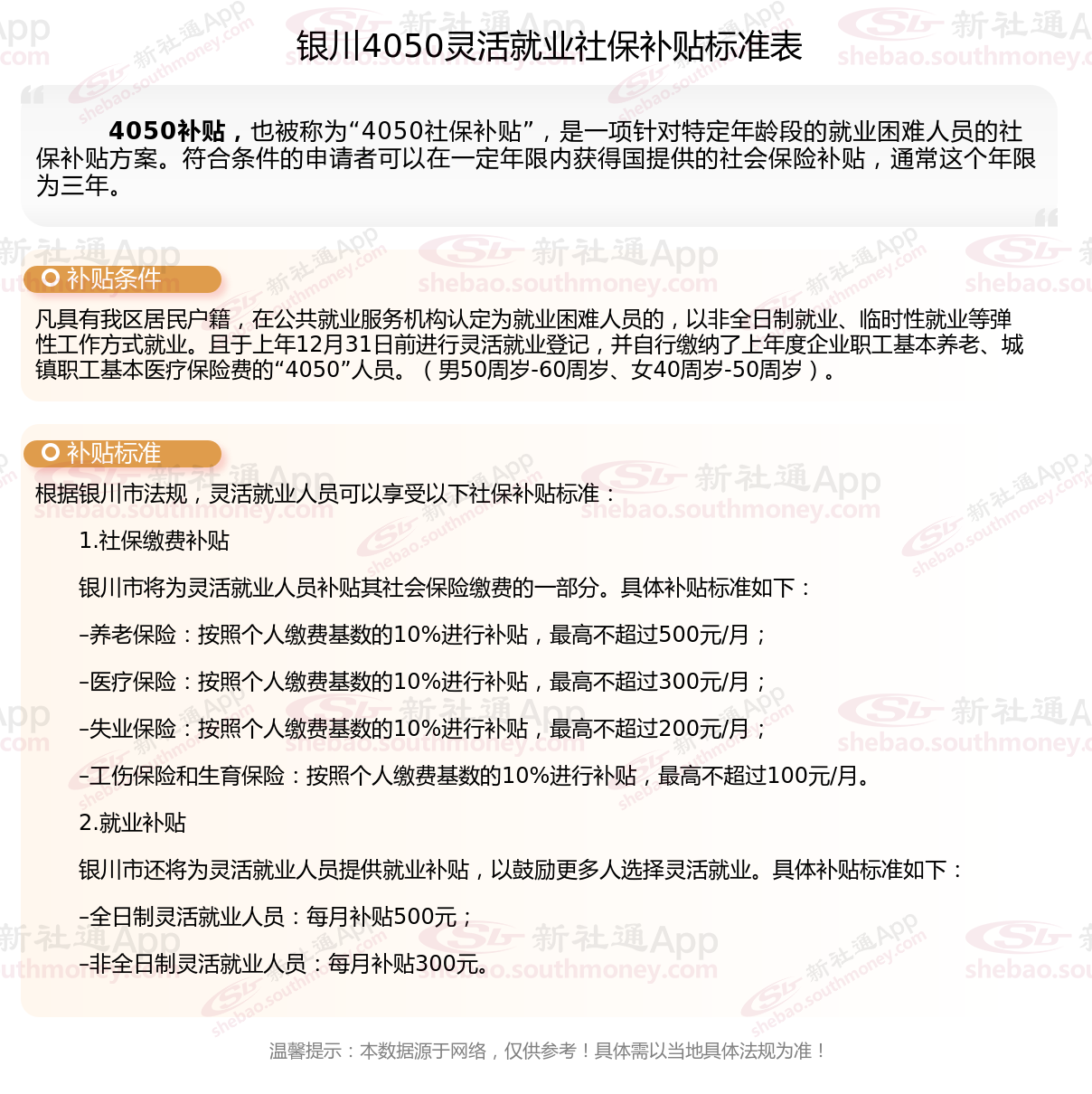
第一、灵活就业4050社保补贴多少钱银川,灵活就业4050社保补贴申请条件是什么??要领取4050补贴,主要条件包含以下几点
年龄条件
4050补贴旨在助力就业困难的灵活就业人员,而其基本年龄准则便是女性年满40周岁,男性年满50周岁。
就业与社保条件
依法进行失业登记:申请人需要在各级公共就业服务机构进行失业登记,表明其目前的就业状态。
自费缴纳社会保险费:申请人需要灵活就业后自费缴纳社会保险费,包括养老保险费和医疗保险费。这是领取补贴的重要前提,确保申请人在就业困难时仍能保持社保的连续性。
其他条件
不得为城乡居民养老保险参保人:如果申请人参加的是城乡居民养老保险,则无法领取4050补贴。因为该补贴主要针对的是城镇职工养老保险的参保人,城乡居民养老保险的缴费负担较低,因此不享受此补贴。
就业困难认定:申请人需要被认定为就业困难人员。这一认定通常基于申请人的就业、技能水平、家庭状况等因素,由相关部门进行综合评估。
在申请4050补贴时,申请人需要按照一定流程进行申请和审核。首先,到户籍所在社区劳动工作站申报,并提供相应资料;然后,经劳动工作站、所初审、展示后,报市就业办审核;最后,合格后交市财部门复核,并通过指定的银行直接支付给申请者本人。

银川申请4050社保补贴所需材料有哪些?
社保缴费凭证:上季度或上年度个人缴纳的基本养老保险和基本医疗保险缴费凭证原件(税局缴费凭证或银行加盖公章的社会保险费明细账单),部分地区还需提供灵活就业社保缴交发票(完税证明)、医保对账单原件等。
就业失业登记证:《就业失业登记证》(或《就业创业证》)原件。部分地区可能还需要《档案托管合同书》的复印件,以及从其他公共托管机构转移到市档案托管中心的申请人需提供往年度社保补贴享受情况证明。
身份证明:申办人的身份证原件及复印件,户口本原件及复印件(首页和本人页复印在同一张A4纸上)。如户口是本社区居民但身份证地址不是本社区的,需提供户口本复印件;户口本和身份证一致的,可提供身份证复印件;户口本和身份证都不是本社区的,可提供房产证复印件或居住证。
社保卡:申办人的社保卡原件及复印件一份(社保卡非中国银行卡的需要另行提供本人中国银行银行卡复印件一份)。部分地区可能要求提供《灵活就业人员社保补贴申请表》原件。
灵活就业证明:由申办人在其户口所在地社区劳动工作站登记盖章的《灵活就业证明》原件和复印件。
此外,针对特殊困难群体如计生户、残疾人、低保户、精准扶贫户、被征地农民等,可能还需要提供对应的证明材料,如乡镇计生办开具的证明、第三代残疾人证、低保证明、被征地农民养老审核表等。
银川补贴多少钱一个月?银川灵活就业4050补贴标准:

银川申请4050社保补贴的办理地点
线下办理方法:劳动有关部门:市档案托管中心审核无误后,会将材料上报劳动有关部门,经进一步审核后,由相关部门拨付资金。
线上办理方法:部分地区的申请人可通过当地网站进行线上申请,如广东地区可通过广东服务网申请。线上申请需按照网站提示填写相关信息并上传所需材料。
线下办理方法:市档案托管中心:在街道劳动事务所审核通过后,申请人需持相关材料到市档案托管中心办理社保补贴手续。
线下办理方法:街道(乡镇)劳动事务所:申请人可携带相关材料到户籍所在地的街道(乡镇)劳动事务所进行申请复核。
第二、社保和五险一金什么区别
社保和五险一金什么区别
社保和五险一金主要在概念和报销范围上有所区别:
报销范围:社保往往只报销养老保险、医疗保险、生育保险、失业保险、工伤保险五险;而五险一金除了以上五险外,还多了一个住房公积金,五险一金包含社保,但社保中没有住房公积金。
概念:社保是社会保险的简称,社会保险包括五个险种;而五险一金指的是养老保险、生育保险、医疗保险、失业保险、工伤保险和住房公积金。
第三、银川手机缴社保别发愁,支付宝几步操作,轻松全搞定!
一、目前,社保网上缴费的途径主要有以下几种:
微信缴费:关注当地社保微信公众号,进入“个人缴费”页面,输入个人身份证号码和密码进行登录,选择缴费类型和缴费基数,确认无误后进行支付。支付宝缴费:打开支付宝APP,选择“城市服务”,进入“社保”页面,选择“社保缴费”,输入个人身份证号码和密码进行登录,选择缴费类型和缴费基数,确认无误后进行支付。银行网银缴费:登录当地社保局官网,选择“个人网上服务大厅”,通过银行网银进行缴费。服务APP缴费:下载当地官网服务APP,注册并登录,选择“社会保险”,选择缴费类型和缴费基数,确认无误后进行支付。二、社保网上缴费的流程无论选择哪种途径进行社保网上缴费,都需要按照以下流程操作:登录当地社保局官网或下载当地服务APP,注册并登录账号。选择“社会保险”模块,点击“个人参保缴费”或“单位参保缴费”,进入缴费页面。根据个人或单位的实际情况,选择缴费类型和缴费基数。确认无误后进行支付,支持多种支付方式,包括微信、支付宝、银行网银等。支付成功后,可以在个人中心查看缴费记录和状态。三、社保网上缴费的注意事项在进行社保网上缴费时,需要注意以下几点:确保个人信息准确无误,包括身份证号码、姓名、手机号码等。在选择缴费类型和基数时,要根据个人或单位的实际情况进行选择。在支付过程中,要确认支付金额和支付方式是否正确。如果遇到问题,可以及时联系当地社保局或相关机构进行咨询和处理。此数据与内容仅为参考,一切以当地法规为依据。希望能帮到您,欢迎关注新社通app,探寻社保专业资讯的奥秘。