灵活就业社保按月缴纳,其缴费金额根据缴费基数而定,且该社保包含养老保险和职工保险两种险种。随新社通-app小编了解一下具体详情。
什么是社保呢?
社保缴纳,通俗来讲,是个人或单位依据法律,向社会保险体系定期足额支付保险费用的行为。社保,全称叫“社会保险”。一是城镇职工社保。分为养老保险、医疗保险、计划生育险、失业保险、工伤保险,简称为“五险”。二是城乡居民社保。城乡居民社保分为城乡居民养老保险、城乡居民医疗保险两大部分。主要参保人员为没有参加城镇职工社保的城乡居民。城乡居民社保是由原来的新型农村社保和城镇居民社保合并而来的。社保的缴费金额取决于多个因素,包括缴费基数、缴费比例以及所在地的具体法规等。
2025年灵活就业人员社保养老缴费标准,抚州灵活就业社保每月交多少,抚州灵活就业社保每月交多少钱?

》》了解您的社保缴纳明细——新社通app计算器!点击下方使用!
提示:抚州灵活就业人员每个月的缴费压力还是比较大的,每个月的社保费用都是千元,缴费档次越高,灵活就业人员要缴纳的费用也越多。
当缴费档次越高,可以享受到的社保待遇也越多,退休后可以领到的养老金也越多,100%的缴费档次缴纳灵活就业社保比60%的缴费档次缴纳灵活就业社保可以领到的钱要多。
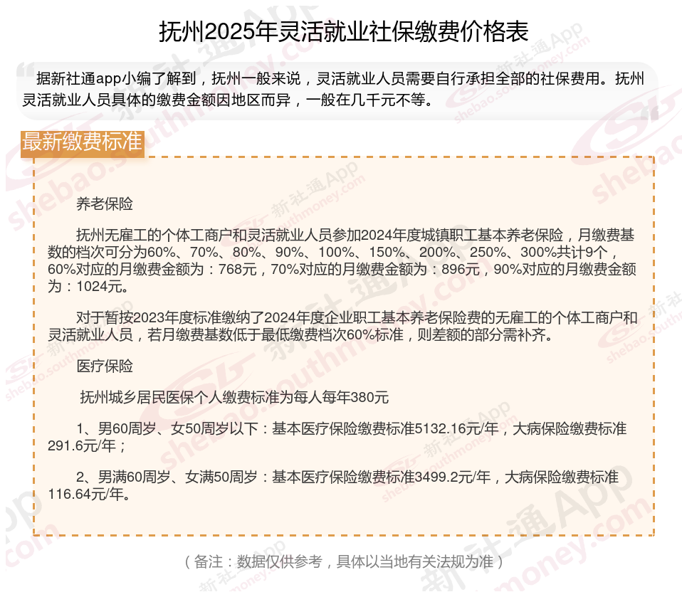
抚州2025年灵活就业人员社保缴费标准公布
据新社通app显示,抚州灵活就业人员养老缴费基数2024-2025年最新标准如下:
养老保险最低缴费基数为:3659元;
个人缴费比例:20%,个人缴费金额:731.8元;
(注:本文数据仅供参考,具体以当地缴费标准为准)
来看看抚州一个亲戚谢某的养老保险缴费基数为3659元,个人缴费比例为20%。
据新社通app养老保险计算器显示,灵活就业个人缴费额:核定的缴费基数 ×个人缴费比例。计算为:3659元 × 20% = 731.8元。
即:谢某每月的养老保险缴费为:731.8元
请注意,这只是一个简单的计算示例,实际的养老保险缴费金额计算可能会因地区、方案、工资水平等因素有所不同。具体的计算方法和比例可能会根据当地的法规和方案进行调整,因此在实际计算时,应参考当地社保局或相关部门的法规。
此外,养老保险缴费金额还可能涉及到补缴、调整等情况,具体情况需要根据个人实际情况和当地方案进行确定。如果您有具体的计算需求或疑问,建议咨询当地社保局或相关部门以获取准确的信息。
城镇职工社保与城乡居民社保有什么不同
缴纳原则不同:城镇职工是强制参保,单位必须为在职职工参保职工社保;居民社保是自愿原则参保。
报销内容不同:城镇职工社保能提供五个险种的报销;而居民社保仅提供养老保险和医疗保险报销。
缴费金额不同:城镇职工社保是根据社保缴费基数按缴费比例进行缴纳,一年大概需要上万元;居民社保是自由选择缴费档次,一年费用在500~5000元不等。
缴费方式不同:城镇职工社保是按月缴费,单位和个人共同缴费;居民社保是按年缴费,当年交下一年度的社保费用,个人承担费用,给予补贴。
报销人群不同:城镇职工报销的人群是有工作单位的职工以及退休人员;居民社保为没有工作单位的城乡居民提供报销。
灵活就业社保断交了还能续交吗
灵活就业人员的社保一般情况下不能补缴。根据消息,从2025年1月1日起,如果灵活就业人员忘记缴费,就不能通过事后补缴来增加缴费年限。此外,虽然有一些特殊情况可能允许补缴,例如因不可抗力因素或业务相关部门的原因导致的无法按时缴纳养老保险费,但这些情况需要符合要求。
具体到养老保险和医疗保险的补缴情况:
养老保险:灵活就业人员的养老保险是不能补缴的,错过就是错过了。
医疗保险:医疗保险一旦断缴,后果较为严重,例如超过三个月未缴会导致医保待遇暂停。虽然有一些地方可能允许在特定情况下补缴,但这需要符合当地的具体法规。
因此,对于灵活就业人员来说,社保断缴后一般不能补缴,只能重新缴纳。建议灵活就业人员按时足额缴纳社保,以避免因断缴带来的不利影响。
数据仅供参考,具体以当地有关法规为准,希望对您有帮助,欢迎关注新社通app解锁更多社保专业资讯。