由当地和缴费基数而定,灵活就业社保月缴费金额常见于几百元到几千元,2025年一些地区灵活就业人员医保月缴费一档567.75元、二档431.49元可作参考。随新社通-app小编了解一下具体详情。
什么是社保呢?
所谓社保缴纳,就是个人或单位按照相关法规要求,参与社会保险并及时缴纳相应费用的行动。社保全称为“社会保险”,是依法建立的社保制,旨在保护公民在年老、疾病、工伤、失业、生育等情况下依法从社会获得物质帮助的权利。
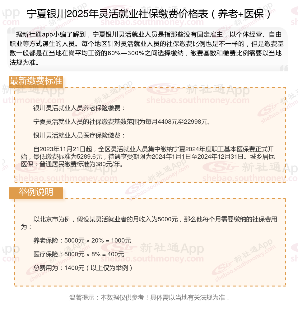
宁夏银川灵活就业社保每月交多少钱?2025灵活就业养老社保缴费最新标准,灵活就业人员社保2025缴费标准一览表如下

》》新社通APP社保计算器,一键算出您的社保缴费明细!
提示:宁夏银川灵活就业人员每个月的缴费压力还是比较大的,每个月的社保费用都是千元,缴费档次越高,灵活就业人员要缴纳的费用也越多。
当缴费档次越高,可以享受到的社保待遇也越多,退休后可以领到的养老金也越多,100%的缴费档次缴纳灵活就业社保比60%的缴费档次缴纳灵活就业社保可以领到的钱要多。
宁夏银川2025年灵活就业人员社保缴费标准公布
据新社通app显示,宁夏银川灵活就业人员养老保险缴费基数2024-2025年最新标准如下:
缴费基数下限暂按不低于4408元/月执行。按照个人20%的缴费费率,个人养老保险缴费金额低于881.6元/月。
(注:本文数据仅供参考,具体以当地缴费标准为准)
假设宁夏银川一位邻居希某的工资收入为4408元/月,且该工资收入高于当地公布的养老保险缴费基数下限,但低于缴费基数上限。那么,该灵活就业的月缴费基数即为4408元。
据新社通app养老保险计算器显示,个人缴纳部分:根据一般的缴费比例20%,希某每月需要缴纳的养老保险费金额为4408元×20%=881.6元。
需要注意的是,上述例子中的缴费比例仅作为参考,实际缴费比例可能因地区和法规的不同而有所差异。此外,对于工资收入低于缴费基数下限或高于缴费基数上限的灵活就业,其缴费基数的计算方式也会有所不同。具体计算方法可咨询当地社保部门或相关机构。
“五险一金”指的是什么
五险一金。指的是五种保险,包括养老保险、医疗保险、失业保险、工伤保险和生育保险。一金,指的是住房公积金。
1、工伤保险,为因工作受伤或患职业病的劳动者提供医疗和经济补偿,完全由用人单位缴纳,个人无需缴费。
2、生育保险,为女性劳动者生育期间提供医疗费用报销和生育津贴,完全由用人单位缴纳,个人无需缴费。部分地区已将其与医疗保险合并实施。
3、住房公积金,用于支持劳动者购房、租房或建房,由用人单位和个人共同缴纳。这是一项长期住房储备制,具有强制性和福利性。
4、医疗保险,用于补偿劳动者因疾病产生的医疗费用,由用人单位和个人共同缴纳。累计缴费满25年后,退休后可终身享受医疗报销。
5、养老保险,为劳动者退休后提供基本生活保证,由用人单位和个人共同缴纳。累计缴费满15年并达到法定退休年龄后,可按月领取养老金。
6、失业保险,为非自愿失业的劳动者提供基本生活保证,由用人单位和个人共同缴纳。缴费满一年后,失业时可按规领取失业保险金。
一次性补缴社保在哪里交钱?
税务局。
线下税务局和支付宝、微信等线上平台,是实现一次性补缴社保的主要缴费渠道,下面为具体的操作流程:
缴费渠道与流程
线上缴费(部分地区适用)
通过支付宝或微信的社保缴费功能操作:
微信:点击“城市服务”→“社保功能”→“社保缴费”,选择补缴并支付。
支付宝:进入“市民中心”→“办事大厅”→“社保缴费”,输入信息后完成支付。
注意:线上补缴需提前咨询当地法规,部分区域可能不支持或涉及滞纳金。
线下缴费(主要方式)
在社保部门确认补缴资格并获取补缴单后,需前往税务局窗口完成缴费。该方式适用于所有符合条件的一次性补缴申请。
示例:黑龙江绥化市的案例中,用户需携带补缴单到税务局缴纳费用,8年3个月的补缴费用为16000元。
注意事项
材料准备:需携带身份证、社保卡、《补缴申请表》等材料,具体要求以当地社保中心消息为准。
法规差异:灵活就业人员通常无法一次性补缴,但职工养老保险或城乡居民养老保险符合条件的可申请。
时效性:线上补缴功能可能因地区调整而变化,建议优先通过社保局官网或12333热线确认最新流程。
总结?:线下税务局是主要缴费渠道,线上平台需结合当地使用,建议优先咨询社保部门。若灵活就业社保出现断缴情况,能否继续缴纳?
通常情况下,灵活就业社保中断无法补缴,不过满足特定条件时则可以进行补缴操作。?
1、补缴条件及方式
灵活就业人员的社保中断后,补缴并非无条件。通常,因忘记缴费导致的社保断缴是无法补缴的。但有些地方在特殊时期允许当年年底前进行补缴。补缴方式一般需灵活就业人员携带本人的社保卡和身份证,直接前往就近的社保局办理。
2、补缴的注意事项
补缴时间限制:灵活就业人员应注意补缴的时间限制,尽量在时间内完成补缴,以避免产生更多的滞纳金或不良记录。
滞纳金问题:补缴社保时,除应缴纳的社保费用外,还需支付滞纳金。滞纳金按天计算,断缴时间越长,滞纳金越多。因此,尽早补缴可减少经济损失。
3、补缴的意义
对于灵活就业人员来说,补缴社保具有重要意义。首先,补缴可以确保达到法定退休年龄时累计缴费满十五年,从而按月领取基本养老金。其次,对于有购房或落户需求的人员来说,连续缴纳社保是满足相关条件的基础。通过补缴,可以保持社保的连续性,进而享受相应的权益。
这里的数据及内容仅供参考,最终要以当地法规为准。希望对您有帮助,欢迎您关注新社通app,探寻社保专业资讯的海洋。