养老保险与职工保险构成了灵活就业社保的两类险种,每月都需缴费,缴费金额会因缴费基数不同而改变。随新社通-app小编了解一下具体详情。
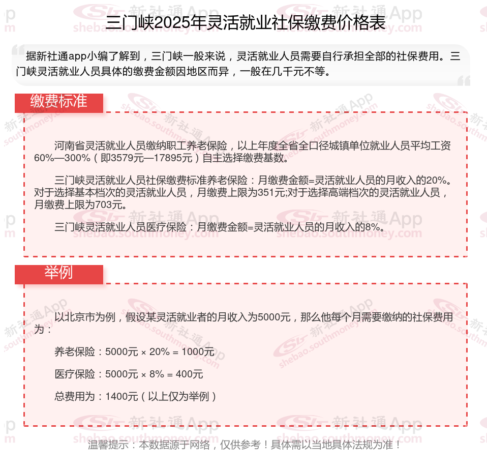
三门峡灵活就业社保每月交多少钱?灵活就业社保最低缴费标准一览表(基数+比例)

》》一键算清您的社保缴费明细!新社通app社保计算器,让您清清楚楚了解缴费明细!
当社保缴费档次越高,可以享受到的社保待遇也越多,退休后可以领到的养老金也越多,100%的缴费档次缴纳灵活就业社保比60%的缴费档次缴纳灵活就业社保可以领到的钱要多。
什么是社保呢?
社保缴纳,简单概括,是单位与个人依据相关法规,向社会保险体系缴纳费用的行为。社保全称为“社会保险”,是依法建立的社保制,旨在保护公民在年老、疾病、工伤、失业、生育等情况下依法从社会获得物质帮助的权利。社保缴费金额的确定取决于缴费基数、缴费比例,以及当地根据实际情况公布的具体法规等因素。
对于已经断交的灵活就业社保,允许进行续缴吗?
一般而言,灵活就业社保中断不支持补缴,不过达到特定要求后便可以办理补缴手续。??
1、补缴条件及方式
灵活就业人员的社保中断后,补缴并非无条件。通常,因忘记缴费导致的社保断缴是无法补缴的。但有些地方在特殊时期允许当年年底前进行补缴。补缴方式一般需灵活就业人员携带本人的社保卡和身份证,直接前往就近的社保局办理。
2、补缴的注意事项
滞纳金问题:补缴社保时,除应缴纳的社保费用外,还需支付滞纳金。滞纳金按天计算,断缴时间越长,滞纳金越多。因此,尽早补缴可减少经济损失。
补缴时间限制:灵活就业人员应注意补缴的时间限制,尽量在时间内完成补缴,以避免产生更多的滞纳金或不良记录。
3、补缴的意义
对于灵活就业人员来说,补缴社保具有重要意义。首先,补缴可以确保达到法定退休年龄时累计缴费满十五年,从而按月领取基本养老金。其次,对于有购房或落户需求的人员来说,连续缴纳社保是满足相关条件的基础。通过补缴,可以保持社保的连续性,进而享受相应的权益。
温馨提示:本数据仅供参考!仅供参考及交流之用,不对您构成任何决策建议。具体需以当地有关法规为准!