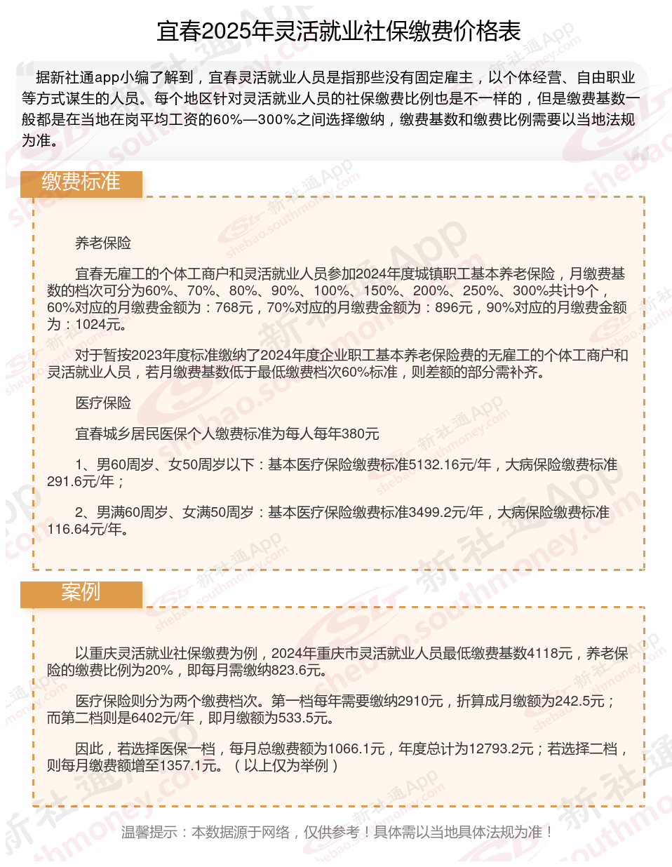
据新社通app数据显示,宜春灵活就业养老保险缴费基数2024-2025年最新标准如下:
2025年宜春城镇职工社会保险缴费基数用人单位及其职工(包括有雇工的个体工商户及其雇工)分别按2024年度全口径省平的60%(3839元/月)和300%(19191元/月)核定缴费基数的下限和上限执行。
个人缴费比例:20%;
(注:本文数据仅供参考,具体以当地缴费标准为准)
灵活就业人员缴纳的社保费用,通常是根据当地的社保缴费基数来计算。每个地区的缴费基数都不一样,以江苏为例,2024年灵活就业的最低缴费档次是10785.6元。
那么,宜春灵活就业人员社保缴费基数是多少?社保灵活就业人员缴费需要多少钱一个月呢?根据新社通app-社保缴费查询工具提供的2025社保缴费标准详情数据:

据新社通app数据显示,宜春灵活就业养老保险缴费基数2024-2025年最新标准如下:
2025年宜春城镇职工社会保险缴费基数用人单位及其职工(包括有雇工的个体工商户及其雇工)分别按2024年度全口径省平的60%(3839元/月)和300%(19191元/月)核定缴费基数的下限和上限执行。
个人缴费比例:20%;
(注:本文数据仅供参考,具体以当地缴费标准为准)
新社通APP社保计算器,一键算出您的社保缴费明细!
新社通社保计算器计算所得,数据仅供参考。
退休养老金就是退休工资吗?
缴费方式不同:
社会养老保险费用一般由参保人员的单位代扣代缴,部分存入个人账户。社会养老保险的缴费标准往往遵循统一的缴费准则;
退休金是不用缴纳任何费用的。
资金渠道不同:
养老金的资金来源则是社会保险资金。领取养老金的人员需要在退休前缴纳养老保险费用,且缴费年限不少于15年。
退休金的资金来源主要针对未参加养老保险的退休人员。这些人员在退休之前不需要缴纳任何费用。
概念不同:
养老金则是指参加基本养老保险的个人,在达到法定退休年龄时,且累计缴费满十五年后,按月领取的基本养老金。这是一种社会保险体系,旨在保证退休人员的基本生活。
退休工资,则更多是指在实施养老保险制变革前,公务人员或某些特定群体在退休后,根据其工作年限、贡献等因素,按月领取的货币形式的保险待遇。
领取方式不同:
养老金则是按月领取。领取养老金的主体主要是企事业单位的退休人员。
按退休金的支付方式可分为一次支付退休金和分期支付退休金。前者指在职工退休后一次支付退休金,企业支付退休金后对职工退休退职无任何给付义务,后者指在职工退休后分期支付退休金,直至死亡为止,如按月或按年支付退休金;
一分钱不交60岁能领养老金吗?
一分钱不交,60岁是不能领养老金的。为什么呢?因为按照法规,参加基本养老保险的个人,得达到法定退休年龄时累计缴费满十五年,才能按月领取基本养老金。这可是硬杠杠,谁也不能例外!
当然啦,有些人可能会说:“我之前没交过养老保险,但我现在想交了,来得及吗?” 这个问题嘛,得看你的具体情况。如果你现在离60岁还有好几年,那赶紧交起来,说不定还能赶在退休前交满十五年。但如果你已经快到60岁了,还没交过几年养老保险,那可能就得考虑其他方式了,比如一次性补缴或者转入新型农村社会养老保险、城镇居民社会养老保险等。
温馨提示:本数据仅供参考!具体需以当地有关法规为准!