青岛“4050补贴”开始发放,申请4050的条件和要求材料?青岛4050社保补贴标准是多少钱一个月?满足4050补贴享受条件的人员,在年龄上必须达到女性年满40周岁,男性年满50周岁。
就业困难人员实现灵活就业后,经人社部门认定并以个人身份缴纳社会保险费的,给予社会保险补贴。随新社通app小编了解一下4050具体补贴条件吧。
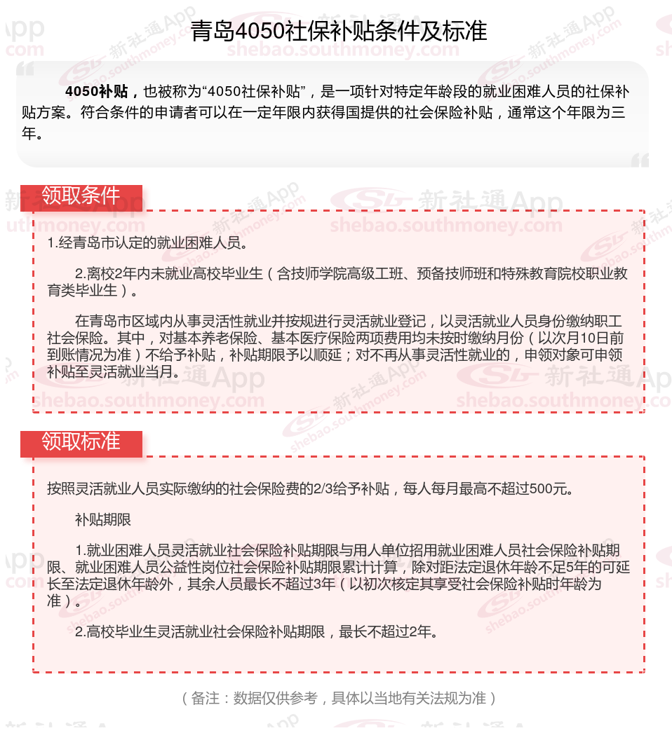
第一、青岛4050社保补贴多少钱一个月??青岛申请4050条件/4050灵活就业补贴申请所需材料?,青岛领取4050补贴,需满足如下主要条件
年龄条件
对于4050补贴而言,女性年满40周岁、男性年满50周岁是其界定帮扶对象的基本年龄标准,旨在帮助就业困难的灵活就业者。
就业与社保条件
依法进行失业登记:申请人需要在各级公共就业服务机构进行失业登记,表明其目前的就业状态。
自费缴纳社会保险费:申请人需要灵活就业后自费缴纳社会保险费,包括养老保险费和医疗保险费。这是领取补贴的重要前提,确保申请人在就业困难时仍能保持社保的连续性。
其他条件
在申请4050补贴时,申请人需要按照一定流程进行申请和审核。首先,到户籍所在社区劳动工作站申报,并提供相应资料;然后,经劳动工作站、所初审、展示后,报市就业办审核;最后,合格后交市财部门复核,并通过指定的银行直接支付给申请者本人。
不得为城乡居民养老保险参保人:如果申请人参加的是城乡居民养老保险,则无法领取4050补贴。因为该补贴主要针对的是城镇职工养老保险的参保人,城乡居民养老保险的缴费负担较低,因此不享受此补贴。
就业困难认定:申请人需要被认定为就业困难人员。这一认定通常基于申请人的就业、技能水平、家庭状况等因素,由相关部门进行综合评估。

青岛申请4050社保补贴所需材料有哪些?
社保卡:申办人的社保卡原件及复印件一份(社保卡非中国银行卡的需要另行提供本人中国银行银行卡复印件一份)。部分地区可能要求提供《灵活就业人员社保补贴申请表》原件。
身份证明:申办人的身份证原件及复印件,户口本原件及复印件(首页和本人页复印在同一张A4纸上)。如户口是本社区居民但身份证地址不是本社区的,需提供户口本复印件;户口本和身份证一致的,可提供身份证复印件;户口本和身份证都不是本社区的,可提供房产证复印件或居住证。
社保缴费凭证:上季度或上年度个人缴纳的基本养老保险和基本医疗保险缴费凭证原件(税局缴费凭证或银行加盖公章的社会保险费明细账单),部分地区还需提供灵活就业社保缴交发票(完税证明)、医保对账单原件等。
灵活就业证明:由申办人在其户口所在地社区劳动工作站登记盖章的《灵活就业证明》原件和复印件。
就业失业登记证:《就业失业登记证》(或《就业创业证》)原件。部分地区可能还需要《档案托管合同书》的复印件,以及从其他公共托管机构转移到市档案托管中心的申请人需提供往年度社保补贴享受情况证明。
此外,针对特殊困难群体如计生户、残疾人、低保户、精准扶贫户、被征地农民等,可能还需要提供对应的证明材料,如乡镇计生办开具的证明、第三代残疾人证、低保证明、被征地农民养老审核表等。
4050错过了领补贴怎么办?
领取4050补贴一般是年了较大的人群,由于他们对互联网信息了解不及时,导致错过了申领4050补贴的时间。而错过的人群,可以通过以下几个方法进行补救:
1.是否可以补救
若你符合申请4050补贴条件,在时间内未进行申报,可以到当地街道办咨询一下工作人员看是否可以进行补救。因为有的地区,晚一两天还能进行补救,但距离截止申请日期长达一两个月,肯定是无法补救的。
2.下一年再申请
若错过今年的4050补贴申请,可以明年再申请,但前提是你的年龄没过法定退休年龄,过了法定退休年龄还去申请,也是通过不了的。若老王今年有59周岁了,明年就到60周岁了,到了男性法定退休年龄,明年再去申请4050补贴,是无法通过的。
青岛补贴多少钱一个月?青岛灵活就业4050补贴标准:

青岛申请4050社保补贴的办理地点
线下办理方法:街道(乡镇)劳动事务所:申请人可携带相关材料到户籍所在地的街道(乡镇)劳动事务所进行申请复核。
线下办理方法:劳动有关部门:市档案托管中心审核无误后,会将材料上报劳动有关部门,经进一步审核后,由相关部门拨付资金。
线上办理方法:部分地区的申请人可通过当地网站进行线上申请,如广东地区可通过广东服务网申请。线上申请需按照网站提示填写相关信息并上传所需材料。
线下办理方法:市档案托管中心:在街道劳动事务所审核通过后,申请人需持相关材料到市档案托管中心办理社保补贴手续。
第二、个人怎么缴纳五险一金?
五险一金的缴纳方式主要取决于缴纳主体的身份,即是单位缴纳还是个人缴纳。以下是详细的缴纳方式说明:
(1)单位缴纳
当劳动者入职用人单位时,用人单位必须在法定时间内为其办理五险一金的缴纳手续。五险一金包括养老保险、医疗保险、失业保险、工伤保险、生育保险以及住房公积金。其中,养老保险、医疗保险和失业保险由单位和员工共同缴纳,工伤保险和生育保险由单位全额缴纳,住房公积金的缴纳则视单位福利而定。
1、工伤保险:单位根据行业范围确定工伤费率,在0.5%~2%之间,个人不缴纳。
2、住房公积金:单位和个人各缴纳工资基数的8%。
3、养老保险:单位按职工缴费工资总额的20%缴费,职工按个人缴费基数的8%缴费。
4、失业保险:单位缴纳工资基数的1.5%,个人缴纳工资基数的0.5%。
5、生育保险:单位按在职职工缴纳基本养老保险费的基数作为缴纳生育保险费的基数,按照0.5%到1%的比例缴纳,个人不缴纳。
6、医疗保险:单位缴纳工资基数的9.8%(其中0.8%部分进个人账户),个人缴纳工资基数的2%。
(2)个人缴纳
如果是个人缴纳五险一金,通常只能缴纳养老保险和医疗保险。缴纳比例和方式如下:
医疗保险:按当地上年社会平均工资水平的6%~10%缴纳。
养老保险:以灵活就业人员身份缴纳,比例一般在18%~28%之间,具体取决于当地。
需要注意的是,个人缴纳五险一金需要前往社保局办理相关手续,并提供身份证、户口本、近期免冠一寸照片以及保费等相关材料。
综上所述,五险一金的缴纳方式因缴纳主体不同而有所差异。单位缴纳时,五险一金均可缴纳;而个人缴纳时,通常只能缴纳养老保险和医疗保险。
第三、今年4050补贴申报什么时候开始到什么时候结束?
每个地区的4050补贴申报开始截止时间都不一样,有的8月份开始办理,而有的在年初的时候就开通办理了。为大家整理如下:
1.2021浙江金华4050补贴申请时间从2021年8月25日开始,截止日期为9月10日。
2.2021吉林省图们市4050补贴申请时间从1月4日开始,截止日期为12月20日。
3.2021河南省4050补贴申请时间从7月1日开始,截止日期为9月15日。所以,河南有想申请4050补贴的要抓紧时间,再过几天就要结束了,虽然补贴金额不多,但买个米油钱还是够的。
4.2021湖北省4050补贴申请时间已经开始了,截止办理日期为9月底。
出现千万不要办4050补贴的原因可能是领取时间限制、只能申请一次等造成的。另外,4050错过了领补贴可能需要等到下一年度再去申请,所以记得留意申请截止时间。
文中数据与内容仅作参考,具体要按当地法规确定。希望能助力您,欢迎关注新社通app,探寻社保专业资讯的新世界。