西宁“4050补贴”开始发放,申请4050的条件和要求材料?西宁4050社保补贴标准是多少钱一个月?对于4050补贴的享受对象而言,年龄要求呈现为女性年满40周岁,男性年满50周岁。
就业困难人员实现灵活就业,经人社部门认定身份,且个人缴纳社会保险费后,便符合社会保险补贴领取要求。新社通app小编为你剖析4050具体补贴条件。
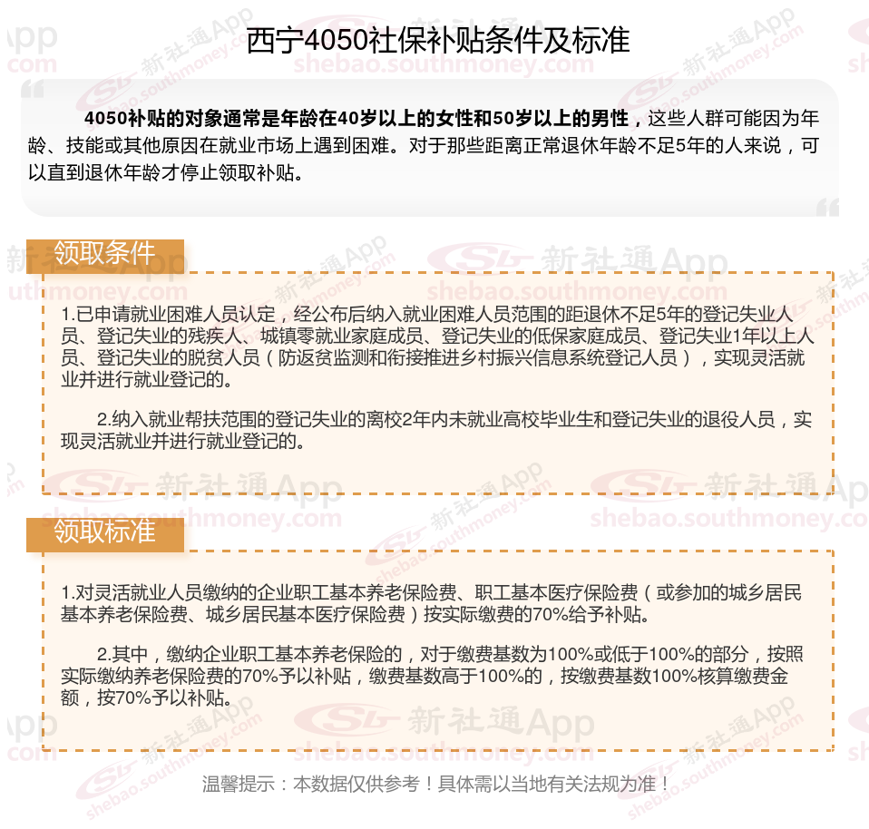
第一、西宁4050社保补贴多少钱一个月??西宁申请4050条件/4050灵活就业补贴申请所需材料?,西宁领取4050补贴,需满足如下主要条件
年龄条件
女性年满40周岁,男性年满50周岁。这是4050补贴的基本年龄要求,旨在帮助那些达到一定年龄、就业困难的灵活就业人员。
就业与社保条件
依法进行失业登记:申请人需要在各级公共就业服务机构进行失业登记,表明其目前的就业状态。
自费缴纳社会保险费:申请人需要灵活就业后自费缴纳社会保险费,包括养老保险费和医疗保险费。这是领取补贴的重要前提,确保申请人在就业困难时仍能保持社保的连续性。
其他条件
在申请4050补贴时,申请人需要按照一定流程进行申请和审核。首先,到户籍所在社区劳动工作站申报,并提供相应资料;然后,经劳动工作站、所初审、展示后,报市就业办审核;最后,合格后交市财部门复核,并通过指定的银行直接支付给申请者本人。
不得为城乡居民养老保险参保人:如果申请人参加的是城乡居民养老保险,则无法领取4050补贴。因为该补贴主要针对的是城镇职工养老保险的参保人,城乡居民养老保险的缴费负担较低,因此不享受此补贴。
就业困难认定:申请人需要被认定为就业困难人员。这一认定通常基于申请人的就业、技能水平、家庭状况等因素,由相关部门进行综合评估。

西宁灵活人员申请4050需要什么材料?
1、灵活就业社保缴交发票(完税证明)、医保对账单原件(有交职工医保的才需要提供,请前往中国银行打印对账单);
2、本人社保卡原件及复印件一份(社保卡非中国银行卡的需要另行提供本人中国银行银行卡复印件一份);
3、《就业困难人员灵活就业享受社保补贴申报表》(附件2)
4、本人居民身份证原件及复印件一份;
5、就业困难人员的对应证明材料:计生户需提供乡镇计生办开具的证明;残疾人需提供第三代残疾人证、低保户需开具低保证明、精准扶贫户由村里开具证明;被征地农民需要提供被征地农民养老审核表(选择其中一种,城镇居民不用,被征地农民第二次办理无需再提供证明材料);首次办理还应提供《就业困难人员认定申请表》两份;
6、《就业失业登记证》(或《就业创业证》)原件;
7、户口簿原件及复印件一份(首页和本人页复印在同一张A4纸上);
西宁补贴多少钱一个月?西宁灵活就业4050补贴标准:

西宁申请4050社保补贴的办理地点
线下办理方法:劳动有关部门:市档案托管中心审核无误后,会将材料上报劳动有关部门,经进一步审核后,由相关部门拨付资金。
线下办理方法:市档案托管中心:在街道劳动事务所审核通过后,申请人需持相关材料到市档案托管中心办理社保补贴手续。
线上办理方法:部分地区的申请人可通过当地网站进行线上申请,如广东地区可通过广东服务网申请。线上申请需按照网站提示填写相关信息并上传所需材料。
线下办理方法:街道(乡镇)劳动事务所:申请人可携带相关材料到户籍所在地的街道(乡镇)劳动事务所进行申请复核。
第二、五险一金是怎么个交法
?五险一金?怎么交?五险一金缴纳需区分单位和个人身份,单位职工由用人单位统一办理,灵活就业人员可自行缴纳部分险种。?具体流程和比例如下~~
(一)、个人缴纳方式(灵活就业适用)
仅能缴纳养老保险和医疗保险?,部分地区支持公积金自愿缴存:
1、线上办理:通过当地社保局或公积金官网完成,需绑定银行卡或第三方支付。
2、现场办理:携带身份证至社保/公积金窗口,由工作人员教完成。
3、银行代扣:签订代扣协议后自动划款,适合不熟悉线上操作的人群。
?(二)、单位缴纳流程(以北京为例)?
住房公积金缴存:首次为员工缴存时,通过同一平台添加职工信息并选择缴存方式(委托银行收款、转账支票等)。委托收款可实现自动扣缴,无需现场办理。
社会保险登记:单位需在用工30日内办理社保登记,通过北京市企业服务e窗通平台在线填报员工信息,同步完成“五险一金”开户。需提交营业执照、法人身份证等材料。
?缴费比例(全国通用)?
1、工伤保险:单位0.2%-1.9%(行业差异),个人不缴
2、生育保险:单位0.5%-0.7%,个人不缴
3、医疗保险:单位8%-9.5%,个人2%
4、住房公积金:单位与个人各5%-12%(比例一致)。
5、养老保险:单位16%,个人8%
6、失业保险:单位0.5%-2%,个人0.3%-1%
(三)、注意事项
要点:单位主导五险一金缴纳,个人可通过多渠道补缴养老和医疗;缴费比例和基数需结合当地与工资水平确定。
停缴处理:员工离职后,单位需及时办理社保和公积金停缴手续。
跨地区差异:具体比例和流程可能因城市调整,需以当地社保局或住房公积金管理中心为准。
缴费基数:通常为职工月平均工资,但设有上下限(例如2025年天津养老保险基数范围为5013-25065元)。
第三、
社保卡里的钱都能干啥?
咱们的社保卡有两个重要账户,分别是医保账户和个人账户 。医保账户主要就是用来应对医疗方面的支出,具体用途如下:
体检和健康检查
在部分城市,社保卡还能用于体检。不过要注意,得选择当地的定点医院和体检机构才行。
医疗费用报销
在定点医院看病就医的时候,直接刷社保卡就能支付医药费,不管是门诊看病,还是住院治疗产生的费用,都能通过医保账户结算,不用自己先垫钱再报销,是不是超方便!
药店买药
去指定的药店买药,或者购买一些医疗用品,都可以直接刷社保卡里的余额付款。要是家里有人患有慢性病,需要长期服药,用社保卡支付能省不少事。
除了这些,社保卡的个人账户余额在特定条件下是可以取出来的,但不是随时都能取,得满足相应的要求。
文中数据及内容皆为参考,具体细则务必依照当地现行法规。希望能对您有所助益,欢迎留意新社通app,获取更多社保专业资讯。