灵活就业社保的缴费方式为按月缴纳,其中包含养老保险和职工保险两种险种,缴费数额随缴费基数变化。随新社通-app小编了解一下具体详情。
什么是社保呢?
简单概括,缴纳社会保险是单位与个人依据法律,加入社会保险并缴纳费用的行为。社保,全称叫“社会保险”。一是城镇职工社保。分为养老保险、医疗保险、计划生育险、失业保险、工伤保险,简称为“五险”。二是城乡居民社保。城乡居民社保分为城乡居民养老保险、城乡居民医疗保险两大部分。主要参保人员为没有参加城镇职工社保的城乡居民。城乡居民社保是由原来的新型农村社保和城镇居民社保合并而来的。社保缴费数额的高低由缴费基数、缴费比例,以及当地在社保领域的具体法规等因素共同影响。
定了!灵活就业人员2024-2025年社保养老缴费基数是多少,医保交多少钱,杭州灵活就业人员社保2025缴费标准一览表

》》一键算清您的社保缴费明细!新社通app社保计算器,让您清清楚楚了解缴费明细!
当社保缴费档次越高,可以享受到的社保待遇也越多,退休后可以领到的养老金也越多,100%的缴费档次缴纳灵活就业社保比60%的缴费档次缴纳灵活就业社保可以领到的钱要多。
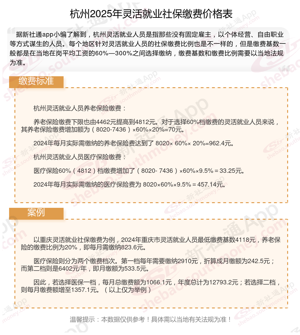
杭州2025年灵活就业人员社保缴费标准公布
据新社通app显示,杭州灵活就业人员养老缴费基数2024-2025年最新标准如下:
养老保险最低缴费基数为:4462元;
个人缴费比例:20%,个人缴费金额:892.4元;
(注:本文数据仅供参考,具体以当地缴费标准为准)
假设杭州有个同事吕某养老保险缴费基数为4462元,灵活就业个人按照20%的比例缴纳养老保险费用。则吕某的养老保险缴费计算如下:
养老保险费金额=养老保险缴费基数*个人缴费比例
个人缴费部分:
据新社通app养老保险计算器显示,缴费金额:4462元 * 20% = 892.4元。所以,吕某每月需要个人缴纳892.4元的养老保险费用。
请注意,这只是一个基本的计算示例。实际上,养老保险的缴费金额还可能受到其他因素的影响,如个人工资水平超过或低于当地社会平均工资的一定倍数时,缴费基数的确定会有所不同。此外,各地的具体方案也可能会有所差异,因此在实际计算时,需要参考当地的相关方案。
如果您需要具体的计算或了解更详细的信息,建议您咨询当地的社保部门或相关机构,以获取最准确的信息。
五险一金公司怎么交?个人怎么交?
?五险一金?怎么交?五险一金缴纳需区分单位和个人身份,单位职工由用人单位统一办理,灵活就业人员可自行缴纳部分险种。?具体流程和比例如下~~
?(一)、单位缴纳流程(以北京为例)?
社会保险登记:单位需在用工30日内办理社保登记,通过北京市企业服务e窗通平台在线填报员工信息,同步完成“五险一金”开户。需提交营业执照、法人身份证等材料。
住房公积金缴存:首次为员工缴存时,通过同一平台添加职工信息并选择缴存方式(委托银行收款、转账支票等)。委托收款可实现自动扣缴,无需现场办理。
?缴费比例(全国通用)?
1、养老保险:单位16%,个人8%
2、住房公积金:单位与个人各5%-12%(比例一致)。
3、生育保险:单位0.5%-0.7%,个人不缴
4、失业保险:单位0.5%-2%,个人0.3%-1%
5、工伤保险:单位0.2%-1.9%(行业差异),个人不缴
6、医疗保险:单位8%-9.5%,个人2%
(二)、个人缴纳方式(灵活就业适用)
仅能缴纳养老保险和医疗保险?,部分地区支持公积金自愿缴存:
1、线上办理:通过当地社保局或公积金官网完成,需绑定银行卡或第三方支付。
2、现场办理:携带身份证至社保/公积金窗口,由工作人员教完成。
3、银行代扣:签订代扣协议后自动划款,适合不熟悉线上操作的人群。
(三)、注意事项
缴费基数:通常为职工月平均工资,但设有上下限(例如2025年天津养老保险基数范围为5013-25065元)。
停缴处理:员工离职后,单位需及时办理社保和公积金停缴手续。
跨地区差异:具体比例和流程可能因城市调整,需以当地社保局或住房公积金管理中心为准。
要点:单位主导五险一金缴纳,个人可通过多渠道补缴养老和医疗;缴费比例和基数需结合当地与工资水平确定。
概述五险一金的缴费情况如下:
首先,关于五险的缴费比例与缴费基准。五险涵盖了养老保险、医疗保险、失业保险、工伤保险及生育保险等多个方面,其中养老保险部分,公司缴款比率约为20%,个人缴费比率在8%左右;医疗保险部分,公司投资比率约占10%,个人支出比率则约为2%;失业保险部分,公司投资比率约为1.5%,个人支付部分约为0.5%;至于工伤保险和生育保险,更多地是由企业承担出资义务,员工则无需交纳。
其次,阐述住房公积金的缴费比例和缴费基准。住房公积金的缴费比率和缴费基准是由企业和个人协同而定,通常情况下,其范围在5%至12%之间,具体比率和金额则由雇佣机构进行最后裁定。我们假定在某个地区,某员工的每月平均收入为5000元人民币,那么按照上述标准估算,他所需要缴纳的五险一金大概在1500元上下浮动,其中他本人需支付约550元,剩下的950元则由公司负担。需特别强调的是,实际的缴费额度会随员工工资水平、所在地区以及企业和个人缴款比率的微妙变动而产生差异。
社保没交够15年到退休年龄怎么办
社保不足 15 年并不意味着无法享受退休待遇。通过延长缴费、一次性补缴或转入城乡居民养老保险等方式,可以在一定程度上弥补缴费年限不足的问题。
(一)职工社保补缴方式
1. 延长缴费:如果参保人员达到法定退休年龄时缴费不足 15 年,可以选择继续缴费至满 15 年。这种方式适用于那些距离 15 年缴费年限差距较小的人群。
2. 一次性补缴:对于 2011 年 7 月 1 日之前参保的人员,如果延长缴费 5 年后仍不足 15 年,可以一次性补缴至满 15 年。但需要注意的是,2011 年 7 月 1 日之后参保的人员,无法一次性补缴,只能继续按月缴费。
3. 转入城乡居民养老保险:如果参保人员不想继续缴费,也可以选择将职工养老保险关系转为城乡居民养老保险。城乡居民养老保险的缴费年限要求相对较低,且在达到 60 周岁时可领取养老金。
(二)城乡居民社保补缴方式
城乡居民养老保险的最低缴费年限也是 15 年。如果参保人员年满 60 周岁但缴费不足 15 年,部分地区允许一次性补缴差额。不过,自 2025 年 3 月 1 日起,部分地区已调整,要求此类人员需办理延后缴费,至年满 65 周岁后才能一次性趸缴。
灵活就业社保断交了还能续交吗
通常情况下,灵活就业社保中断无法补缴,不过满足特定条件时则可以进行补缴操作。?
1、补缴条件及方式
灵活就业人员的社保中断后,补缴并非无条件。通常,因忘记缴费导致的社保断缴是无法补缴的。但有些地方在特殊时期允许当年年底前进行补缴。补缴方式一般需灵活就业人员携带本人的社保卡和身份证,直接前往就近的社保局办理。
2、补缴的注意事项
补缴时间限制:灵活就业人员应注意补缴的时间限制,尽量在时间内完成补缴,以避免产生更多的滞纳金或不良记录。
滞纳金问题:补缴社保时,除应缴纳的社保费用外,还需支付滞纳金。滞纳金按天计算,断缴时间越长,滞纳金越多。因此,尽早补缴可减少经济损失。
3、补缴的意义
对于灵活就业人员来说,补缴社保具有重要意义。首先,补缴可以确保达到法定退休年龄时累计缴费满十五年,从而按月领取基本养老金。其次,对于有购房或落户需求的人员来说,连续缴纳社保是满足相关条件的基础。通过补缴,可以保持社保的连续性,进而享受相应的权益。
以上就是社保相关内容,数据及内容仅供参考,希望对您有帮助,欢迎关注新社通app解锁更多社保专业资讯。