当地法规结合缴费基数,确定了灵活就业社保月缴费金额,大致在几百元至几千元,2025年有些地区灵活就业人员医保月缴费一档达567.75元,二档为431.49元。随新社通-app小编了解一下具体详情。

南京个人灵活就业社保缴费标准2025最新公布,看看你需要交多少
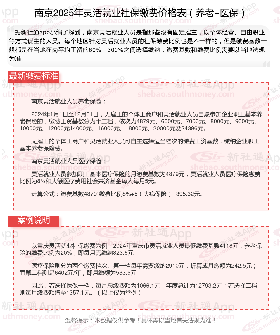
据新社通app显示,南京灵活就业养老保险缴费基数2024-2025年最新标准如下:
最低缴费基数:4494元;
个人缴费比例:20%;
(注:本文数据仅供参考,具体以当地缴费标准为准)
假设南京朋友谢某的月工资为4494元,当地的灵活就业养老保险缴费基数为4494元。
据新社通app养老保险计算器显示,谢某个人缴费额:灵活就业个人按照其缴费基数的20%缴纳养老保险费。因此,谢某每月需要缴纳的养老保险费为4494元 *20% = 898.8元。
另外,需要注意的是,养老保险的缴费比例和基数可能会随着方案的调整而发生变化。因此,在计算养老保险缴费金额时,需要参考当地的最新方案和法规。
南京灵活就业社保每月交多少钱?

》》新社通APP社保计算器,一键算出您的社保缴费明细!
提示:南京灵活就业人员每个月的缴费压力还是比较大的,每个月的社保费用都是千元,缴费档次越高,灵活就业人员要缴纳的费用也越多。
当缴费档次越高,可以享受到的社保待遇也越多,退休后可以领到的养老金也越多,100%的缴费档次缴纳灵活就业社保比60%的缴费档次缴纳灵活就业社保可以领到的钱要多。
什么是社保呢?
所谓社保缴费,是个人或单位按照法规要求,参与社会保险并完成费用缴纳的责任履行。社会保险是强制一部分群体缴纳社保,然后将其中的一部分作为社会保险基金,为这些参保人提供各项基本保证,也是一种再分配,目的是保证社保的稳定以及劳动力的再生产。社保缴费金额的高低由缴费基数、缴费比例以及当地的具体法规等多个因素共同作用确定。
社保和五险一金什么区别
社保和五险一金什么区别
社保和五险一金主要在概念和报销范围上有所区别:
报销范围:社保往往只报销养老保险、医疗保险、生育保险、失业保险、工伤保险五险;而五险一金除了以上五险外,还多了一个住房公积金,五险一金包含社保,但社保中没有住房公积金。
概念:社保是社会保险的简称,社会保险包括五个险种;而五险一金指的是养老保险、生育保险、医疗保险、失业保险、工伤保险和住房公积金。
灵活就业社保断交了还能续交吗
灵活就业人员的社保一般情况下不能补缴。根据消息,从2025年1月1日起,如果灵活就业人员忘记缴费,就不能通过事后补缴来增加缴费年限。此外,虽然有一些特殊情况可能允许补缴,例如因不可抗力因素或业务相关部门的原因导致的无法按时缴纳养老保险费,但这些情况需要符合要求。
具体到养老保险和医疗保险的补缴情况:
养老保险:灵活就业人员的养老保险是不能补缴的,错过就是错过了。
医疗保险:医疗保险一旦断缴,后果较为严重,例如超过三个月未缴会导致医保待遇暂停。虽然有一些地方可能允许在特定情况下补缴,但这需要符合当地的具体法规。
因此,对于灵活就业人员来说,社保断缴后一般不能补缴,只能重新缴纳。建议灵活就业人员按时足额缴纳社保,以避免因断缴带来的不利影响。
(备注:数据仅供参考,具体以当地有关法规为准,欢迎关注、下载新社通app!)