#南京灵活就业人员社会保险#在当前的社保体系中,灵活就业人员作为特殊的群体,其社保缴费问题备受关注。本文就南京灵活就业人员社保缴费的种类和具体比例、费用,具体谈谈灵活就也人员的社保相关问题。下面随新社通小编一起来看看。
一、2025年南京灵活就业社保多少钱一个月?

》》点击新社通app社保计算器,轻松了解您的社保缴费明细!
提示:南京灵活就业人员每个月的缴费压力还是比较大的,每个月的社保费用都是千元,缴费档次越高,灵活就业人员要缴纳的费用也越多。
当缴费档次越高,可以享受到的社保待遇也越多,退休后可以领到的养老金也越多,100%的缴费档次缴纳灵活就业社保比60%的缴费档次缴纳灵活就业社保可以领到的钱要多。
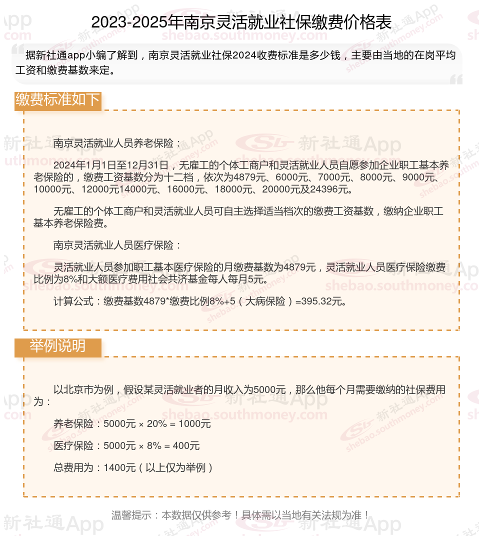
南京灵活就业人员社保缴费档次表:一般分为五个档次,具体为上年度在岗职工平均工资的60%、70%、80%、90%和100%。灵活就业人员可以根据自己的意愿选择缴费档次,缴费比例为20%,其中12%进入统筹基金,8%进入个人账户。
二、2025年南京灵活就业社保缴费方式
南京灵活就业人员社保缴费的方式:
灵活就业人员社保缴费的方式有多种,具体如下:
1、灵活就业人员可以通过到当地社保中心窗口,提供相关资料进行缴费;
2、灵活就业人员可以通过网上缴费的方式,缴纳社保费用;
3、灵活就业人员可以通过代缴机构办理社保缴费;
4、灵活就业人员可以找挂靠公司,办理社保缴费。
三、灵活就业社保包含哪几种保险

灵活就业社保主要包括基本养老保险和基本医疗保险?。根据《中华人民共和国社会保险法》的法规,灵活就业人员可以参加基本养老保险和基本医疗保险,费用由个人缴纳。此外,部分灵活就业人员还选择参加城乡居民养老保险和城乡居民基本医疗保险,因为交费水平相对较低。?
灵活就业社保不包含工伤保险、失业保险和生育保险?。这些保险通常与稳定的雇佣关系相关联,而灵活就业往往不具备这种稳定性,因此不包括在这些保险范围内。不过,有些灵活就业人员可能会选择购买商业保险作为补充,如意外伤害保险等。
?深圳地区的灵活就业社保情况?与全国大致相同,也主要包含基本养老保险和基本医疗保险。深圳作为一线城市,其社保法规与国保持一致,灵活就业人员同样需要自行缴纳基本养老保险和基本医疗保险的费用。
灵活就业人员在选择社保时,可以根据自身实际情况和需求,选择合适的保险类型,以确保在老年、疾病或失业等情况下能够得到一定的保证。
温馨提示:本数据源于网络,仅供参考!具体需以当地具体法规为准!
以上就是南京灵活就业社保缴费的全部内容,数据及内容供参考!希望对你有帮助,欢迎关注新社通解锁更多社保专业资讯。