据新社通app数据显示,西宁灵活就业人员养老保险缴费基数2024-2025年最新标准如下:
缴费基数下限暂按不低于5186元/月执行。按照个人20%的缴费费率,个人养老保险缴费金额低于1037.2元/月。
(注:本文数据仅供参考,具体以当地缴费标准为准)
西宁灵活就业自己交社保一个月要交多少钱?交多久可以领?根据新社通app-社保缴费查询工具提供的最新数据如下:

西宁灵活就业人员养老保险缴费:
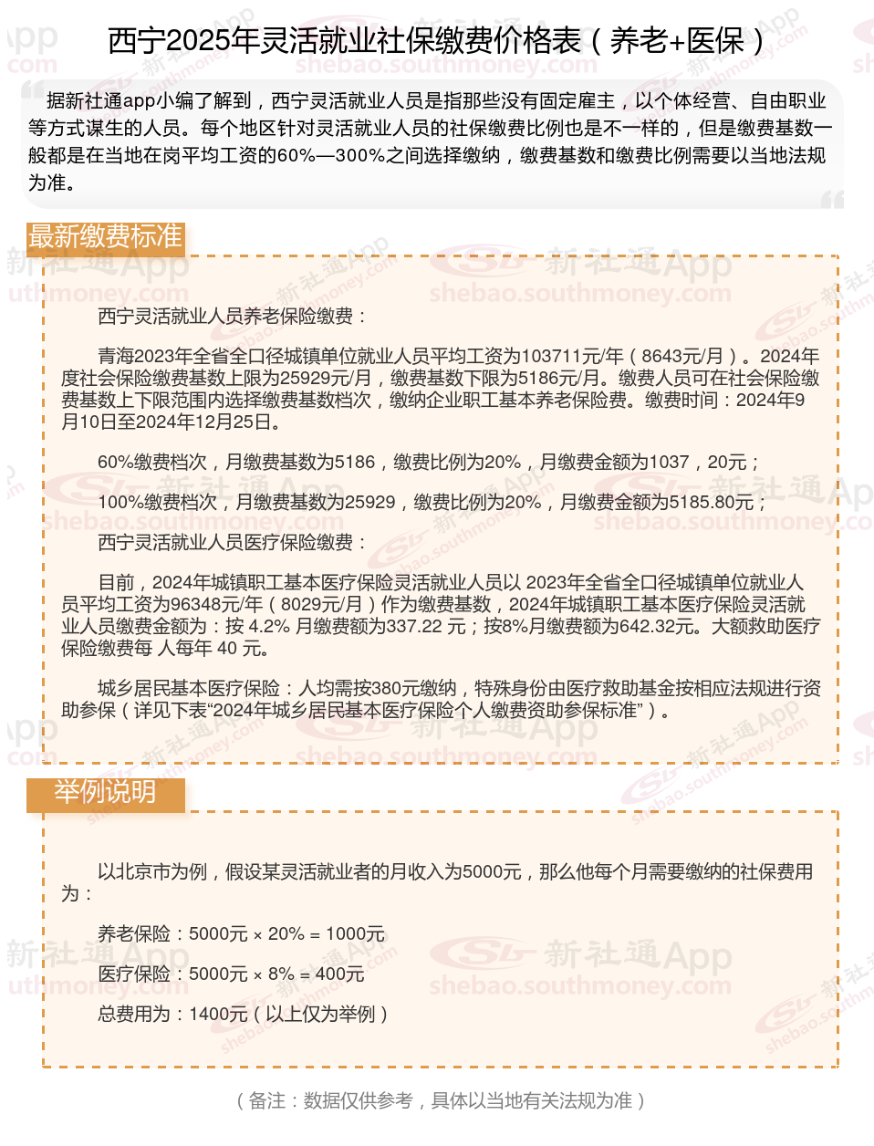
青海2023年全省全口径城镇单位就业人员平均工资为103711元/年(8643元/月)。2024年度社会保险缴费基数上限为25929元/月,缴费基数下限为5186元/月。缴费人员可在社会保险缴费基数上下限范围内选择缴费基数档次,缴纳企业职工基本养老保险费。缴费时间:2024年9月10日至2024年12月25日。
60%缴费档次,月缴费基数为5186,缴费比例为20%,月缴费金额为1037,20元;
100%缴费档次,月缴费基数为25929,缴费比例为20%,月缴费金额为5185.80元;
西宁灵活就业人员医疗保险缴费:
目前,2024年城镇职工基本医疗保险灵活就业人员以 2023年全省全口径城镇单位就业人员平均工资为96348元/年(8029元/月)作为缴费基数,2024年城镇职工基本医疗保险灵活就业人员缴费金额为:按 4.2% 月缴费额为337.22 元;按8%月缴费额为642.32元。大额救助医疗保险缴费每 人每年 40 元。
城乡居民基本医疗保险:人均需按380元缴纳,特殊身份由医疗救助基金按相应法规进行资助参保(详见下表“2024年城乡居民基本医疗保险个人缴费资助参保标准”)。
社保缴费基数简称社保基数,按照职工上一年度所有工资性收入所得的月平均额确定。
关于养老金领取时间的那些事儿
养老金的领取时间主要取决于个人的退休年龄、缴费年限以及是否符合当地的养老保险方案要求。以下是对养老金领取时间的详细介绍:
法定退休年龄
企业职工:2025年起实施渐进式退休,1965年后出生男性/1970年后出生女性首批适用65岁弹性退休制(可提前1-3年申请,养老金按比例递减)
特殊工种/病退人员:仍可提前5年申领,需提供岗位证明或劳动能力鉴定
缴费年限:
根据《中华人民共和国社会保险法》及相关方案法规,参加基本养老保险的个人,在达到法定退休年龄时,需要累计缴费满十五年,才能按月领取基本养老金。
值得注意的是,从2025年1月1日至2029年12月31日,领取基本养老金的最低缴费年限依然为15年。而从2030年1月1日起,这一最低缴费年限将开始逐步提高,每年增加6个月,直至2040年达到20年。
养老金领取年限的相关法规
领取保证期:养老金的领取保证期为10年。这意味着,如果被保险人在领取养老金期间不足10年死亡,剩余年限的养老金将由其指定的受益人或者法定继承人领取。
终身领取:只要领取人还在世,就可以一直领取养老金。即使个人账户养老金已经用完,仍然会继续按照原标准计发。这一法定确保了老年人的基本生活保险。
总之,养老金的领取时间取决于参保人员的法定退休年龄和养老保险的最低缴费年限。随着方案的调整和完善,这些条件也可能会发生变化。因此,参保人员及时关注方案动态并咨询相关部门以获取最新信息。
温馨提示:本数据仅供参考!具体需以当地有关法规为准!