据新社通app数据显示,呼和浩特灵活就业养老保险最低缴费基数为:4863元;个人的缴费比例分别为:20%;
个人缴费金额:972.6元。
(注:本文数据仅供参考,具体以当地缴费标准为准)
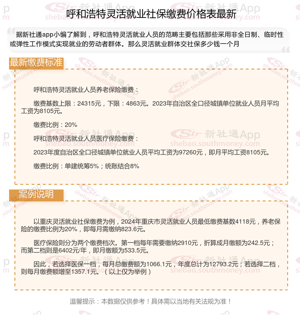
灵活就业社保缴费价格表来了!2024-2025年呼和浩特灵活就业人员社保需要缴费多少钱一个月?根据新社通app-社保缴费查询工具提供的最新数据如下:

呼和浩特灵活就业人员养老保险缴费:
缴费基数上限:24315元,下限:4863元。2023年自治区全口径城镇单位就业人员月平均工资为8105元。
缴费比例:20%
呼和浩特灵活就业人员医疗保险缴费:
2023年度自治区全口径城镇单位就业人员平均工资为97260元,即月平均工资8105元。
缴费比例:单建统筹5%;统账结合8%
》》还不知道自己社保缴纳明细吗?点击新社通app社保计算器,查询所在城市社保缴费明细!
新社通app数据所得,数据仅供参考。
社保续交需要哪些手续?
社保补缴的流程可能因地区而异,通常包括以下步骤:
准备材料:一般需要提供身份证、劳动合同、工资发放明细表等相关材料。
提出申请:可以由个人或单位向社保经办机构提出补缴申请。如果是单位原因导致的断缴,需要单位先申请补缴。
填写表格:填写社会保险费补缴申请表等相关表格,说明补缴的事实和理由。
提交材料:将准备好的材料和填写好的表格一并提交给社保经办机构。
审核审批:社保经办机构会对提交的材料进行审核,确定是否符合补缴条件。
缴纳费用:如果申请通过,需要按照要求缴纳补缴的社保费用,包括单位和个人部分。
完成补缴:缴纳费用后,社保经办机构会将补缴的记录录入系统,完成社保补缴手续。
查询养老金综合了线上和线下多种途径,相关介绍如下:
线上查询方式
12333电话查询
步骤:拨打12333(加所在地区号) → 按语音提示选择“养老保险查询” → 转人工服务核对身份后查询。
优点:适合不便上网的老年人,可同时咨询法规等问题.
社保局官网查询
步骤:登录参保地人力资源和社保局官网 → 找到“个人社保信息查询”入口 → 输入身份证号和密码登录 → 查看养老保险账户信息。
补充:全国统一平台“国社会保险公共服务平台”
支付宝查询
步骤:打开支付宝 → 搜索“电子社保卡”或进入“城市服务” → 点击“社保查询” → 选择“养老账户查询”或“养老待遇查询”即可查看余额及发放记录。
适用人群:使用移动端的人群,操作便捷。
线下查询方式
社保局柜台查询
材料:携带身份证或社保卡。
流程:前往当地社保经办机构 → 在自助终端机或窗口查询缴费记录及账户余额。
银行网点查询
适用情况:部分地区社保卡关联银行提供账户查询服务,可携带身份证到指定银行柜台或自助机操作。
地区特色渠道(以上海为例)
“随申办市民云”APP:登录后搜索“个人待遇支付查询” → 查看养老金发放明细。
其他地区:如北京“京通”小程序、广东“粤省事”等,可通过当地服务平台查询。
注意事项
重复参保问题:多地重复缴纳养老保险无法累计年限或领取多份养老金,需办理转移或清退手续。
退休资格认证:领取养老金前需完成资格认证(如人脸识别、线下提交材料等),否则可能影响发放。
法规差异:
缴费基数、养老金计算公式等因地区而异,具体以当地法规为准。
2025年起实施弹性退休制,退休年龄逐步延迟,需关注最新动态。
温馨提示:本数据源于网络,仅供参考!具体需以当地具体法规为准!