长春灵活就业社保缴费价格表 2024-2025年长春灵活就业养老、医保缴费标准一览表,下表是2024-2025年长春社保费用明细参考,根据新社通app-社保缴费查询工具提供的最新数据如下:

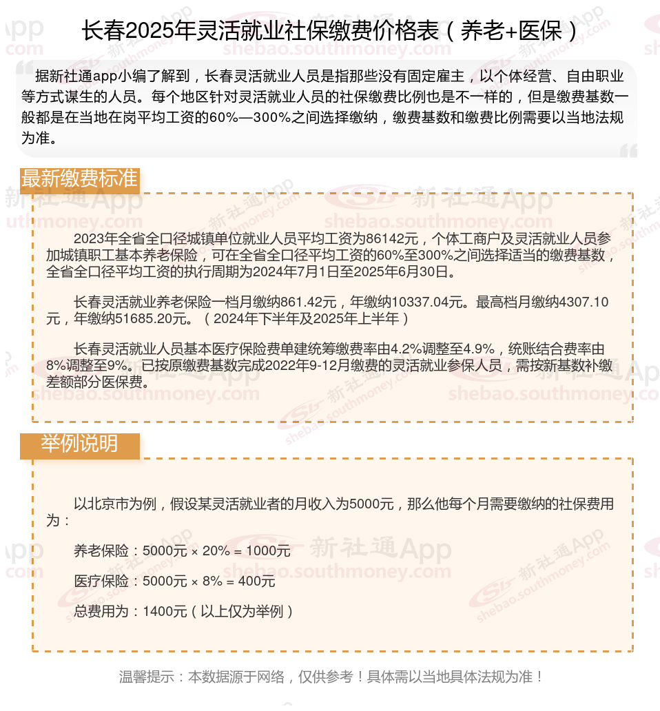
2023年全省全口径城镇单位就业人员平均工资为86142元,个体工商户及灵活就业人员参加城镇职工基本养老保险,可在全省全口径平均工资的60%至300%之间选择适当的缴费基数,全省全口径平均工资的执行周期为2024年7月1日至2025年6月30日。
长春灵活就业养老保险一档月缴纳861.42元,年缴纳10337.04元。最高档月缴纳4307.10元,年缴纳51685.20元。(2024年下半年及2025年上半年)
长春灵活就业人员基本医疗保险费单建统筹缴费率由4.2%调整至4.9%,统账结合费率由8%调整至9%。已按原缴费基数完成2022年9-12月缴费的灵活就业参保人员,需按新基数补缴差额部分医保费。
据新社通app数据显示,2024-2025年长春灵活就业人员养老保险的缴费标准:
养老保险缴费基数的下限为4307.1元;养老保险缴费比例为20%。
(注:本文数据仅供参考,具体以当地缴费标准为准)
灵活就业者需要根据自己的实际情况和需求来选择适合自己的社保方案。
养老保险怎么买划算?
要使养老金缴纳最划算,需要考虑多个因素,包括个人的经济状况、年龄、健康状况、对未来养老需求的预期,以及当地的社保方案等。以下是一些具体的看法:
选择合适的缴费档次:
城乡居民基本养老保险:通常设有多个缴费档次,如从300元到6000元不等。在经济条件允许的情况下,可以选择较高的缴费档次,以便将来获得更高的养老金收益。同时,要注意有关部门可能对选择较高档次缴费的居民提供额外的补贴或奖励。
城镇职工养老保险:通常由单位和个人共同缴纳,单位缴纳部分计入基本养老保险统筹基金,个人缴纳部分记入个人账户。在选择缴费档次时,应考虑个人经济承受能力和未来养老需求。一般来说,缴费档次越高,未来领取的养老金也越多。
延长缴费年限:
基本养老保险的缴费期限越长,退休后领取的养老金就越高。因此,在经济条件允许的情况下,应尽可能延长缴费年限。
关注方案动态:
各地有关部门可能会根据当地经济发展情况调整养老金方案,包括缴费档次、补贴方案等。因此,定期关注方案变化,以便及时调整缴费计划。
地区差异:
不同地区的养老金方案存在差异,包括基础养老金标准、有关部门补贴方案等。在选择缴费档次和地区时,应考虑这些差异对未来养老金待遇的影响。
综上所述,要使养老金缴纳最划算,需要综合考虑多个因素并做出合理的决策。您在做出决策前咨询当地的社保机构或专业的财务顾问以获取更具体、更个性化的。
》点击新社通app社保计算器,了解你的社保缴费明细!
新社通app数据所得,数据仅供参考。
温馨提示:本数据仅供参考!具体需以当地有关法规为准!