宁夏银川什么条件可以申办4050补贴?宁夏银川社保4050补贴标准咋样?2025年宁夏银川4050补贴可以领多少钱?4050补贴的享受对象年龄要求:女性年满40周岁,男性年满50周岁。
就业困难人员实现灵活就业,经人社部门认定身份,且个人缴纳社会保险费后,便符合社会保险补贴领取要求。新社通app小编为你剖析4050具体补贴条件。
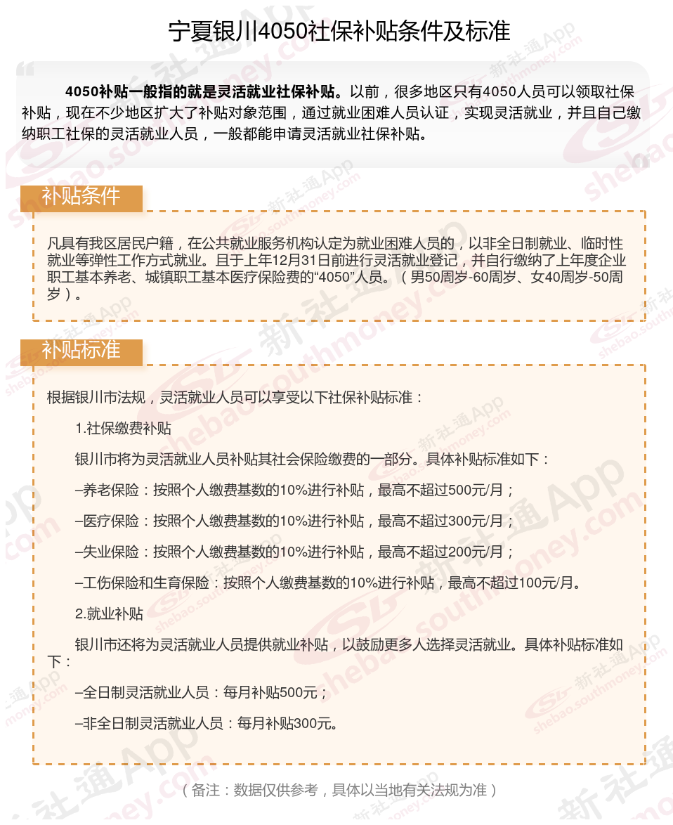
第一、宁夏银川社保4050补贴标准咋样?2025年宁夏银川4050补贴可以领多少钱?宁夏银川4050补贴申领条件,主要有以下这些要点
年龄条件
要申请4050补贴,需满足女性年满40周岁、男性年满50周岁这一基本年龄条件,这一补贴专门用来帮助这类就业困难的灵活就业者。
就业与社保条件
依法进行失业登记:申请人需要在各级公共就业服务机构进行失业登记,表明其目前的就业状态。
自费缴纳社会保险费:申请人需要灵活就业后自费缴纳社会保险费,包括养老保险费和医疗保险费。这是领取补贴的重要前提,确保申请人在就业困难时仍能保持社保的连续性。
其他条件
不得为城乡居民养老保险参保人:如果申请人参加的是城乡居民养老保险,则无法领取4050补贴。因为该补贴主要针对的是城镇职工养老保险的参保人,城乡居民养老保险的缴费负担较低,因此不享受此补贴。
在申请4050补贴时,申请人需要按照一定流程进行申请和审核。首先,到户籍所在社区劳动工作站申报,并提供相应资料;然后,经劳动工作站、所初审、展示后,报市就业办审核;最后,合格后交市财部门复核,并通过指定的银行直接支付给申请者本人。
就业困难认定:申请人需要被认定为就业困难人员。这一认定通常基于申请人的就业、技能水平、家庭状况等因素,由相关部门进行综合评估。

宁夏银川申请4050社保补贴所需证件有哪些?
户口本:户口本原件及复印件,用于证明申请人的户籍所在地及家庭成员情况。
失业证明材料:需提供《就业失业登记证》原件和复印件,以及灵活就业个人缴纳的养老保险、医疗保险凭证的原件。若原件丢失,可凭社保经办机构开具的个人缴费证明替代。
照片:申请人需提供近期免冠照片若干张,具体数量根据当地要求确定。
身份证:申请人需提供本人身份证原件及复印件,用于核实个人身份信息。
其他材料:根据当地要求,可能还需提供《申请表》、《灵活就业证明》、《工商营业执照》等相关材料。
宁夏银川补贴多少钱一个月?宁夏银川灵活就业4050补贴标准:

宁夏银川申请4050社保补贴的办理地点
线下办理方法:劳动有关部门:市档案托管中心审核无误后,会将材料上报劳动有关部门,经进一步审核后,由相关部门拨付资金。
线上办理方法:部分地区的申请人可通过当地网站进行线上申请,如广东地区可通过广东服务网申请。线上申请需按照网站提示填写相关信息并上传所需材料。
线下办理方法:市档案托管中心:在街道劳动事务所审核通过后,申请人需持相关材料到市档案托管中心办理社保补贴手续。
线下办理方法:街道(乡镇)劳动事务所:申请人可携带相关材料到户籍所在地的街道(乡镇)劳动事务所进行申请复核。
第二、“五险一金”指的是什么
五险一金。指的是五种保险,包括养老保险、医疗保险、失业保险、工伤保险和生育保险。一金,指的是住房公积金。以下是五险一金的具体内容及其作用:
1. ?五险?
1、养老保险:为员工退休后的生活提供资金支持,确保退休后的基本生活保证。
2、医疗保险:用于支付员工的医疗费用,包括住院、门诊、购药等,减轻医疗负担。
3、工伤保险:用于支付员工在工作中发生事或职业病时的医疗费用和工伤待遇,保证工作安全。
4、生育保险:为员工提供生育津贴,以及产前、产后的医疗保险,支持生育权益。
5、失业保险:为失业的员工提供一定期限内的生活保证,帮助其渡过失业期。
2. ?一金?
住房公积金:为员工购房、租房提供资金支持,帮助其改善住房条件。
总之,随着发展社会保险事业,建立社会保险制,设立社会保险基金,使劳动者在年老、患病、工伤、失业、生育等情况下获得帮助和补偿。
社会保险基金按照保险类型确定资金来源,逐步实行社会统筹。用人单位和劳动者必须依法参加社会保险,缴纳社会保险费。
第三、宁夏银川社保断了能补缴交吗
社保断交期间是可以进行补缴的。但具体补交条件因地区、险种和断交时间长短而有所不同。
社保断交期间是可以进行补缴的。补缴社保的方式主要有以下几种:
(一)个人补缴
个人可以选择到社保局直接办理补缴手续。如果是灵活就业人员,可以直接向社保局申请缴纳补缴社保。补缴的时间一般根据个人的实际情况而定,可以补缴最近一段时间内的社保费用。
(二)单位补缴
如果是职工,社保断交后,可以要求单位进行补缴。单位未按时足额缴纳社会保险费的,由社会保险费征收机构责令其限期缴纳或者补足。如果单位逾期仍未缴纳或者补足社会保险费的,社会保险费征收机构可以向银行和其他金融机构查询其存款账户,并可以申请县级以上有关部门作出划拨社会保险费。
(三)中介代交
此外,个人也可以选择通过中介机构代为办理社保补缴手续。这种方式需要支付一定的服务费用,但可以省去个人办理的繁琐流程。
需要注意的是,社保补缴的具体流程可能因地区而异,建议在进行补缴前咨询当地社保局或相关部门了解详细情况。
另外,《中华人民共和国社会保险法》第八十六条和第六十三条用人单位未按时足额缴纳社会保险费的,由社会保险费征收机构责令限期缴纳或者补足,并自欠缴之日起按日加收滞纳金;逾期仍不缴纳的,将被处以罚钱。因此,对于单位来说,及时足额缴纳社会保险费是法律的义务,必须严格遵守。
这里的数据与内容仅供参考,确切标准以当地法规为准。希望对您有用,欢迎关注新社通app,探寻社保专业资讯的宝藏。