灵活就业人员没有个人和企业缴费部分了,全部是由个人缴费负担。不过对于灵活就业人员也有一定的照顾,比如多数地区养老保险缴费比例只有20%,比企业合计比例低4个百分点。
那么,江西南昌灵活就业人员社保缴费基数最新标准,灵活就业人员自己交社保一个月得交多少钱?根据新社通app-社保缴费查询工具提供的2025社保缴费标准详情数据:
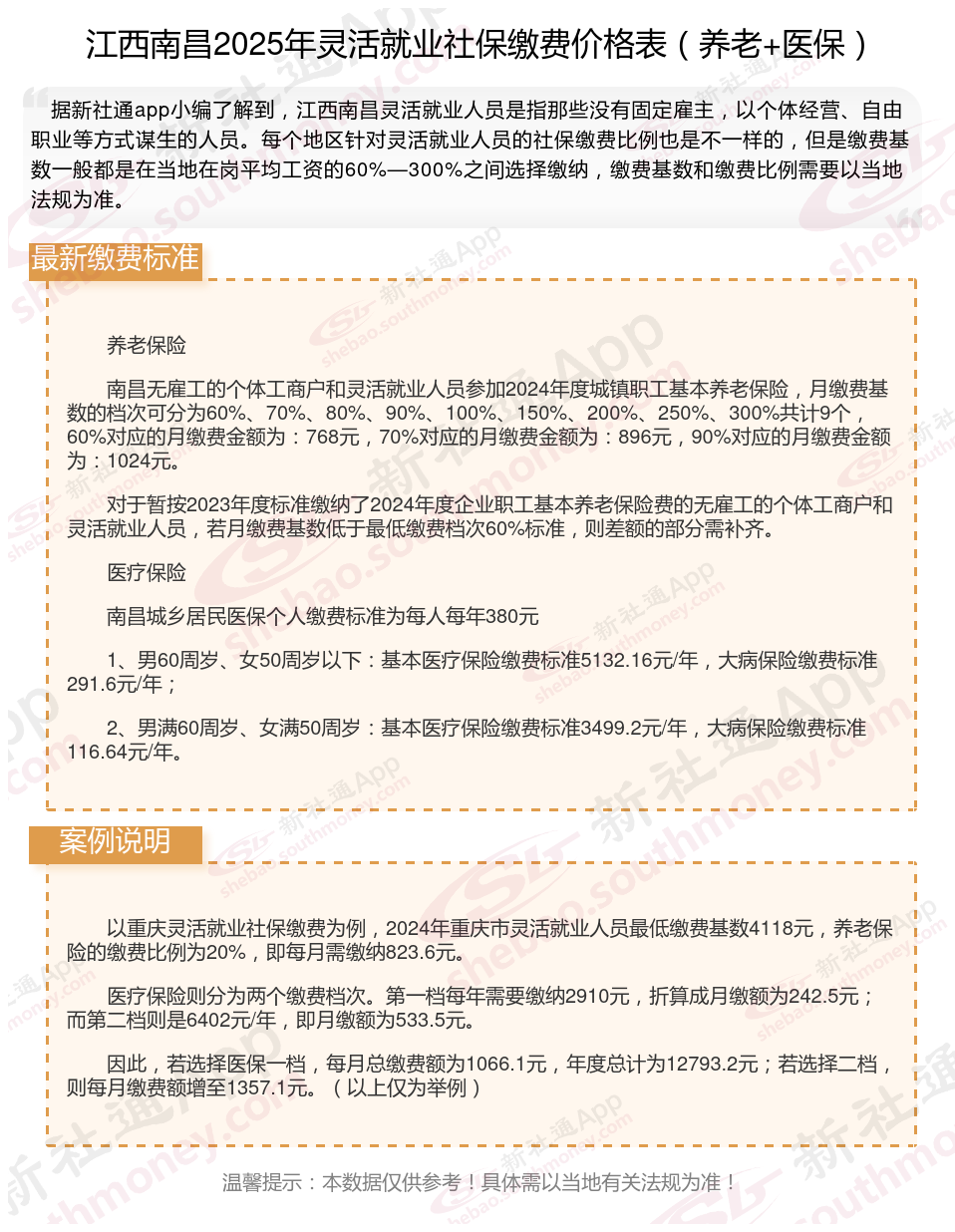
养老保险 南昌无雇工的个体工商户和灵活就业人员参加2024年度城镇职工基本养老保险,月缴费基数的档次可分为60%、70%、80%、90%、100%、150%、200%、250%、300%共计9个,60%对应的月缴费金额为:768元,70%对应的月缴费金额为:896元,90%对应的月缴费金额为:1024元。 对于暂按2023年度标准缴纳了2024年度企业职工基本养老保险费的无雇工的个体工商户和灵活就业人员,若月缴费基数低于最低缴费档次60%标准,则差额的部分需补齐。 医疗保险 南昌城乡居民医保个人缴费标准为每人每年380元 1、男60周岁、女50周岁以下:基本医疗保险缴费标准5132.16元/年,大病保险缴费标准291.6元/年; 2、男满60周岁、女满50周岁:基本医疗保险缴费标准3499.2元/年,大病保险缴费标准116.64元/年。

》》还不知道自己社保缴纳明细吗?点击新社通app社保计算器,查询所在城市社保缴费明细!
新社通app数据所得,数据仅供参考。
社保的作用可以为以下几点:
1.可以稳定社会生活;
2.可以实现再分配;
3.可以促进经济发展;
4.大部分地区购车买房和社保挂钩,要求只有缴纳社保满一定的期限,才可以在当地购车买房;
5.社保中包含的五大保险,各有各的作用,养老保险可以用于退休后领取养老金,以及丧葬费和抚恤费的发放;医疗保险可以用于医疗费用报销以及退休后享受医疗保险待遇;失业保险可以用于失业后领取失业保险金以及医疗费用补贴等;工伤保险可以用于支付工伤治疗费用、生活护理费、伤残补助和伤残津贴等;生育保险可以用于生育津贴领取、生育补助金领取、生育医疗费用报销和产假享受等。
灵活就业社保断缴多久后就无效了?
灵活就业人员的社保一般可以在连续3个月不交后视为断缴。具体来说:
社保断缴
根据法规,如果灵活就业人员未在时间内办理参保手续,或连续中断缴费三个月,这将被视为中断参保。在中断后办理参保手续并连续缴费满6个月后,方可再次享受医保待遇。然而,如果在中断后的3个月内及时补缴,那么从补缴的次月起就可以恢复医保待遇。
社保断缴的影响
医疗保险:社保一旦断缴,从断缴的第二个月开始,灵活就业人员就无法享受医保待遇。断缴超过3个月后,即使在续保时,也会有3个月的等待期,期间同样无法享受医保。此外,医疗保险的累计缴费年限也会受到影响,进而影响到退休后的医保待遇。
养老保险是累计计算的,断缴不会对之前已经缴纳的养老保险产生影响,也不会清0。但断缴会影响退休后的养老金待遇,因为缴费年限越长,领取的养老金就越多。其他险种:如生育保险、工伤保险等,都需要连续缴纳一定的时间才能享受待遇。断缴会影响到这些险种的待遇享受。 避免社保断缴的建议对于灵活就业人员来说,应尽量避免社保断缴。如果因某些原因无法继续缴纳社保,可以选择以个人的身份继续参保或者以城乡居民的身份参保。这样虽然待遇会低于职工社保,但至少可以保持社保的连续性,避免断缴带来的各种影响。
灵活就业社保与职工社保险种有什么不一样:
灵活就业人员社保只参加养老保险和医疗保险,部分地区可参加失业保险。
职工社保:包括养老、医疗、失业、工伤、生育五种保险,为职工提供了全面的保险。
没有交过一分钱社保,老了怎么办,能领养老金吗?
一分钱不交60岁是不能领养老金的。根据现行的养老保险制,无论是职工基本养老保险还是城乡居民养老保险,都需要满足一定的缴费年限才能在达到法定退休年龄时领取养老金。对于职工基本养老保险,通常要求累计缴费满15年;而对于城乡居民养老保险,虽然方案更加灵活,但一般也需要有一定的缴费记录或符合特定的条件才能享受养老金待遇。
如何增加自己退休后的养老金待遇?
关注个人健康状况:
养老保险制是终身制,养老金会一直发放到离世为止。因此,关注自己的健康状况,延长寿命,也是提高养老金待遇的一个重要途径。
选择在经济发达的地区办理退休:
社会平均工资越高的地区,养老金待遇也会相应更高。因此,如果条件允许,在经济发达的城市办理退休,可以享受到更好的养老金待遇。
对于有多地参保经历的人,如果想要在经济发达的城市享受养老金待遇,需要确保在该城市累计缴费满10年以上。
延长缴费年限:
坚持缴费不间断,尽量取得较长的缴费时间。养老金的计算公式中,缴费年限是计算基础养老金的重要因素,时间越长,养老金越高。
提高缴费基数:
有负担能力的情况下,可以选择较高基数缴费。相同缴费年限下,缴费基数高有利于个人账户的积累,也能够提高平均缴费指数,进而影响养老金的高低。
(备注:数据仅供参考,具体以当地有关法规为准)