社保自己到底可不可以交?
个人可以缴社保的。
缴纳社保费方法:
1、凭身份证等有效证件到社会保险经办机构合作银行柜面缴纳;
2、直接到参保的社保经办机构缴纳;
3、通过社保经办机构或者合作银行推出的官网APP缴纳;
4、到合作银行或者社保经办机构推出的自助终端自助缴纳;
5、其他。
个人参加的社保为居民社保(包括新农合、新型农村社会养老保险、城镇居民基本医疗保险和城镇居民社会养老保险)和灵活就业社保(仅限于职工社保中的基本医疗保险和基本养老保险)。
城乡居民社保一年缴费一次,具体时间询问当地人社局;灵活就业社保可以选择按年缴纳或者按月缴纳,大部分灵活就业人员都是按月缴纳。
社保个人交需要多少钱一个月?根据新社通app-社保缴费查询工具提供的2025社保缴费标准详情数据如下:

灵活就业者每个月需要缴纳的社保费用主要取决于当地的月平均工资以及所选择的社保项目。一般来说,灵活就业者可以选择参加养老保险和医疗保险。灵活就业者在参加养老保险时,需要按照在岗职工月平均工资的20%缴纳基本养老保险费。例如,如果当地的月平均工资为5000元,那么灵活就业者每个月需要缴纳1000元(5000元*20%)作为养老保险费用。医保一般是按当地上年度月平均工资的4.2%缴纳基本医疗保险费。以月平均工资5000元为例,灵活就业者每个月需要缴纳210元(5000元*4.2%)作为医疗保险费用。
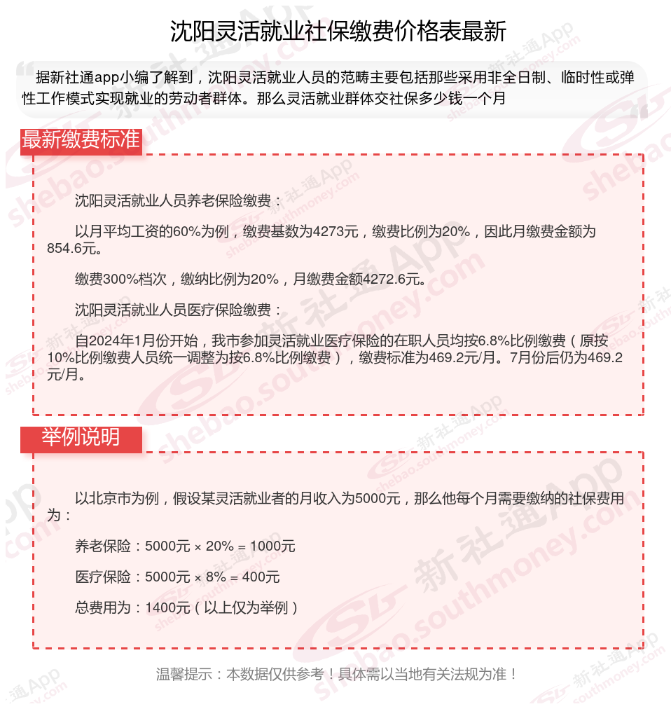
据新社通app数据显示,沈阳灵活就业养老保险缴费基数2024-2025年最新标准如下:
2025年度,全省职工基本养老保险缴费基数上限为全口径工资的300%,即21363元/月;下限为全口径工资的60%,即4273元/月。
个人缴费比例:20%;
(注:本文数据仅供参考,具体以当地缴费标准为准)
社保一分钱没交,能领养老金吗
一分钱不交,60岁是不能领养老金的。为什么呢?因为按照法规,参加基本养老保险的个人,得达到法定退休年龄时累计缴费满十五年,才能按月领取基本养老金。这可是硬杠杠,谁也不能例外!
当然啦,有些人可能会说:“我之前没交过养老保险,但我现在想交了,来得及吗?” 这个问题嘛,得看你的具体情况。如果你现在离60岁还有好几年,那赶紧交起来,说不定还能赶在退休前交满十五年。但如果你已经快到60岁了,还没交过几年养老保险,那可能就得考虑其他方式了,比如一次性补缴或者转入新型农村社会养老保险、城镇居民社会养老保险等。
(备注:数据仅供参考,具体以当地有关法规为准)