职工社保更适合有稳定工作单位的人士,其保险更全面且个人缴费负担较轻。而灵活就业社保则为没有固定工作单位的个体户和自由职业者提供了基本的养老和医疗保险,虽然需要全额自费,但具有灵活性。选择哪种社保体系应根据个人的工作性质和经济状况来确定。
据新社通app数据显示,西安灵活就业养老保险缴费基数2024-2025年最新标准如下:
2025年度,全省职工基本养老保险缴费基数上限为全口径工资的300%,即22795元/月;下限为全口径工资的60%,即4559元/月。
个人缴费比例:20%;
(注:本文数据仅供参考,具体以当地缴费标准为准)
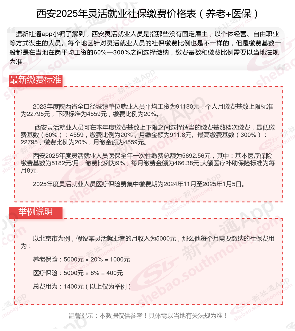
社保一个月自费多少钱?灵活就业社保缴费价格标准是多少钱一个月?灵活就业社保交完怎么查询社保缴费记录?根据新社通app-社保缴费查询工具提供的最新数据如下:

2023年度陕西省全口径城镇单位就业人员平均工资为91180元,个人月缴费基数上限标准为22795元,下限标准为4559元,缴费比例为20%。
西安灵活就业人员可在本年度缴费基数上下限之间选择适当的缴费基数档次缴费,最低缴费基数(60%):4559,缴费比例为20%,月缴金额为911.8元。最高缴费基数(300%):22795,缴费比例为20%,月缴金额为4559元。
西安2025年度灵活就业人员医保全年一次性缴费总额为5692.56元,其中:基本医疗保险缴费基数为5182元/月,缴费比例为9%,每月缴费金额为466.38元;大额医疗补助保险标准为每月8元。
2025年度灵活就业人员医疗保险费集中缴费期为2024年11月至2025年1月5日。
》点击新社通app社保计算器,了解你的社保缴费明细!
新社通app数据所得,数据仅供参考。
如何查个人社会保险的缴费记录
线下查询
社保经办机构窗口查询:携带本人身份证、社保卡等有效证件,前往当地社保局办公大厅的窗口,向工作人员提出查询社保缴纳记录的需求,工作人员会根据提供的个人信息进行查询,并告知缴费记录情况。
自助查询机查询:在社保中心设置的自助查询机上,使用身份证或社保卡进行登录,按照提示选择“社保查询”等相关选项,进行查询。还可以在自助查询机上选择打印功能,按照页面提示进行操作即可打印社保缴费记录。
电话查询
拨打全国社保服务电话12333,接通后根据语音提示进行操作,或者转接到人工客服,提供个人身份信息后进行查询。
线上查询
国社会保险公共服务平台和全国人社服务平台查询:参保人可登录社会保险公共服务平台或全国人社服务平台,注册登录后,点击“社保查询”,选择相应事项即可进行查询。
社保官网查询:登录当地社保局的网站,进行注册并登录个人社保账号,然后找到“社保查询”“缴费明细查询”等相关选项,根据页面提示填写相关个人信息,即可查询到社保缴纳记录。如深圳市人力资源和社保局官网,在个人服务网页登录后可查询到各项社保的缴费明细。
电子社保卡查询:如果已经领取了电子社保卡,可以通过与电子社保卡绑定的手机APP或微信、支付宝等第三方支付平台进行查询。在电子社保卡APP中,点击“人社办事”“社保”“社保查询”等选项,即可查询个人社保参保证明、缴费记录等;在微信或支付宝中,搜索“电子社保卡”小程序,绑定后也可进行查询。
官网公众号或APP查询:部分地区的人社部门提供了公众号或专门的APP,如“北京人社”微信公众号、“广东人社”APP等。关注当地人社部门的官网公众号或下载其官网APP,注册并登录后,按照页面提示进行操作,可查询社保缴费记录。
温馨提示:本数据仅供参考!具体需以当地有关法规为准!