东莞灵活就业社保缴费价格表 2024-2025年东莞灵活就业养老、医保缴费标准一览表,下表是2024-2025年东莞社保费用明细参考,根据新社通app-社保缴费查询工具提供的最新数据如下:

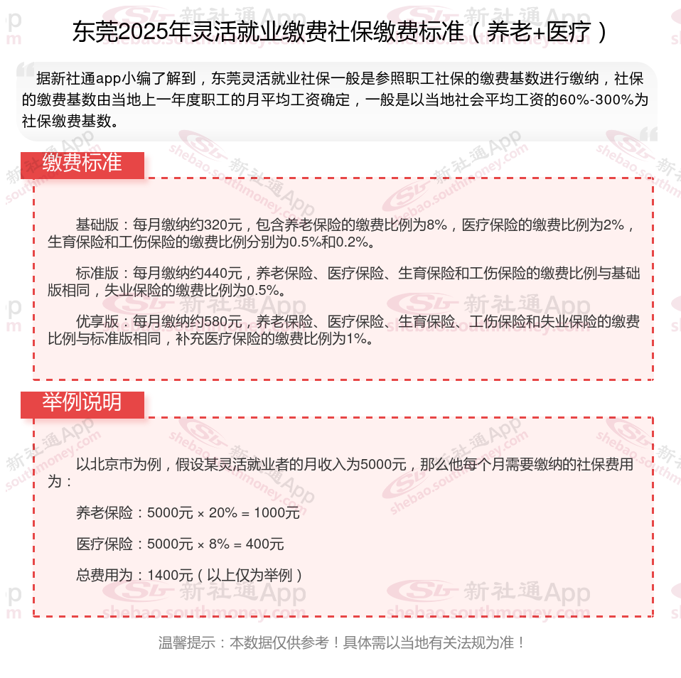
基础版:每月缴纳约320元,包含养老保险的缴费比例为8%,医疗保险的缴费比例为2%,生育保险和工伤保险的缴费比例分别为0.5%和0.2%。
标准版:每月缴纳约440元,养老保险、医疗保险、生育保险和工伤保险的缴费比例与基础版相同,失业保险的缴费比例为0.5%。
优享版:每月缴纳约580元,养老保险、医疗保险、生育保险、工伤保险和失业保险的缴费比例与标准版相同,补充医疗保险的缴费比例为1%。
据新社通app数据显示,东莞灵活就业养老保险缴费基数2024-2025年最新标准如下:
2025年东莞城镇职工社会保险缴费基数用人单位及其职工(包括有雇工的个体工商户及其雇工)分别按2024年度全口径省平的60%(4546元/月)和300%(26421元/月)核定缴费基数的下限和上限执行。
个人缴费比例:20%;
(注:本文数据仅供参考,具体以当地缴费标准为准)
多数地区灵活就业人员养老保险缴费算法:上年度社会平均工资 × 缴费档次 × 20%(8%计入个人账户,12%计入社会统筹账户)缴费档次可以自主选择,各地区的档次划分有差异,一般包括60%、100%、300%等档位。
养老保险怎么缴更划算?
关于养老金怎么交最划算的问题,实际上取决于多个因素,包括个人的经济状况、年龄、健康状况、对未来养老需求的预期,以及所在地的社保方案等。以下是一些综合考虑这些因素后的看法:
选择合适的缴费档次:
城乡居民基本养老保险:
对于城乡居民,养老保险提供了从低到高多个缴费档次,如300元到6000元不等(具体档次根据地区方案有所不同)。
在个人经济条件允许的情况下,可以考虑选择较高档次进行缴纳,这将有助于将来的养老金收益最大化。
各地有关部门可能会有相应的缴费补贴方案,进一步提升养老金的收益。
城镇职工养老保险:
对于在职人员,通常由单位和个人共同缴纳养老保险费用。
单位缴纳部分计入基本养老保险统筹基金,个人缴纳部分则记入个人账户。
在选择缴费档次时,应考虑个人经济承受能力和未来养老需求。一般来说,缴费档次越高,未来领取的养老金也越多。
灵活就业养老保险:
对于灵活就业人员,可以根据自身情况选择合适的缴费基数和档次。
缴费金额较高,但相应的养老金回报也十分可观。
缴费年限:养老保险的缴费年限也是影响养老金待遇的重要因素。缴费年限越长,退休后领取的养老金也越高。因此,尽可能延长缴费年限,以达到更高的养老金领取标准。
关注方案动态:
各地有关部门可能会根据当地经济发展情况调整养老金方案,包括缴费档次、补贴方案等。因此,定期关注方案变化,以便及时调整缴费计划。
地区差异:
不同地区的养老金方案存在差异,包括基础养老金标准、有关部门补贴方案等。在选择缴费档次和地区时,应考虑这些差异对未来养老金待遇的影响。
综上所述,要使养老金缴纳最划算,需要综合考虑多个因素并做出合理的规划。同时,还需要定期关注方案变化和市场动态,以便及时调整自己的养老金缴纳方案。
》点击新社通app社保计算器,了解你的社保缴费明细!
新社通app数据所得,数据仅供参考。
温馨提示:本数据源于网络,仅供参考!具体需以当地具体法规为准!