西宁灵活就业社保缴费价格表 2024-2025年西宁灵活就业养老、医保缴费标准一览表,下表是2024-2025年西宁社保费用明细参考,根据新社通app-社保缴费查询工具提供的最新数据如下:

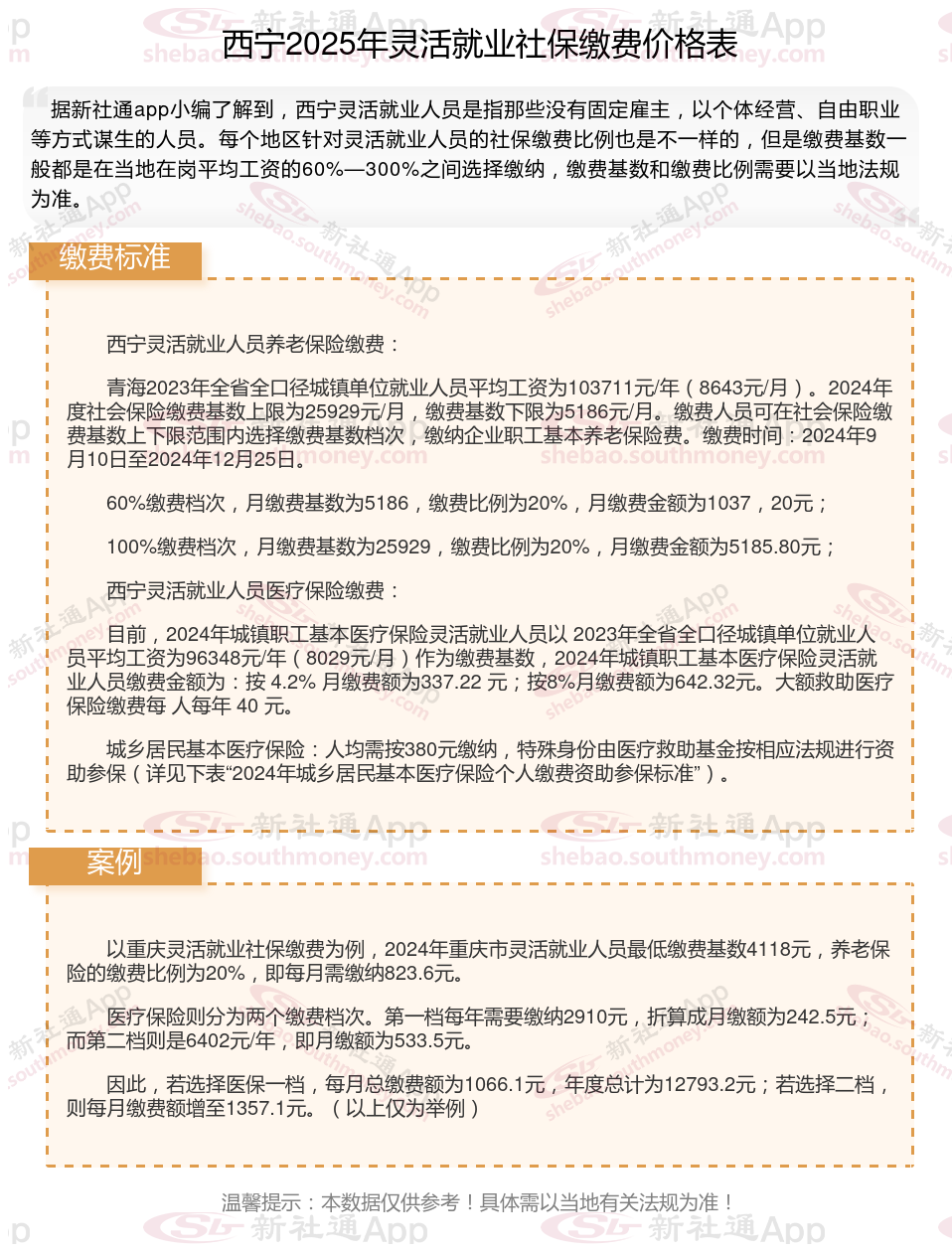
西宁灵活就业人员养老保险缴费:
青海2023年全省全口径城镇单位就业人员平均工资为103711元/年(8643元/月)。2024年度社会保险缴费基数上限为25929元/月,缴费基数下限为5186元/月。缴费人员可在社会保险缴费基数上下限范围内选择缴费基数档次,缴纳企业职工基本养老保险费。缴费时间:2024年9月10日至2024年12月25日。
60%缴费档次,月缴费基数为5186,缴费比例为20%,月缴费金额为1037,20元;
100%缴费档次,月缴费基数为25929,缴费比例为20%,月缴费金额为5185.80元;
西宁灵活就业人员医疗保险缴费:
目前,2024年城镇职工基本医疗保险灵活就业人员以 2023年全省全口径城镇单位就业人员平均工资为96348元/年(8029元/月)作为缴费基数,2024年城镇职工基本医疗保险灵活就业人员缴费金额为:按 4.2% 月缴费额为337.22 元;按8%月缴费额为642.32元。大额救助医疗保险缴费每 人每年 40 元。
城乡居民基本医疗保险:人均需按380元缴纳,特殊身份由医疗救助基金按相应法规进行资助参保(详见下表“2024年城乡居民基本医疗保险个人缴费资助参保标准”)。
据新社通app数据显示,西宁灵活就业人员养老缴费基数2024-2025年最新标准如下:
养老保险最低缴费基数为:5186元;
个人缴费比例:20%,个人缴费金额:1037.2元;
(注:本文数据仅供参考,具体以当地缴费标准为准)
2024年1月起,北京灵活就业人员基本养老保险月缴费基数最低为4212元/月,最高为21060元/月;基本医疗保险月缴费基数最低为4212元/月,最高为21060元/月
养老金怎么交最划算?
要使养老金缴纳最划算,需要综合考虑个人的经济状况、健康状况、年龄、未来养老需求以及当地社保方案等因素。以下是一些具体的看法:
关注方案动态和地区差异
方案动态:各地有关部门可能会根据经济发展情况和人口老龄化趋势调整养老保险方案。因此,定期关注方案变化,以便及时调整缴费计划。
选择计发基数高、有特殊照顾的地区:
不同地区养老金方案有所差异,部分地区的计发基数比较高,退休后能领取的养老金也越高。另外部分地区养老金方案会有优势,每年能够增加的基础养老金会更高一些。
选择合适的缴费档次:
一般来说,缴费档次越高,未来领取的养老金也越多。在经济条件允许的情况下,选择较高的缴费档次可以最大化未来的养老金收益。同时,有关部门通常会对选择较高档次缴费的参保人员给予额外的有关部门补贴。
缴费年限:养老保险的缴费年限也是影响养老金待遇的重要因素。缴费年限越长,退休后领取的养老金也越高。因此,尽可能延长缴费年限,以达到更高的养老金领取标准。
综上所述,养老金怎么交最划算需要综合考虑多个因素。在做出确定时,咨询当地的社保机构或专业的财务顾问以获取更具体、更个性化的。同时,也要根据自身的经济状况、年龄、健康状况以及对未来养老需求的预期来制定合理的养老规划。
》点击新社通app社保计算器,了解你的社保缴费明细!
新社通app数据所得,数据仅供参考。
温馨提示:本数据仅供参考!具体需以当地有关法规为准!