2025年深圳灵活就业人员社保需要交多少钱?社保缴费的金额取决于多个因素,包括缴费基数和缴费比例,且各地标准存在差异。下面随新社通小编一起来看看。
一、深圳灵活就业社保多少钱一个月?

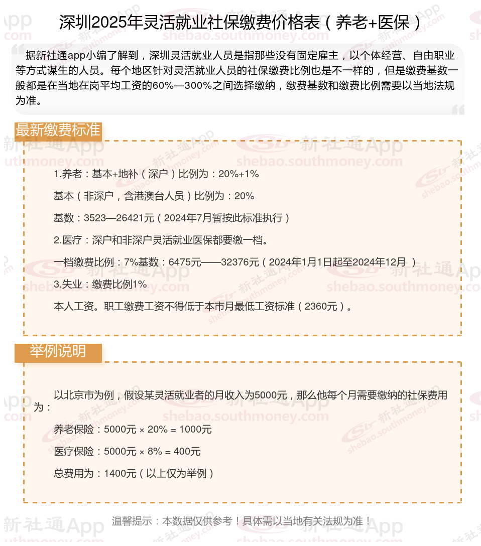
》》点击新社通app社保计算器,轻松了解您的社保缴费明细!
提示:深圳灵活就业人员每个月的缴费压力还是比较大的,每个月的社保费用都是千元,缴费档次越高,灵活就业人员要缴纳的费用也越多。
当缴费档次越高,可以享受到的社保待遇也越多,退休后可以领到的养老金也越多,100%的缴费档次缴纳灵活就业社保比60%的缴费档次缴纳灵活就业社保可以领到的钱要多。
深圳灵活就业人员社保缴费档次表:一般分为五个档次,具体为上年度在岗职工平均工资的60%、70%、80%、90%和100%。灵活就业人员可以根据自己的意愿选择缴费档次,缴费比例为20%,其中12%进入统筹基金,8%进入个人账户。
二、2024年深圳灵活就业社保缴费方式
深圳灵活就业社保的缴费方式有多种,以下是几种常见的缴费方式:
1.微信缴费:
打开微信,搜索“社保云缴费”小程序。
或者依次点击微信→我→服务→城市服务→社保→社保缴费,进入小程序后按照提示操作即可。
2.支付宝缴费:
打开支付宝,搜索“灵活就业社会保险”小程序(注意选择对应地区的小程序)。
或者依次点击支付宝→市民中心→社保→灵活就业社会保险,进入小程序后按照提示操作即可。
3.手机APP缴费:
某些地区可能提供专门的税务APP。
用户需要下载并安装相应的APP,然后按照提示操作进行缴费。
4.线下缴费:
灵活就业人员可以就近到社保分中心“税务一厅联办”窗口或所属税务局办税服务厅打印缴费单。
拿到缴费单后,再到协议商业银行进行缴费。
5.税务渠道:
微信公众号:通过输入姓名、身份证号码后,选择缴费起止年月、缴费档次,系统计算缴费金额后直接缴费。
税务窗口缴费:对于社保、医保部门已核定的缴费金额,可以直接在税务窗口进行缴费。
请注意,各地的具体缴费方式和法规可能有所不同,因此建议您在缴费前咨询当地社保局或相关部门,以获取最准确的信息。此外,灵活就业人员参保时有两种方法可选择,一种是以个人身份参加企业职工基本养老保险,另一种是在户籍地参加城乡居民养老保险,具体选择哪种方式也需根据当地方案和个人情况而定。
三、灵活就业社保包含哪几种保险
灵活就业社保主要包括基本养老保险和基本医疗保险?。根据《中华人民共和国社会保险法》的法规,灵活就业人员可以参加基本养老保险和基本医疗保险,费用由个人缴纳。此外,部分灵活就业人员还选择参加城乡居民养老保险和城乡居民基本医疗保险,因为交费水平相对较低。?
灵活就业社保不包含工伤保险、失业保险和生育保险?。这些保险通常与稳定的雇佣关系相关联,而灵活就业往往不具备这种稳定性,因此不包括在这些保险范围内。不过,有些灵活就业人员可能会选择购买商业保险作为补充,如意外伤害保险等。
?深圳地区的灵活就业社保情况?与全国大致相同,也主要包含基本养老保险和基本医疗保险。深圳作为一线城市,其社保法规与国保持一致,灵活就业人员同样需要自行缴纳基本养老保险和基本医疗保险的费用。
灵活就业人员在选择社保时,可以根据自身实际情况和需求,选择合适的保险类型,以确保在老年、疾病或失业等情况下能够得到一定的保证。
四、深圳灵活就业人员社保缴费基数越高,养老金就越高吗?社保缴费基数与养老金有什么关联?
社保缴费基数与退休后的养老金是成正比关系,也就是说社保缴费基数越高,退休后能领取的养老金也就越多。
各个地区社保缴费基数是根据当地社会平均工资的60%-300%来定的,并且各个地区会在每年固定的时间核定社保基数,同时公布最新的最低以及最高基数。一般来说,如果是企业帮员工缴纳的社保,都是按照最低基数来进行缴纳的,但也有一些公司是按照职工本人上年度的工资来作为加护缴纳的。
以上就是深圳灵活就业社保缴费的全部内容,数据及内容供参考!希望对你有帮助,欢迎关注新社通解锁更多社保专业资讯。