鹤岗灵活就业社保2025年收费标准是多少钱,主要由当地的在岗平均工资和缴费基数来定。其次,灵活就业社保缴纳跟职工缴纳不同的地方在于,灵活就业社保参保只能参保养老保险和医疗保险,且缴纳比例完全由个人承担。另外,灵活就业人员社保参保选择,可自由选择参保城镇职工社保和城乡居民保险。2025年鹤岗灵活就业社保缴多少钱?如何缴纳?怎么计算待遇?新社通APP小编将在下文为您详细说明。
一、鹤岗社保可以不交吗?
不可以;
缴纳社保是法定义务,用人单位和在职员工都必须依法参加社会保险;单位和职工未缴纳的按照《社会保险法》法规,责令限期缴纳或补足并加收滞纳金,逾期仍不缴纳的,将由有关部门予以处罚。
二、鹤岗灵活就业社保多少钱一个月?

》》点击新社通app社保计算器,轻松了解您的社保缴费明细!
提示:鹤岗灵活就业人员每个月的缴费压力还是比较大的,每个月的社保费用都是千元,缴费档次越高,灵活就业人员要缴纳的费用也越多。
当缴费档次越高,可以享受到的社保待遇也越多,退休后可以领到的养老金也越多,100%的缴费档次缴纳灵活就业社保比60%的缴费档次缴纳灵活就业社保可以领到的钱要多。
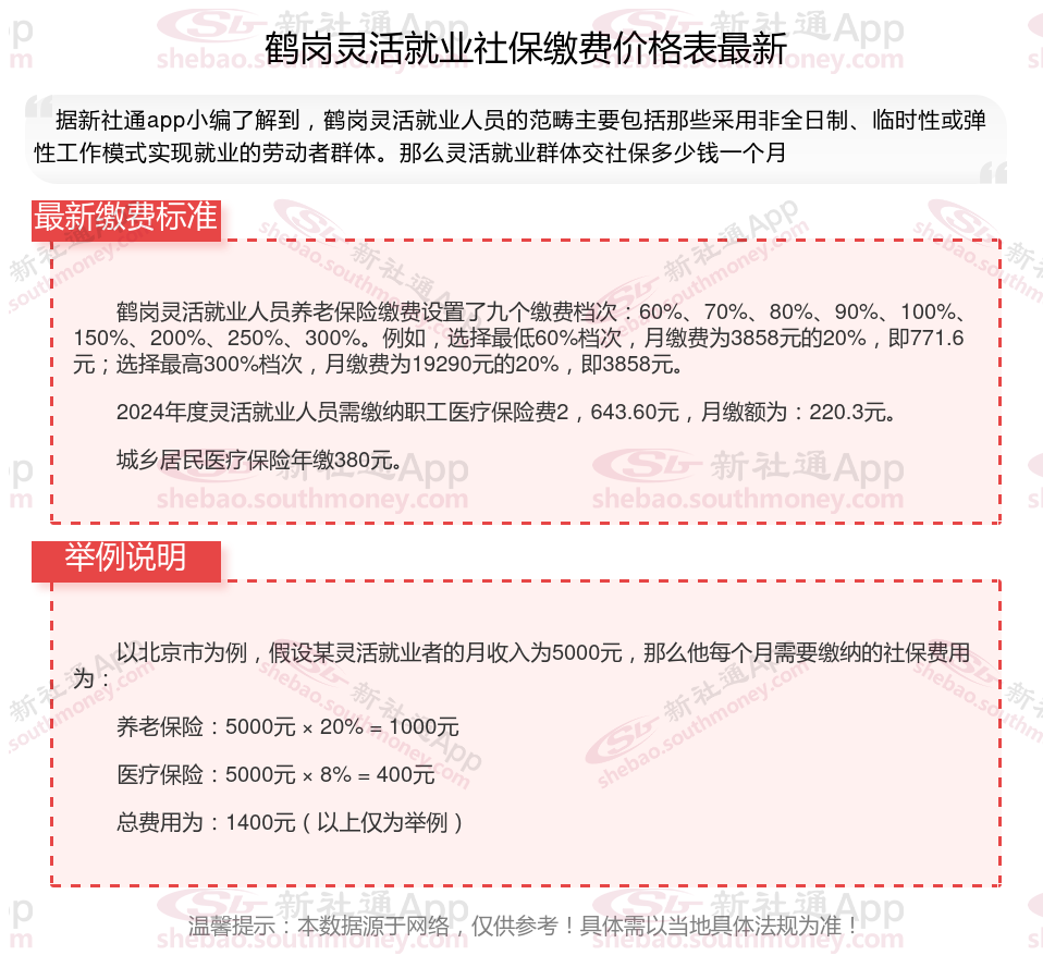
鹤岗灵活就业人员社保缴费档次表:一般分为五个档次,具体为上年度在岗职工平均工资的60%、70%、80%、90%和100%。灵活就业人员可以根据自己的意愿选择缴费档次,缴费比例为20%,其中12%进入统筹基金,8%进入个人账户。
三、鹤岗灵活就业社保缴费方式
鹤岗灵活就业人员社保参保最新流程如下:
1、参保方式
鹤岗灵活就业人员有两种参保制可以选择:
以个人身份参加企业职工基本社保:
缴费由个人承担,可在本省全口径城镇单位就业人员平均工资的60%-300%之间选择适当的缴费基数。
缴费方式可按月、按季、按半年、按年等。
在户籍地参加城乡居民社保:
缴费方式是每年按档次缴费,缴费档次各地有所不同。
2、参保流程
准备材料:拿上本人的身份证(居住证)或社保卡等相关资料。
线下办理:
到当地社保经办机构办理参保手续。
部分地区还支持到“社银合作”银行网点办理。
线上办理:
登录社会保险公共服务平台。
使用电子社保卡App、小程序,或各地人社部门网站等线上服务渠道进行参保登记。
3、缴费方式
按月批扣:选择银行卡按月批扣方式,在办理完参保后,应到就近的代征银行签订扣款协议。
“掌上办”缴费:
关注地方税务的微信公众号(如“黑龙江省税务”)或下载税务APP(如“龙江税务”)进行缴费。
4、注意事项
参保年龄:劳动年龄内无雇工的个体工商户、具备条件的灵活就业人员可以参加灵活就业人员社保。劳动年龄最小不能低于16周岁,且非在校学生,不超过灵活就业人员法定退休年龄(女55周岁,男60周岁)。
缴费档次修改:部分地区(如大庆市)每月11日(节假日顺延)生成灵活就业人员社保费批量收缴计划,参保人每月1日至10日变更社保缴费档次的,当月即可按变更档次后的标准缴费;每月11日至月末变更社保缴费档次的,次月按变更档次后的标准缴费。
以上信息仅供参考,具体参保流程和所需材料可能因地区和方案不同而有所差异,建议咨询当地社保部门或相关机构获取详细信息。
四、灵活就业社保缴纳哪些保险
灵活就业人员社保主要包括养老保险和医疗保险两大险种。
1、养老保险
灵活就业人员可以参加基本养老保险,这是由《中华人民共和国社会保险法》法规的。无雇工的个体工商户、未在用人单位参加基本养老保险的非全日制从业人员以及其他灵活就业人员,都可以选择参加基本养老保险。这部分人员应当按规缴纳基本养老保险费,费用会分别记入基本养老保险统筹基金和个人账户。
2、医疗保险
除了养老保险,灵活就业人员还可以选择参加医疗保险,包括住院保险和重大疾病医疗补助。在一些地方,灵活就业人员还可以选择参加补充医疗保险。这些医疗保险项目旨在为灵活就业人员提供在生病或受伤时的医疗费用保证。
总的来说,灵活就业人员社保主要包含养老保险和医疗保险,具体参加哪些险种可以根据自身经济能力和实际需求来选择。同时,各地的社保法规和缴费档次可能会有所不同,建议灵活就业人员详细了解当地的社保法规,以便做出最适合自己的选择。
以上就是鹤岗灵活就业社保缴费的全部内容,数据及内容供参考!希望对你有帮助,欢迎关注新社通解锁更多社保专业资讯。