失业怎么办?失业了,有哪些待遇的?其实有一笔钱记得去申请——失业保险金!失业金提供经济保证,影响消费、社保及就业。领取需满足条件,及时申请并如实提供材料,关注法规变化,合理使用失业金。
我失业了,去哪儿领失业保险金?
需要满足什么条件?
需要准备哪些材料?
看这篇就知道!
下面是新社通小编整理的
在这个瞬息万变的时代,失业已经成为许多家庭不得不面对的现实问题。面对突如其来的经济压力,失业金成为了许多失业者的救命稻草。关于失业保险金领怎么领?需要什么条件的?办理材料要哪些?失业人员有哪些待遇?应享受失业待遇标准石家庄,随新社通小编来了解一下。

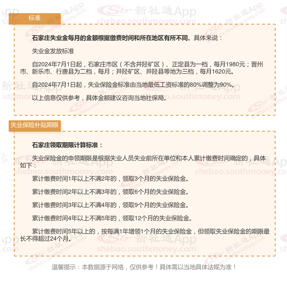
失业金:是失业保险制的一部分,由社会保险经办机构按月发放给符合条件的失业人员。失业金的领取条件、期限和标准由相关法律法规法定,如中华人民共和国社会保险法和失业保险相关法规。

注意!
骗领不可取!
参保失业人员申领失业保险金,必须同时满足以下条件:
(1)按照法定参加失业保险,所在单位和本人已按法定履行缴费义务满1年
(2)非本人意愿中断就业
(3)已办理失业登记,并有求职要求
对于存在欺诈风险的
有关部门将会加强核查
严格审核
对冒领、骗领行为
将依法追究骗领人责任
申请需要单位开证明吗?
经办机构认定失业人员状态时,通过内部经办信息系统比对及信息共享,核实用人单位已停止为失业人员缴纳社会保险费即可确认,不再要求失业人员出具终止或者解除劳动关系证明、失业登记证明等其他证明材料。
要领取失业金,一般需要准备以下材料:
本人身份证明?:通常需要提供居民身份证原件及复印件,用于确认申请人的身份信息。
解除劳动关系证明?:这是关键材料,需确定表明与原单位的劳动关系已解除,例如劳动合同解除书、单位出具的终止或解除劳动(工作)关系的证明等,并需要提供停发工资(基本生活费)日期的证明。同时,这些材料应表明是非本人意愿终断就业,即公司解除或终止劳动合同。
失业登记及求职证明?:证明申请人已办理失业登记,并有积极求职的意愿。这通常可以通过失业登记证、求职登记表、应聘记录或在当地公共就业服务机构进行求职登记获得相关证明来体现。
温馨提示:本数据仅供参考!具体需以当地有关法规为准!
以上是关于石家庄失业保险金的申请条件都告诉你了,领取途径方法你掌握了没,希望可以帮助到你的。