失业怎么办?失业了,有哪些待遇的?其实有一笔钱记得去申请——失业保险金!失业金提供经济保证,影响消费、社保及就业。领取需满足条件,及时申请并如实提供材料,关注法规变化,合理使用失业金。
我失业了,去哪儿领失业保险金?
需要满足什么条件?
需要准备哪些材料?
看这篇就知道!
下面是新社通小编整理的
在这个瞬息万变的时代,失业已经成为许多家庭不得不面对的现实问题。面对突如其来的经济压力,失业金成为了许多失业者的救命稻草。关于失业保险金领怎么领?需要什么条件的?办理材料要哪些?失业人员应享受失业待遇有哪些?陕西安康,随新社通小编来了解一下。

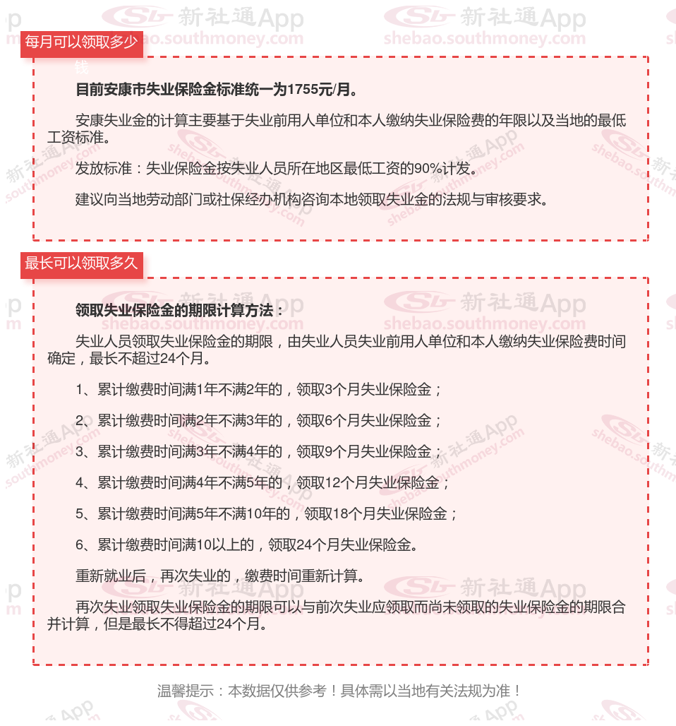
什么是失业保险金?
失业保险金,是指失业保险经办机构依法支付给符合条件的失业人员的基本生活费用,是对失业人员在失业期间失去工资收入的一种临时补偿。失业保险金目的是为了确保失业人员的基本生活需要。失业保险金依法从失业保险基金中列支。

领取条件
失业保险金的发放原则是,失业人员参保缴费满一年、非因本人意愿中断就业、已办理失业登记并有求职要求的人员,主动辞职无法申领!
根据法规法定,须具备以下条件的失业人员才能申领失业金
1、按法定参加失业保险,所在单位和本人已按法定履行缴费义务满1年以上;
2、在法定劳动年龄内非因本人意愿中断就业的;
非本人意愿中断就业包括以下情形∶
·终止劳动能合同的(劳动合同到期,员工不续签可申领失业金)
·被用人单位解除劳动合同的
·被用人单位开除、除名和辞退的
·根据《中华人民共和国劳动法》第三十二条第二、三项与用人单位解除劳动合同的
·法律法规法定的其他情形
3.已按法定办理失业和求职登记的。
因此,若你主动申请离职,即不符合非本人意愿中断就业这一条件,无法申领失业金哦
领取失业金的需要哪些材料?
领取失业金所需的材料可能因地区而异,但通常包括以下几类:
身份证明:申请人的身份证原件及复印件。
解除劳动合同证明:用人单位与员工解除劳动合同关系的相关证明,如离职证明等文书。
社保局的审核文书:社保局在经过人员报备后的资格审核文书以及职业指引培训卡。
照片:一寸免冠照片若干张(具体数量根据当地要求)。
毕业证、劳动手册及失业证:这些文书可能需要根据当地的具体要求提供。
社保卡或身份证:用于申领失业保险金。
此外,一些地区可能还需要提供其他材料,如《海南省城镇从业人员失业保险手册》等。建议您咨询当地的社保机构或查阅相关的网站,以获取最准确的信息。
温馨提示:本数据源于网络,仅供参考!具体需以当地具体法规为准!
以上是关于陕西安康失业保险金的申请条件都告诉你了,领取途径方法你掌握了没,希望可以帮助到你的。