失业了,其实有一笔钱记得去申请——失业保险金!对于失业后这笔钱可以领取多少钱?很多人都不太了解的,一般都是领取标准是按照当地最低工资标准计算出来的。失业金提供经济保证,影响消费、社保及就业。领取需满足条件,及时申请并如实提供材料,关注法规变化,合理使用失业金。
失业保险是社会保险中的一项保险,它是相关部门为因为失业而导致生活来源中断的劳动者提供的一项物质帮助。
失业后想领取失业保险金
却发现审核不通过
小伙伴们
领取失业保险金是需要满足
一定条件的哦!
那失业金具体怎么申请的?领取的条件是什么?一起随新社通APP小编来了解一下关于四川广安的失业金领取标准及条件。
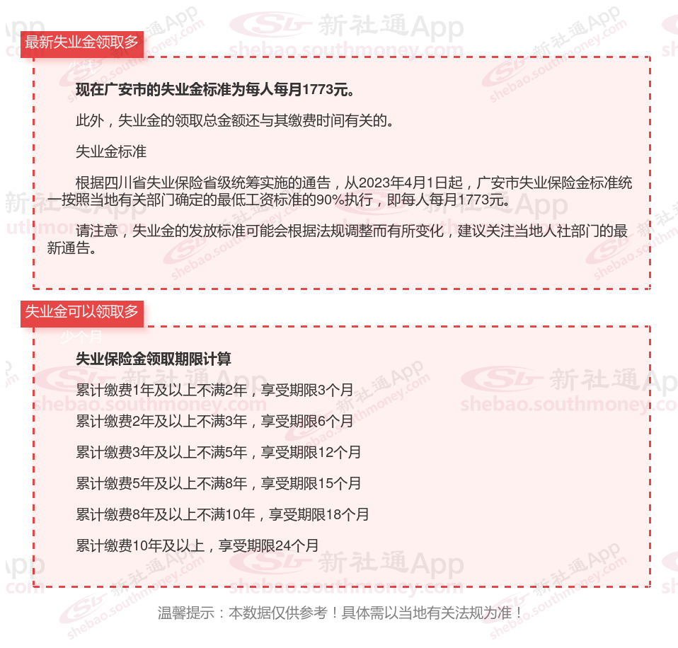
在现代社会,失业保险作为社保体系的重要组成部分,为失业人员提供了重要的经济保证。其中,“失业金可以领多少钱”,一年最多能领多少个月?怎么计算的?
在这个瞬息万变的时代,失业已经成为许多家庭不得不面对的现实问题。面对突如其来的经济压力,失业金成为了许多失业者的救命稻草。关于失业保险金领怎么领?需要什么条件的?办理材料要哪些?最新四川广安失业保险金领取相关最新资讯,在这里新社通小编整理告诉大家,记得收藏好了!

失业金申领对象
参保失业人员

在支付宝上申请失业金的步骤如下:
1、打开支付宝应用,进入“市民中心”功能。在支付宝首页点击“市民中心”进入页面。
2、在“市民中心”页面中,选择“社保”功能。进入社保页面后,点击“全国失业金申领”选项。
3、填写失业保险金申请信息。在失业保险金网上申领页面中,填写相关信息并提交申请。确保填写的信息真实、准确、完整。
注意事项:
提交申请后,需要等待审核通过。审核通过后,失业金会发放到指定的收款账户。
失业保险金的领取期限根据累计缴费时间的不同而有所差异,最长可达24个月。
如果不符合享受失业保险待遇条件而骗取失业保险金,将承担相应的法律责任。
以上是关于四川广安失业保险金的申请方法都告诉你了,领取途径方法你掌握了没,希望可以帮助到你的。