失业怎么办?失业了,有哪些待遇的?其实有一笔钱记得去申请——失业保险金!失业金提供经济保证,影响消费、社保及就业。领取需满足条件,及时申请并如实提供材料,关注法规变化,合理使用失业金。
我失业了,去哪儿领失业保险金?
需要满足什么条件?
需要准备哪些材料?
看这篇就知道!
下面是新社通小编整理的
在这个瞬息万变的时代,失业已经成为许多家庭不得不面对的现实问题。面对突如其来的经济压力,失业金成为了许多失业者的救命稻草。关于失业保险金领怎么领?需要什么条件的?办理材料要哪些?失业人员有哪些待遇?应享受失业待遇标准保定,随新社通小编来了解一下。

什么是失业保险金?
失业保险金,是指失业保险经办机构依法支付给符合条件的失业人员的基本生活费用,是对失业人员在失业期间失去工资收入的一种临时补偿。失业保险金目的是为了确保失业人员的基本生活需要。失业保险金依法从失业保险基金中列支。

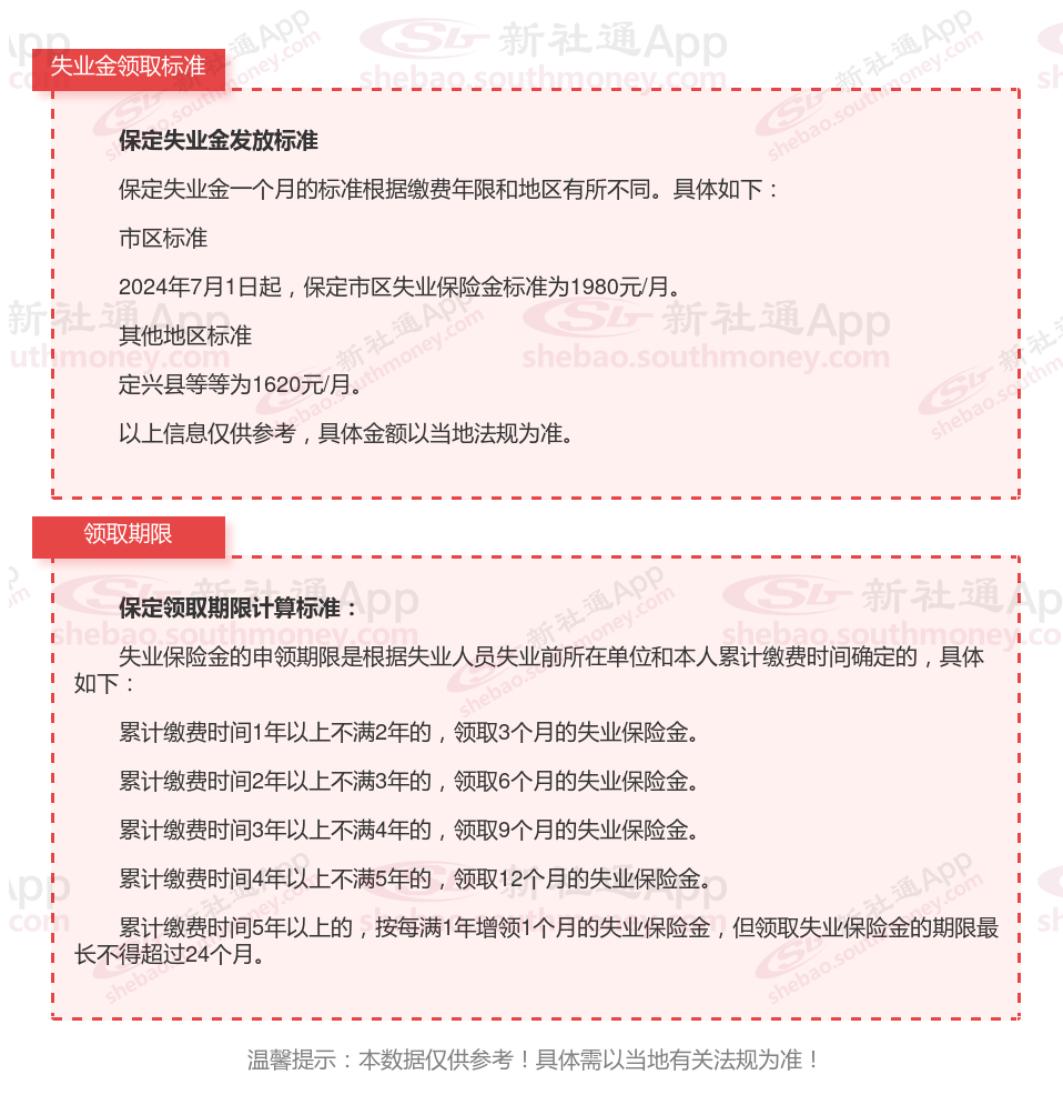
失业保险金的发放条件是什么
劳动者失业,并不意味他有权利领取失业保险金。根据失业保险相关法规第十四条法定,具备下列条件的人员,可以领取失业保险金:
1、按照法定参加失业保险,所在单位和本人已按照法定履行缴费义务已满1年的;
这一法定要求申领失业保险的失业人员是就业转失业人员,同时用人单位必须依照法定的费率、基数缴纳社会保险。
2、非因本人意愿中断就业的;
根据中华人民共和国劳动法第三十二条和失业保险金申领发放方法第四十二条的法定,非因本人意愿中断就业的是指下列人员:
(1)终止劳动合同的;
(2)被用人单位解除劳动合同的;
(3)被用人单位开除、除名和辞退的;
(4)用人单位以暴力、威胁或者非法限制人身自由的手段强迫劳动的、用人单位未按照劳动合同约定支付劳动报酬或者提供劳动条件的;
(5)法律、法规另有法定的。
由此可以看出上述离职都属于非因本人意愿的,可以申领失业保险金,而自愿离职而失业的人员不能享受失业保险待遇。
3、已办理失业登记,并有求职要求的。
首先,为了掌握失业人员的基本情况,确认其资格,必须办理失业登记,办理失业登记是失业人员领取失业保险金的必经程序。其次,因为失业保险的目的并不只是保失业人员的基本生活,还有一个重要功能是促进失业人员再就业,所以失业人员必须有求职要求。需要注意的是,在认定失业人员是否有求职要求时,应以其是否在职业介绍机构登记求职,并参加职业介绍和培训活动为衡量的标准。
领取失业保险需要什么材料?
1.通常来讲,失业人员在没有工作了之后,用人单位应当主动提供证明来证明该人员已经不存在工作的条件,以及与单位解除了劳动关系。用人单位拿到这个证明之后,要交给失业人员,由失业人员报失业人员户口所在地的管理部门来进行处理,并且申请失业保险。
2.这是在劳动者失去工作之后,用人单位应当主动开具的证明。如果用人单位有一些原因没法开,或者是没有及时开证明的话影响的失业人员申请办理失业保险的话,这就相当于在单位的过错之下劳动者受到的损害,此时用人单位是要向劳动者提供一定的补偿的。
3.在失业人员拿到了用人单位给出的证明之后,就可以拿着证明去填写失业保险金申请表,这个表填写的之后就相当于进行了失业保险的申请。填这个申请表的地点是失业人员户口所在地的失业保险办理机构,一定要拿到证明的60天内进行办理,如果超出了这个时间是不予办理的。到了那里之后就可以按照工作人员的提示来填写申请表了。
4.在申请表填写好了之后,要出示以下几个材料才能够真正的申请成功,包括本人的身份证明,自己的身份证,户口本,护照及其相关证明都可以证明,只要是能够证明自己身份的就可以。拿出用人单位给出的失业证明,还有自己的失业登记,拿出相关部门的登记记录就可以了,如果相应的工作人员和部门有其他要求的话,要按照工作人员的提示进行初试,各个地方的法定可能不太一样,具体要按照该省市出来的失业人员领取失业保险相关法规的法定来进行。
5.如果按照法定的程序,并且拿出了完善的手续之后,就可以领申请成功失业保险金了。失业保险金是按月发放的,每个月到了日期之后就可以拿着相关的凭据和单证到指定的银行来领取了。
6.每个月在领取保险金的时候都需要到指定的部门来说明自己找工作的情况,如果没有正常原因又不说明情况的话,该月的保险金就会停止发放。
7.由于失业保险金是对于失业人员在找不到工作的一段时间之内生活的保证,所以一定要证明自己的身份,包括一定要努力的寻找工作,因为这不像是其他的保险,如果自己已经找到了工作,却没有说明的话,是违反法定的。
温馨提示:本数据源于网络,仅供参考!具体需以当地具体法规为准!
以上是关于保定失业保险金的申请条件都告诉你了,领取途径方法你掌握了没,希望可以帮助到你的。