最近失业了怎么办?有哪些途径可以领取失业保险待遇?关于失业人员想要领取失业保险金要怎么领取?必须具备这些条件材料,了解办理流程,就可以领取失业保险金等。
我失业了,怎么申领失业保险金呀?
失业后一直没领,现在还能领吗?
关于失业保险金的申领问题
这篇文章新社通小编给大家一一说清!最新嘉兴失业保险金领取多少钱?
失业保险金是给予失业人群的最根本的社会保证,但亦不是所有的失业人员都可以领取失业保险金的。领取失业保险金需要一定条件,只有符合条件的失业人员才能领取属于自己的失业保险金。那想要怎么申请失业保险金?要做什么准备的?
被公司裁掉后,可以申领失业保险金吗?
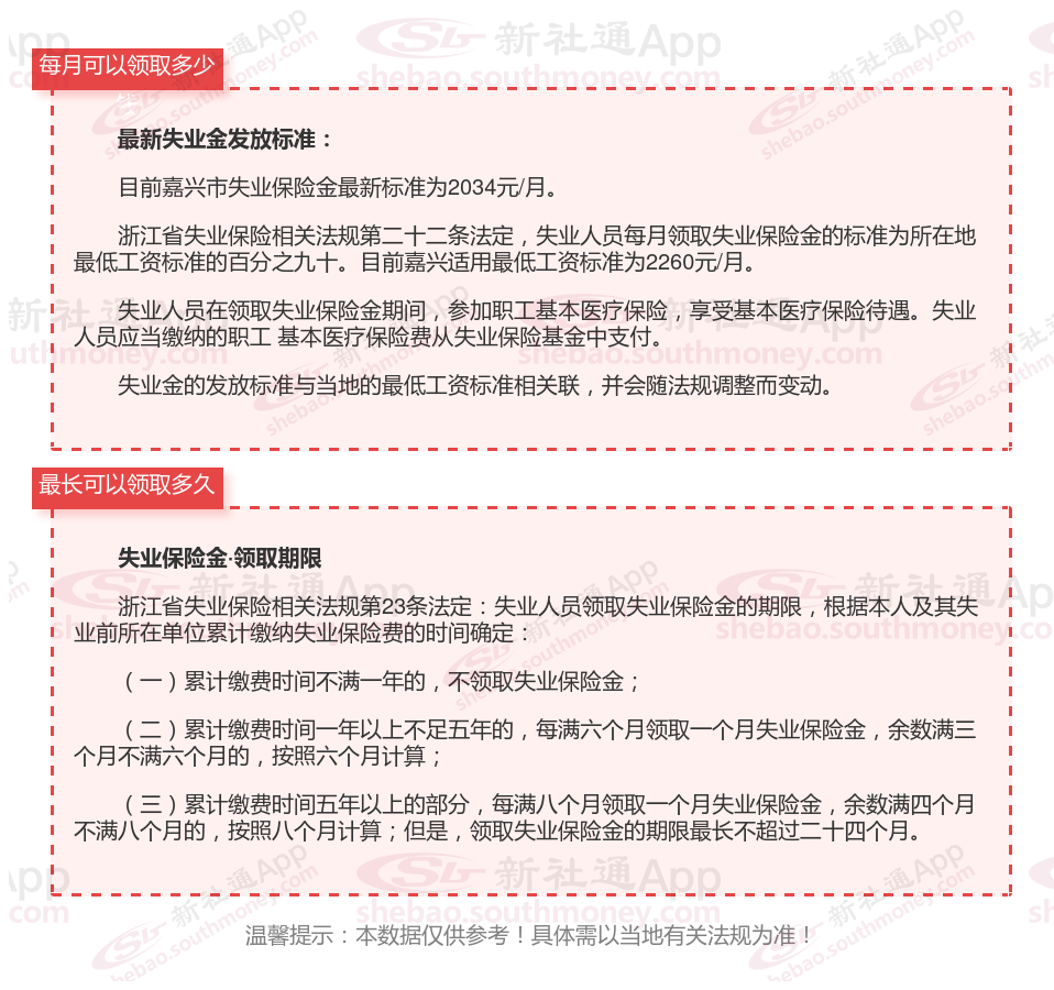
嘉兴每月有多少钱?失业保险金如何领取?


失业保险金领取条件
根据《社会保险法》第四十五条和失业保险相关法规第十四条的相关法定,失业人员符合下列条件的,可以从失业保险基金中领取失业保险金:
1. 按法定参加失业保险:失业人员所在单位和本人已按照法定履行缴费义务满1年。这意味着,只有在参加了失业保险并按时缴费满1年后,失业人员才有资格申请领取失业保险金。
2. 非因本人意愿中断就业:失业人员失业的原因并非出于个人意愿。这包括但不限于被用人单位解除劳动合同、用人单位违反劳动法规导致劳动者辞职、劳动合同期满用人单位终止劳动合同等情形。需要注意的是,如果失业人员主动辞职,通常不符合领取失业保险金的条件。
3. 已办理失业登记:失业人员需要在失业后的一定时间内(通常为60日内),到当地公共就业服务机构办理失业登记。这是确认失业人员身份和失业状态的重要步骤。
4. 有求职要求:失业人员需要表达继续求职的意愿,并接受职业介绍和就业指引。这有助于促进失业人员尽快再就业。
不同地区对于失业保险金的领取条件可能还有一些特殊法定。例如,某些地区可能要求失业人员在领取失业保险金期间需要定期参加再就业培训或职业介绍活动,以证明其正在积极寻求新的就业机会。
失业金领取材料有哪些?
领取失业金需要的材料:
(一)本人身份证明;
(二)所在单位出具的终止或者解除劳动合同的证明;
(三)失业登记及求职证明;
(四)省级劳保有关部门法定的其他材料。
以上是关于失业保险金的申请方法都告诉你了,领取途径方法你掌握了没,希望可以帮助到你的。