失业怎么办?失业了,有哪些待遇的?其实有一笔钱记得去申请——失业保险金!失业金提供经济保证,影响消费、社保及就业。领取需满足条件,及时申请并如实提供材料,关注法规变化,合理使用失业金。
我失业了,去哪儿领失业保险金?
需要满足什么条件?
需要准备哪些材料?
看这篇就知道!
下面是新社通小编整理的
在这个瞬息万变的时代,失业已经成为许多家庭不得不面对的现实问题。面对突如其来的经济压力,失业金成为了许多失业者的救命稻草。关于失业保险金领怎么领?需要什么条件的?办理材料要哪些?失业人员应享受失业待遇有哪些?柳州,随新社通小编来了解一下。

失业金:是失业保险制的一部分,由社会保险经办机构按月发放给符合条件的失业人员。失业金的领取条件、期限和标准由相关法律法规法定,如中华人民共和国社会保险法和失业保险相关法规。

柳州失业金领取条件信息如下:
按照有关法定,所在单位和本人参加失业保险满1年、非因本人意愿中断就业的失业人员,可以领取失业保险金。
除上述条件外,领取失业保险金没有其他附加条件。
一般来说,劳动者出于本人主观意愿向用人单位提出辞职的,不符合领取失业保险金的条件。申领失业保险金必须满足“非因本人意愿中断就业”的条件。
根据实施《中华人民共和国社会保险法》若干法定第十三条,非因本人意愿中断就业的是指下列人员:
一是劳动合同终止的。
二是用人单位提出并与劳动者协商一致解除劳动合同的。
三是由用人单位提出解除聘用合同或者被用人单位辞退、除名、开除的。
四是被用人单位解除劳动合同的。
五是劳动者本人依照《劳动合同法》第三十八条法定解除劳动合同的。
六是法律、法规、规章法定的其他情形。
需要准备证明材料吗?
不需要准备证明材料!
关于进一步推进失业保险金“畅通领、安全办”的通告法定,经办机构认定失业人员失业状态时,应通过内部经办信息系统比对及信息共享,核实用人单位已停止为失业人员缴纳社会保险费即可确认,不得要求失业人员出具终止或者解除劳动关系证明、失业登记证明等其他证明材料。
所以,在失业期间
只要有社保卡或身份证件
就可以向失业保险经办机构
申领失业保险金
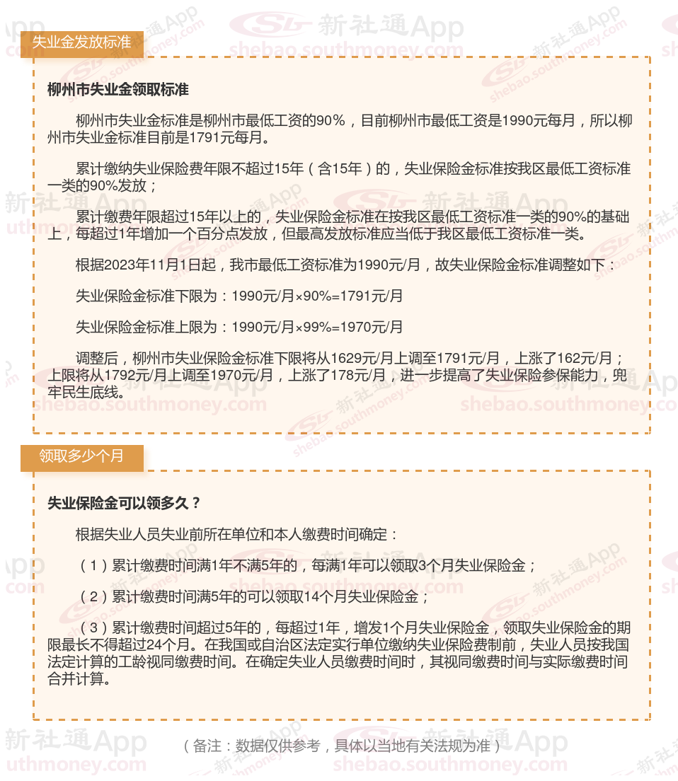
(备注:数据仅供参考,具体以当地有关法规为准)
以上是关于柳州失业保险金的申请条件都告诉你了,领取途径方法你掌握了没,希望可以帮助到你的。