失业保险金领取月数依缴费时间定,最长24个月。失业金提供经济保证,影响消费、社保及就业。领取需满足条件,及时申请并如实提供材料,关注法规变化,合理使用失业金。
我失业了,去哪儿领失业保险金?
需要满足什么条件?
需要准备哪些材料?
看这篇就知道!
下面是新社通小编整理的
在这个瞬息万变的时代,失业已经成为许多家庭不得不面对的现实问题。面对突如其来的经济压力,失业金成为了许多失业者的救命稻草。关于失业保险金领怎么领?需要什么条件的?办理材料要哪些?清远失业保险金标准→2025领取失业金的条件及材料,随新社通小编来了解一下。

失业保险金是给予失业人群的最根本的社会保证,但亦不是所有的失业人员都可以领取失业保险金的。领取失业保险金需要一定条件,只有符合条件的失业人员才能领取属于自己的失业保险金。

失业保险金领取条件
根据《社会保险法》第四十五条和失业保险相关法规第十四条的相关法定,失业人员符合下列条件的,可以从失业保险基金中领取失业保险金:
1. 按法定参加失业保险:失业人员所在单位和本人已按照法定履行缴费义务满1年。这意味着,只有在参加了失业保险并按时缴费满1年后,失业人员才有资格申请领取失业保险金。
2. 非因本人意愿中断就业:失业人员失业的原因并非出于个人意愿。这包括但不限于被用人单位解除劳动合同、用人单位违反劳动法规导致劳动者辞职、劳动合同期满用人单位终止劳动合同等情形。需要注意的是,如果失业人员主动辞职,通常不符合领取失业保险金的条件。
3. 已办理失业登记:失业人员需要在失业后的一定时间内(通常为60日内),到当地公共就业服务机构办理失业登记。这是确认失业人员身份和失业状态的重要步骤。
4. 有求职要求:失业人员需要表达继续求职的意愿,并接受职业介绍和就业指引。这有助于促进失业人员尽快再就业。
不同地区对于失业保险金的领取条件可能还有一些特殊法定。例如,某些地区可能要求失业人员在领取失业保险金期间需要定期参加再就业培训或职业介绍活动,以证明其正在积极寻求新的就业机会。
领取失业金的需要哪些材料?
领取失业金所需的材料可能因地区而异,但通常包括以下几类:
身份证明:申请人的身份证原件及复印件。
解除劳动合同证明:用人单位与员工解除劳动合同关系的相关证明,如离职证明等文书。
社保局的审核文书:社保局在经过人员报备后的资格审核文书以及职业指引培训卡。
照片:一寸免冠照片若干张(具体数量根据当地要求)。
毕业证、劳动手册及失业证:这些文书可能需要根据当地的具体要求提供。
社保卡或身份证:用于申领失业保险金。
此外,一些地区可能还需要提供其他材料,如《海南省城镇从业人员失业保险手册》等。建议您咨询当地的社保机构或查阅相关的网站,以获取最准确的信息。
以下是一些具体的例子,供您参考:
在乌鲁木齐,失业人员凭社保卡或身份证即可申领失业保险金,无需提供终止或者解除劳动关系证明等材料。
在海口,申请材料包括本人身份证原件及复印件、本人海南社保卡原件及复印件、如有《海南省城镇从业人员失业保险手册》须一同携带、如有视同缴费年限的请提交个人档案。
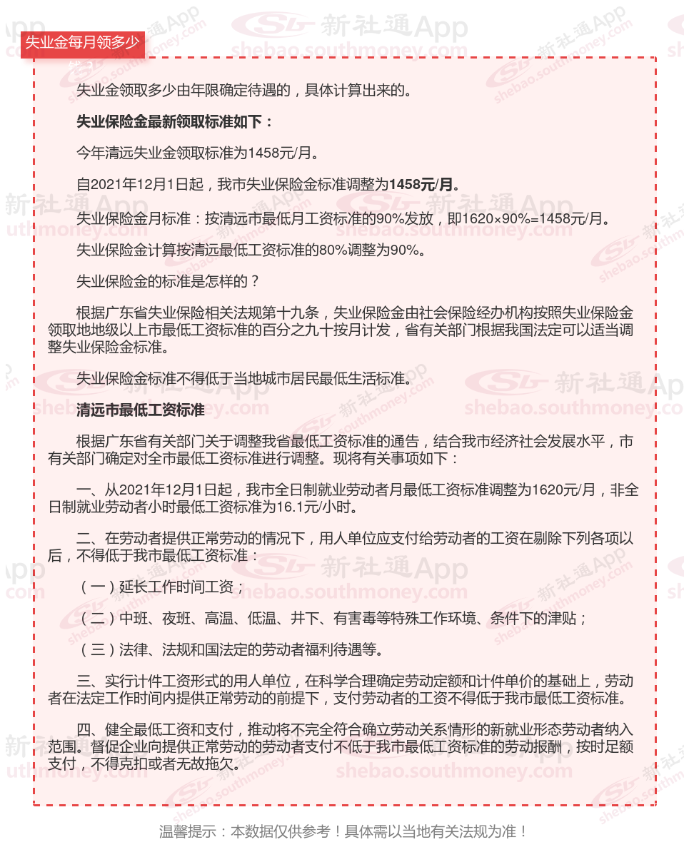
失业保险缴费23年,失业后可以申请几个月?
累计缴费满1年不满2年:可领取3个月失业保险金。例如,小李在A公司工作了1年3个月,后因公司业务调整被裁员。小李失业前,公司和他本人都按法定缴纳了失业保险,这种情况下,小李符合领取条件,能领取3个月的失业金。
温馨提示:本数据仅供参考!具体需以当地有关法规为准!
以上是关于清远失业保险金的申请条件都告诉你了,领取途径方法你掌握了没,希望可以帮助到你的。