据新社通app获悉,职工基本养老保险是社会保险中的一个险种。养老保险待遇是多缴多得、长缴多得。但确确实实还是有很多人就是只缴纳养老保险15年,退休就能领养老金,这种情况下能领多少养老金呢?广东肇庆养老保险缴费标准是什么样的?跟着新社通app小编一起来看看吧。
2023-2024广东肇庆养老保险缴费最新标准 算算一个月要交多少钱?

据新社通app显示,广东肇庆职工养老保险最低缴费基数为:4246元;单位和个人的缴费比例分别为:14%、8%;
个人缴费金额:339.68元,单位缴费金额:594.44元,每月合计缴费:934.12元。
(注:本文数据仅供参考,具体以当地缴费标准为准)
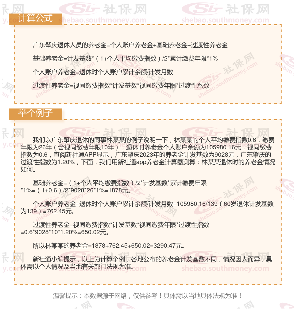
广东肇庆养老保险交满15年能领多少钱?(在线计算举例说明)

》点击新社通app养老金计算器,轻松测算你的养老金!
(备注:数据仅供参考,具体以当地有关法规为准)
养老保险可以领多少年
养老保险在退休之后就可以领取养老金,一般是活多久就可以领多久,也就是可以终身领取。不管是缴纳的城镇职工养老保险还是居民养老保险,都是可以终身领取。
想要终身领取养老保险,用户缴纳的养老保险需要达到一定的年限,否则无法领取退休养老金。用户缴纳了养老保险后,如果发生意外身故了,那么可以由继承人直接一次性取出养老金。
以上就是广东肇庆养老保险缴费全部内容,希望对您有帮助,欢迎关注新社通app解锁更多社保专业资讯。