据新社通小编了解,河南漯河养老缴费基数直接关系要用户的养老保险的缴费比例。通常情况下,养老保险缴费基数是参保人员上一年申报个人所得会的工资和薪金税项的月平均额,由此可见,养老保险缴费基数是和个人的工资挂钩的。在进行养老保险缴费的时候,是根据缴费基数来计算的,那么河南漯河养老保险缴费比例单位和个人分别是多少?下面随新社通app小编一起来看看详情。
2023-2024河南漯河养老保险缴费最新标准 算算一个月要交多少钱?

据新社通app显示,河南漯河职工养老保险缴费基数2023-2024年最新标准如下:
河南漯河养老保险最低缴费基数:3579元;
企业缴费比例:16%;
个人缴费比例:8%
合计缴费金额=企业缴费金额572.64元+个人缴费金额286.32元=858.96元。
(注:本文数据仅供参考,具体以当地缴费标准为准)
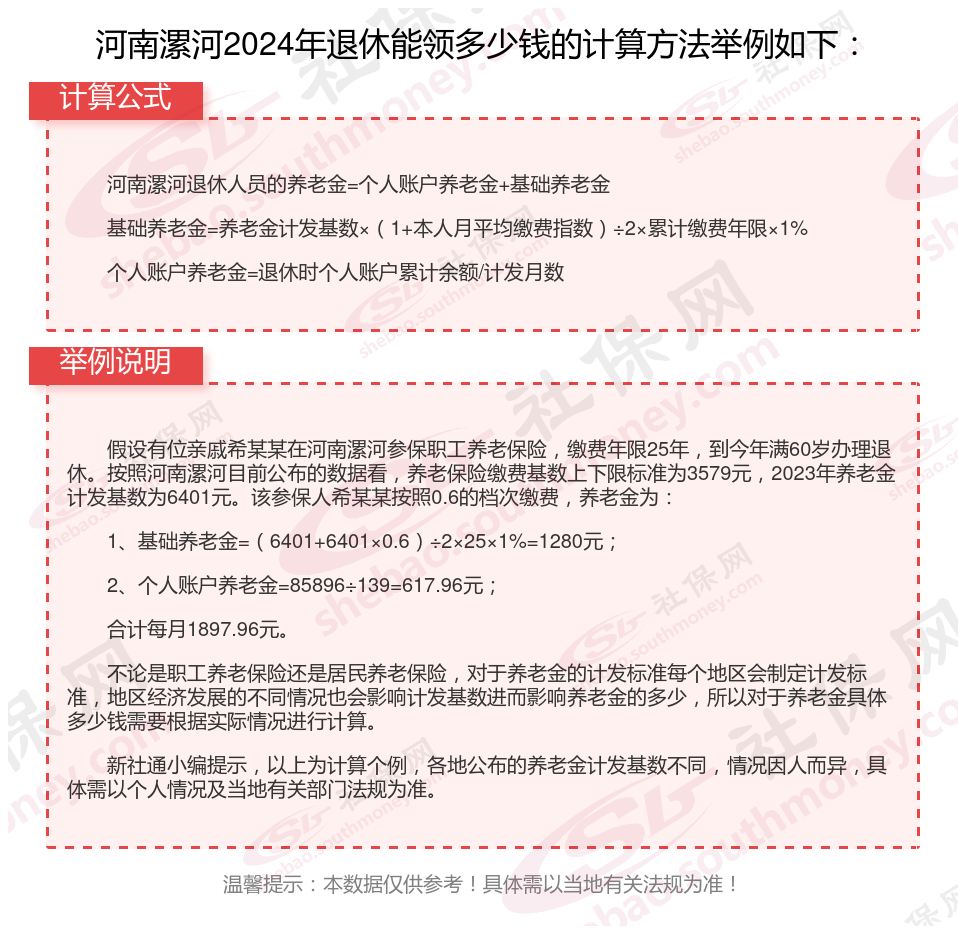
河南漯河养老保险交满15年能领多少钱?(在线计算举例说明)

》点击新社通app养老金计算器,轻松测算你的养老金!
温馨提示:本数据仅供参考!具体需以当地有关法规为准!
养老保险缴费满多少年可以退休?
至少15年。若参保人想要在退休后领取养老金,至少需要缴纳养老保险满15年。但这不意味着参保人缴纳满15年的养老保险之后,就可以随意不再缴纳。
根据相关法规,在职员工正在工作的,无论其养老保险是否缴纳满15年,单位和个人都有义务继续缴费,直至退休。而对于灵活就业人员来说,养老保险缴纳满15年的,可以自行确定接下来是否继续缴费。
养老保险缴费越多越好吗?
是的。职工养老保险遵循“多缴多得,长缴多得”原则,在其他关于养老金计发因素不变的情况下,缴费年限越长,养老保险待遇就相对越高。因此,在经济条件充足的情况下,建议参保人多缴长缴,这样才可以更好保证自己老年生活水平。
以上就是河南漯河养老保险缴费全部内容,希望对您有帮助,欢迎关注新社通app解锁更多社保专业资讯。