据新社通小编了解,养老保险是我国的一项基本社会保险,养老保险分为城乡居民养老保险和职工养老保险两种。城乡居民养老保险是按年缴费的,由用户自费;职工养老保险是按月缴费的,有单位和职工共同缴费。那么湖北黄石养老保险单位和个人缴费比例分别是多少?下面随新社通app小编一起来了解一下。
湖北黄石养老保险缴费基数2023-2024年最新标准(最低)一个月要交多少钱?举例说明
据新社通app显示,湖北黄石职工养老保险最低缴费基数为:3800元;单位和个人的缴费比例分别为:16%、8%;
个人缴费金额:304元,单位缴费金额:608元,每月合计缴费:912元。
(注:本文数据仅供参考,具体以当地缴费标准为准)

养老保险需要连续交费吗
养老保险可以累计交费,中间断交也没关系,下次再缴纳时,社保系统会自动累加在一起的。简单来说就是断断续续累积15年也是可以的。只要社会养老保险缴满15年,职工到达退休年龄之后即可享受养老金待遇。
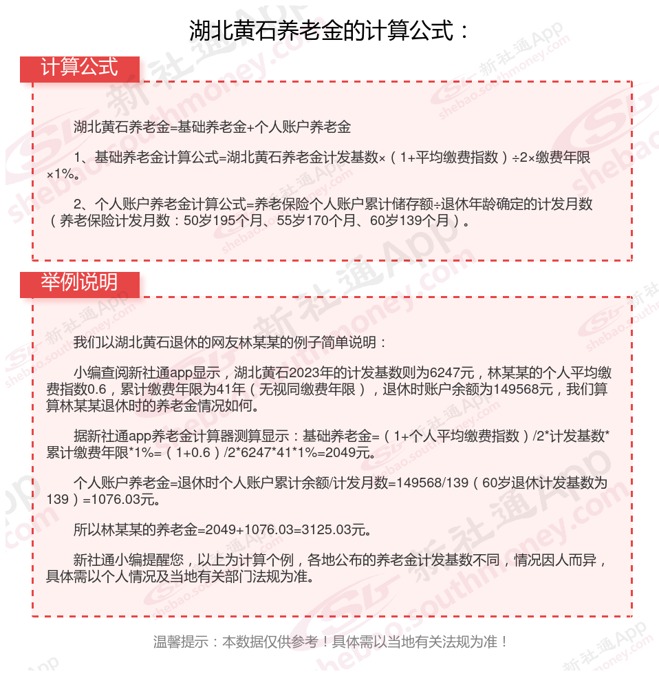
湖北黄石养老保险交满15年能领多少钱?(在线计算举例说明)

》点击新社通app养老金计算器,轻松测算你的养老金!
温馨提示:本数据仅供参考!具体需以当地有关法规为准!
以上就是湖北黄石养老保险缴费全部内容,希望对您有帮助,欢迎关注新社通app解锁更多社保专业资讯。