据新社通app获悉,一般情况下养老保险的缴费金额是根据当下的一个养老缴费基数来计算的。不同地区以及不同年份的养老缴费基数都是不一样的,每年都可以看到各地的养老缴费基数调整的消息。那么天津西青养老缴费基数究竟是什么?下面随新社通app小编一起来看看天津西青养老保险缴费比例个人和单位2024是多少!
天津西青养老保险缴费基数2023-2024年最新标准(最低)一个月要交多少钱?举例说明
据新社通app显示,天津西青职工养老保险缴费基数2023-2024年最新标准如下:
天津西青养老保险最低缴费基数:4751元;
企业缴费比例:16%;
个人缴费比例:8%
合计缴费金额=企业缴费金额760.16元+个人缴费金额380.08元=1140.24元。
(注:本文数据仅供参考,具体以当地缴费标准为准)
养老保险可以领多少年
养老保险在退休之后就可以领取养老金,一般是活多久就可以领多久,也就是可以终身领取。不管是缴纳的城镇职工养老保险还是居民养老保险,都是可以终身领取。
想要终身领取养老保险,用户缴纳的养老保险需要达到一定的年限,否则无法领取退休养老金。用户缴纳了养老保险后,如果发生意外身故了,那么可以由继承人直接一次性取出养老金。
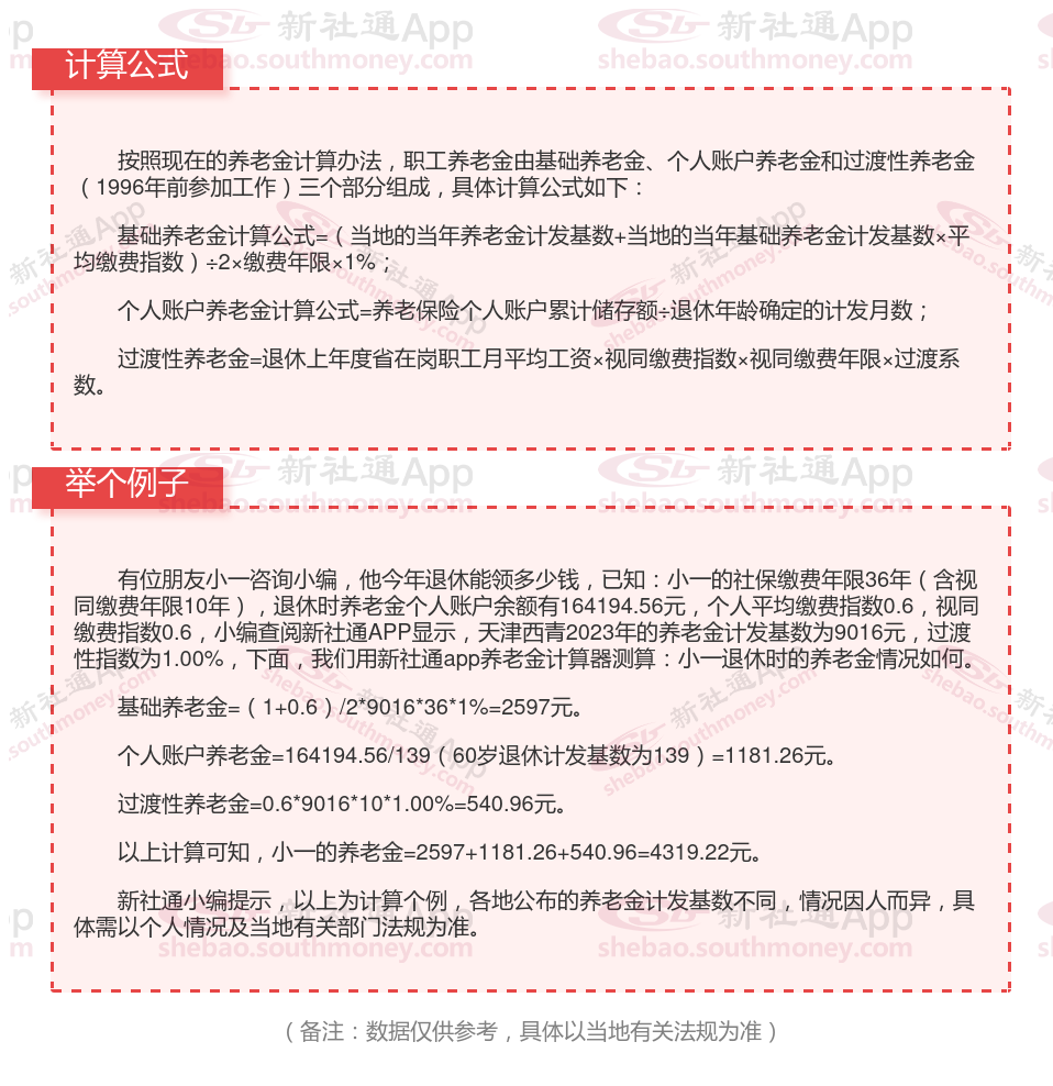
天津西青养老保险交满15年能领多少钱?(在线计算举例说明)

》点击新社通app养老金计算器,轻松测算你的养老金!
温馨提示:本数据仅供参考!具体需以当地有关法规为准!
以上就是天津西青养老保险缴费全部内容,希望对您有帮助,欢迎关注新社通app解锁更多社保专业资讯。